继招商蛇口之后,A股惊现千亿规模“蛇吞象”式并购。
据悉,天山股份拟以981亿元向中国建材等收购水泥资产,而天山股份最新收盘市值仅为177亿元。
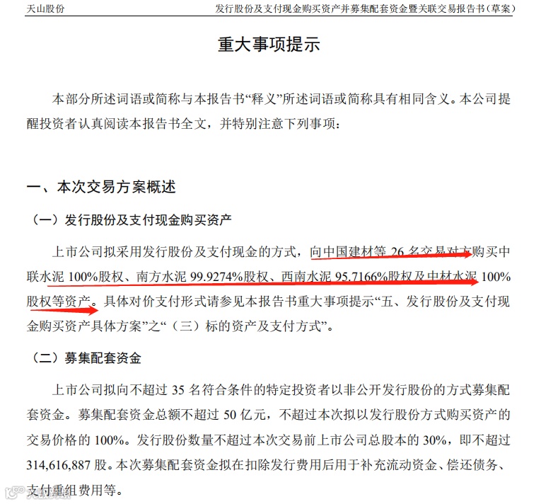
3月2日晚间,天山股份公告称,拟以发行股份及现金支付的方式购买中国建材等持有的中联水泥、中材水泥全部股权,以及南方水泥99.92736%股权、西南水泥95.71659%的公司股权。

综上,天山股份为了购入上述四家水泥企业的相关股权,需支付总价981.42亿元。其中,中联水泥标的资产作价219.65亿元,南方水泥为487.7亿元,西南水泥为160.9亿元,中材水泥为113.2亿元。
上市公司拟向不超过35名符合条件的特定投资者以非公开发行股份的方式募集配套资金。募集配套资金总额不超过50亿元,发行股份数量不超过此次交易前上市公司总股本的30%。
此次募集配套资金拟在扣除发行费用后用于补充流动资金、偿还债务、支付重组费用等。
本次资产重组实控人不变,因而不构成借壳。本次交易前后,上市公司的实际控制人均为中国建材集团有限公司,最终实际控制人均为国务院国有资产监督管理委员会,不会导致上市公司控制权变更,不构成重组上市。
数据显示,如果此次天山股份的重组方案能顺利通过并实施,将成为A股史上第三大并购重组案。
目前为止,中国境内超过900亿的重大重组事件共有3起,分别为招商蛇口并购前海自贸投资部分股权、中国神华与国电电力各以资产出资组建合资公司、以及广发证券借壳上市。
截至公告日当天收盘,天山股份股价报收16.89元/股,总市值仅为177亿元。由此来看,此次收购是名副其实的“蛇吞象”。
据悉,公告中的中国建材隶属于中国建材集团,是一家港股上市公司。
公开资料显示,中国建材集团是全球最大的综合性建材产业集团,截至2019年底的资产总额6000亿元,年营收3900亿元,员工总数超20万。

中国建材集团旗下拥有中国建材等13家上市公司,其水泥、商混、石膏板、玻璃纤维、风电叶片、水泥玻璃工程技术服务等七项业务规模居世界第一。
值得注意的是,在2020年8月天山股份就发布了收购预案,当时股价连拉3个涨停,股价也一度摸高25元上方,创历史新高后一路下落。

2020年7月24日,天山股份发布停牌公告称,为解决同业竞争问题,正与中国建材筹划重大资产重组相关事宜,论证标的资产包括中联水泥、南方水泥、北方水泥、西南水泥、中材水泥的股权等,以期整合中国建材旗下水泥资产。
当年8月7日,天山股份宣布了对中联水泥、南方水泥、西南水泥和中材水泥的股权收购计划,北方水泥未进入收购行列。
天山股份当时表示,重组完成后,其主营业务仍为水泥、熟料、商品混凝土的生产与销售,业务规模显著扩大,成为水泥行业的龙头上市公司。主营业务及核心竞争优势进一步凸显,并可以通过全国性的业务布局,降低由于地区供需变化所造成的的经营波动。
根据华西证券的研究报告,收购了中国建材旗下的上述公司资产后,天山股份的业务覆盖范围涉及新疆、华东、华南、西北和东北等省区。
天山股份是中国建材的附属公司,1999年在深交所上市,是国家重点支持结构调整的12家大型水泥企业集团之一,也是西北地区最大的水泥生产厂家、最大的油井水泥生产基地等。其原先资产主要为新疆12个地州分布30余家水泥商混生产企业。

股神派数据显示,截至2020年9月底,天山股份股东户数为9.41万户。
据股神派统计,目前A股共有18家水泥公司,除了资产规模低于金隅集团之外,海螺水泥不管是从营收、利润总额、归母净利润、以及市值方面,均碾压其他A股水泥公司。
目前,海螺水泥目前也是唯一一家市值超千亿元的A股水泥上市公司。如果天山股份此次顺利实施完成重大资产重组,“水泥一哥”的宝座是否将易主?
本次交易前,天山股份2019年末的总资产为152.78亿元,2019年度的营业收入及归属于母公司所有者的净利润分别为96.88亿元和16.36亿元;本次交易完成后,标的公司将被纳入上市公司的合并报表范围,上市公司资产规模及盈利能力将得到显著提升。

具体来看,根据天山股份2019年度以财务数据及审计机构出具的审阅报告,本次交易完成后,上市公司总资产将增加近16倍,达到2557.91亿元;营业收入将增长逾16倍,达到1690.23亿元;归母净利润将增长约6倍,达到113.05亿元。
可以看出,交易完成后,以2019年的财务数据进行对比,天山股份总资产及营业收入均超过海螺水泥同期水平,归母净利润低于海螺水泥同期水平。
水泥行业,熟料产能决定了水泥产能。若以主营业务指标进行对比,“水泥一哥”海螺水泥2020年半年报显示,公司熟料产能2.59亿吨,水泥产能3.66亿吨,商品混凝土产能300万立方米。

而根据天山股份的公告,若此次交易完成后,公司的水泥产能提升至约4.3亿吨,水泥熟料产能提升至约3亿吨,商品混凝土产能提升至4亿立方米以上。而随着公司业务规模将显著扩大,天山股份将成为全国水泥行业的龙头上市公司。
也就是说,若此次并购案成功,天山股份的熟料和水泥产能将反超海螺水泥,跃居全国第一。
值得注意的是,即使天山股份迎来重大利好,公司的总市值与水泥一哥海螺水泥的总市值还是大相径庭。

截至今日收盘,天山股份股价报18.01元/股,涨幅为6.63%,最新市值为180亿元;海螺水泥股价报54.28元/股,涨幅为1.57%,最新市值为2876亿元。
看来,在市值道路上,天山股份还有很长的道路要走,尽管市值不只由产能决定。
【
隐藏福利!】学会趋势投资,做聪明的操盘手。
进入公众号“股神派”首页,发送关键词“涨停”,获取股神派 [潜力金股股票池]。
免责申明:文章中部分数据、资讯来源于网络,仅供参考,与股神派无关,不构成理财、投资建议。


暴利!估值百倍以上,玻尿酸三巨头坐拥2000亿,千亿 “颜值经济”真的是门好生意?

看完文章,点个“在看”和“赞”
期望转发,日行一善,股票长虹!
▼点击阅读原文,为天山股份诊股