来源:应急管理部网站、图图规范
9月14日,应急管理部官方网站发布了关于征求《建筑设计防火规范》等2项工程建设国家标准(征求意见稿)意见的函,详细信息如下:
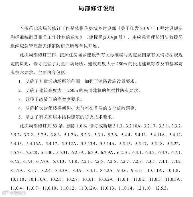
此次《建筑设计防火规范》局部修改工作,按照住房城乡建设部有关标准编写规定及国家有关消防法规规定的原则,修订了儿童活动场所、建筑高度大于250m的民用建筑等涉及的基本防火技术要求,主要内容包括:
1、明确了儿童活动场所的范围,加强了消防设施设置要求。
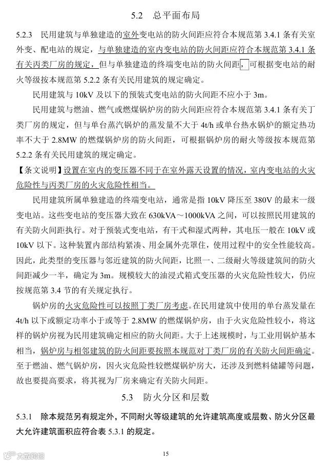
2、明确了建筑高度大于250m的民用建筑的加强型防火要求。
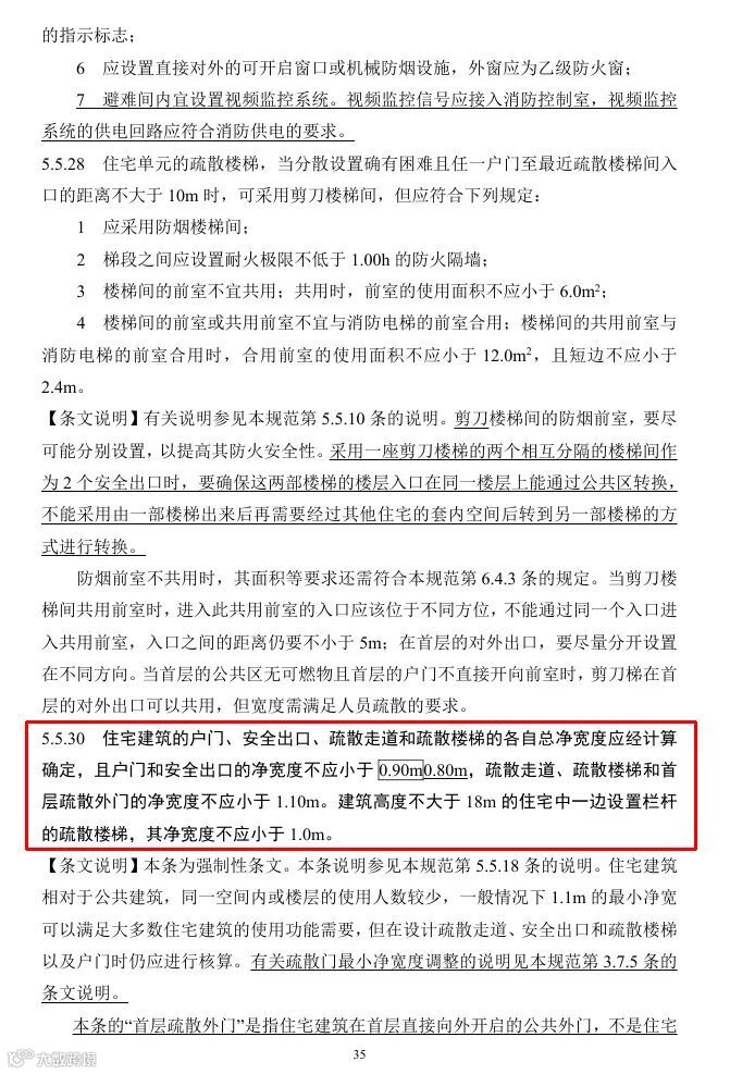
3、调整了疏散门的净宽度要求。
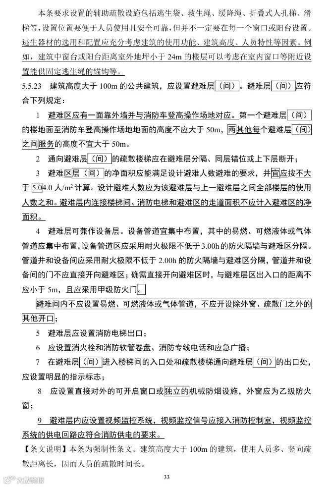
4、明确扩大封闭楼梯间和扩大前室在首层的安全疏散距离。
5、增加了有关高层木结构建筑的防火技术要求。
此次局部修订共83条,其中删除1条,修订或新增82条。重点如下:
1、公建、住宅疏散门的最小净宽度由原0.90m调整为0.80m。
2、高度大于250m的民用建筑的防火要求
① 疏散楼梯不宜采用剪刀楼梯间;
② 同一楼层中建筑面积大于 2000㎡的防火分区,疏散楼梯不应少于3 部;
③ 酒店客房的门应为乙级防火门;
④ 防火墙、防火隔墙不得采用防火玻璃墙、防火卷帘等替代;
⑤ 消防车登高操作场地:应至少沿其高层主体周长的 1/3 且不小于一个长边长度的底边设置消防车登高操作场地。消防车登高操作场地应至少布置在两个方向上。
3、不连续布置的登高操作场地间距缩小为20m。
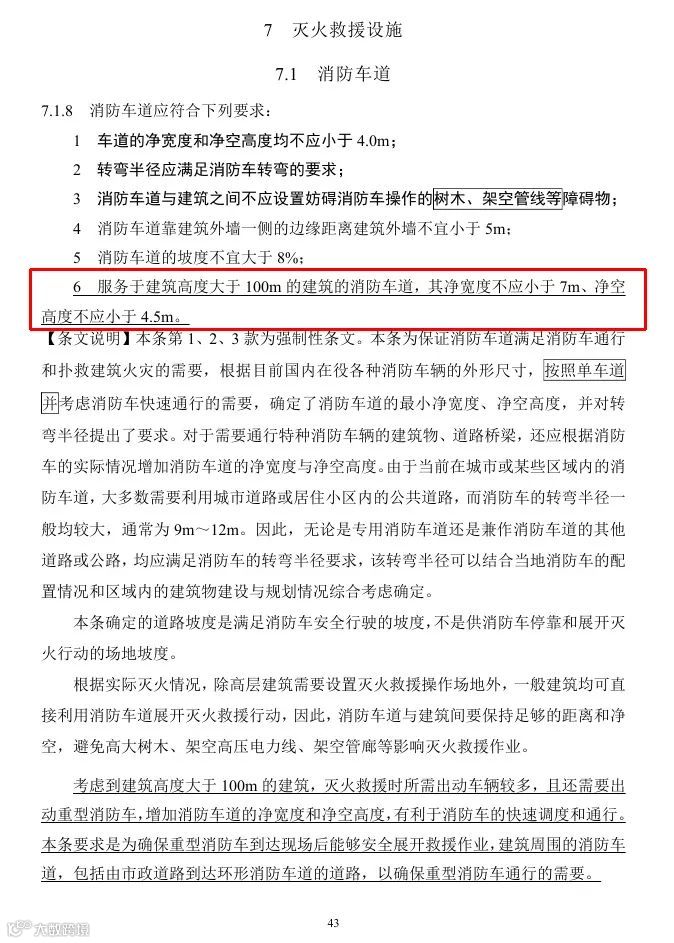
4、消防车道增添了一条:建筑高度大于100m的建筑的消防车道,其净宽度不应小于7m、净空高度不应小于4.5m。
5、首层扩大封闭楼梯间或防烟楼梯间前室的出口距离直通室外的门口不应大于30m。
6、对于扩大前室区域与其他部分的分隔时,不允许使用防火卷帘分隔。
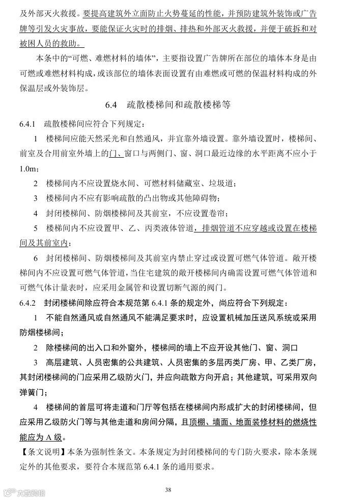
7、排烟管道不应穿越或设置在楼梯间及其前室内。
8、商业服务网点凸出住宅建筑主体时,仍可按照商业服务网点考虑。
9、建筑高度大于100m的民用建筑对外墙设计新要求:
建筑外墙的上、下层开口之间设置防火挑檐,防火挑檐的出挑宽度不应小于1.0m,长度不应小于外墙上开口的宽度及开口两侧各延长0.5m的和;当采用高度不小于1.5m的不燃性实体墙替代时,实体墙在楼板上的高度不应小于0.6m。
10、增加歌舞厅、娱乐厅的的室内疏散距离要求
一、二级耐火等级建筑内的歌舞娱乐放映游艺场所中具有至少2个安全出口的房间,其室内任一点至安全出口的直线距离不应大于18m;当该场所全部设置自动喷水灭火系统时,该距离可增加25%。
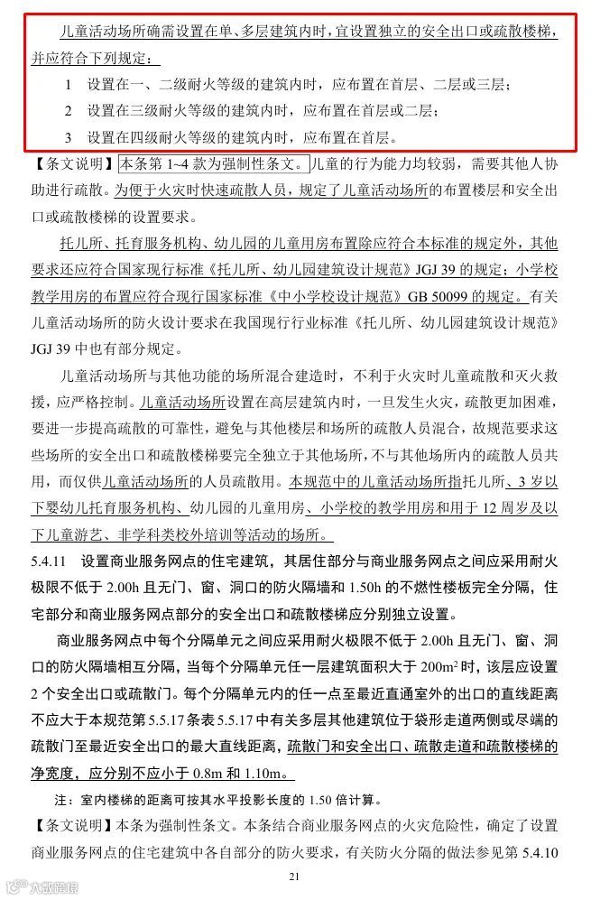
11、明确儿童活动场所的范围及消防要求
① 设置在独立的建筑内,不应设置在地下或半地下。
采用一、二级耐火等级的建筑时,不应超过 3 层;
采用三级耐火等级的建筑时,不应超过 2 层;
采用四级耐火等级的建筑时,应为单层;
② 设置在高层建筑内时,应布置在首层、二层或三层;应设置独立的安全出口或疏散楼梯。
文件原文:

根据住房和城乡建设部印发的工程建设国家标准制修订计划,应急管理部消防救援局组织应急管理部天津、四川消防研究所开展了《建筑设计防火规范》《公路隧道消防技术标准》等2项工程建设国家标准的制修订工作。现将两项国家标准条文及条文说明(征求意见稿)向社会公开征求意见,意见反馈截止日期为2021年10月13 日,反馈意见请填写《工程建设国家标准征求意见表》(详见附件)并发送联系人。
附件:
1.《建筑设计防火规范》局部修订条文及条文说明(征求意见稿)
2.《公路隧道消防技术标准》条文及条文说明(征求意见稿 )
3.工程建设国家标准征求意见表
应急管理部消防救援局
2021年9月14日
附件:
































































END








