搜索
首页
大数快讯
大数活动
服务超市
文章专题
出海平台
流量密码
出海蓝图
产业赛道
物流仓储
跨境支付
选品策略
实操手册
报告
跨企查
百科
导航
知识体系
工具箱
更多
找货源
跨境招聘
DeepSeek
首页
>
炸锅!三大独董,联合要求财务复核
>
炸锅!三大独董,联合要求财务复核
中国证券报
2024-03-17
2
天天财经独家,速关注
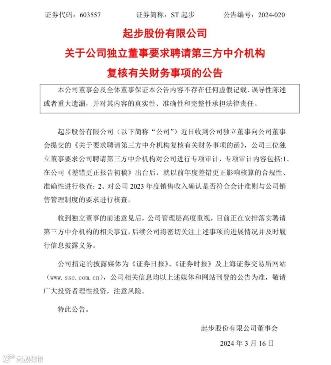
ST起步16日公告称,
近日收到公司独立董事向公司董事会提交的《关于要求聘请第三方中介机构复核有关财务事项的函》,要求对公司进行专项审计。
图片来源:公司公告
记者梳理发现,
ST起步被独董要求财务复核,仍是此前财务造假所带来一系列问题的延续。
值得关注的是,就在去年年末,ST起步刚刚更换过审计机构。
去年刚变更审计机构
根据公告,ST起步三位独立董事要求公司聘请第三方中介机构对公司进行专项审计。专项审计内容包括:
在公司《差错更正
报告
初稿》出台后,就以前年度差错更正影响核算的合规性、准确性进行核查;对公司2023年度销售收入确认是否符合会计准则与公司销售管理制度的要求进行核查。
记者梳理发现,ST起步在1月30日披露的业绩预亏公告中称,公司2023年归母净利润为-3.1亿元至-4.6亿元,预计2023年末净资产为正值。
但公告同时提及,由于公司以前年度财务报告的会计差错更正工作尚在进行中,预计可能对公司的净资产造成较大的负面影响,
若公司2023年度经审计期末净资产为负值,公司股票在2023年度报告披露后将被实施退市风险警示。
基于业绩预告相关内容,上交所2月29日向ST起步下发监管工作函,要求公司就信用减值、业绩下滑,目前仍未对前期定期报告进行会计差错更正的原因、进展和后续安排等事项进行详细说明。
ST起步在回复公告中提及,公司已对前期定期报告中可能存在差错的应收账款、应付账款、坏账准备、递延所得税、其他流动资产及未分配利润等财务数据进行复核,但是由于涉案金额较大、涉案面广、涉案期间跨度长以及公司实际控制人、管理层变动等阻力和原因,导致未能及时对前期定期报告进行会计差错更正。
ST起步称,预计2024年3月下旬出具差错更正报告初稿,也即此次独立董事要求专项审计的内容 。
值得关注的是,
就在去年年末,ST起步刚刚更换了会计师事务所。
2023年12月27日,公司公告称,考虑业务发展情况及2023整体审计的需要,拟聘任
北京
亚泰国际会计师事务所(特殊普通合伙)为公司2023年度的审计机构。
而ST起步前任会计师事务所亚太(集团)会计师事务所(特殊普通合伙)对公司2022年度出具了审计意见类型为保留意见的审计报告。
此前财务造假被罚
ST起步需进行会计差错更正的原因,在于其此前财务造假行为。
去年12月8日,公司公告称,收到浙江证监局出具的《关于对起步股份有限公司及相关人员采取出具警示函措施的决定》。
根据警示函,
公司定期报告存在虚假记载、重大遗漏,包括以虚构采购、销售业务等方式虚增营业收入、营业成本、利润总额。
其中,2018年度虚增营业收入0.69亿元,虚增营业成本0.46亿元,虚增利润总额0.23亿元;2019年度虚增营业收入1.82亿元,虚增营业成本1.16亿元,虚增利润总额0.66亿元;2020年度虚增营业收入1.11亿元,虚增营业成本0.70亿元,虚增利润总额0.41 亿元。
同时,
ST起步存在股份代持未对外披露。
2016年12月,起步股份时任董事长、原实际控制人章利民与梁继进等四人分别签订《股权代持协议书》,约定由其代为持有四人的公司股份,暂不办理过户。股份代持期间,公司在2018年、2019年年度报告中均未披露股份代持行为。
此外,
ST起步公开发行文件存在重大虚假内容
,包括在《公开发行可转换公司债券募集说明书》中披露2018年度及2019年半年度财务报表,但公司在当期通过虚构业务方式虚增了营业收入、成本和利润。
在收到警示函不久前,ST起步已经因相关违法违规行为收到中国证监会的《行政处罚决定书》。其中,对起步股份有限公司责令改正,给予警告,并处以5700万元罚款;对时任董事、总经理周建永给予警告,并处以1000万元罚款;对时任董事长章利民给予警告,并处以500万元罚款;对时任财务总监陈章旺给予警告,并处以300万元罚款;对时任董秘吴剑军给予警告,并处以200 万元罚款。
同时,对周建永采取10年证券市场禁入措施,对章利民、陈章旺分别采取5年证券市场禁入措施。
审读:任明杰
编辑:
王朱莹
张晶
校对:张典阁
签发:丁坚铭
推荐阅读
➤
华为放大招!“我们来了后,就要改写行业”
➤
新变化!工资翻十倍?真相来了!
➤
“折扣力度小了”但“销量不错”
➤
都是干货!证监会最新要求,影响极大
戳!
【声明】内容源于网络
0
0
中国证券报
《中国证券报》,由新华通讯社主管主办、中国证券报有限责任公司出版,证券市场唯一“中字头”信息披露媒体,是融权威发布、政策解读、资讯视讯于一体的新型财经全媒体机构,集价值发掘、数据研发、投教投服投研于一身的资本市场服务商。做多中国,相和义利。
内容
14139
粉丝
0
关注
在线咨询
中国证券报
《中国证券报》,由新华通讯社主管主办、中国证券报有限责任公司出版,证券市场唯一“中字头”信息披露媒体,是融权威发布、政策解读、资讯视讯于一体的新型财经全媒体机构,集价值发掘、数据研发、投教投服投研于一身的资本市场服务商。做多中国,相和义利。
总阅读
23.4k
粉丝
0
内容
14.1k