天天财经独家,速关注
【风险提示】
本榜单所有分析均基于公开信息,不构成任何投资建议;若市场环境或政策因素发生不利变化将可能造成行业发展表现不及预期。榜单可能存在样本不足以代表整体市场的情况。
银行理财产品榜单
(2024年7月)
本榜单使用2023年5月1日至2024年6月28日总计14个月的银行理财市场公开数据,对公开募集、开放式净值型、币种为人民币、发行对象包含自然人可购买的银行理财产品,按照投资类型、运行模式和期限等进行产品分类以进行数据计算。通过年化加权收益率、收益波动、最大回撤、购买成本等多个维度进行了月度综合分析(定量+定性),并借助Z-Score模型进行指标综合评价,得出以下13个榜单。每个榜单包含10-20个产品。部分产品在榜单发布后可能已终止(计算时仍在存续期),但可参考同系列。
本榜单使用的数据覆盖了市场上大部分银行理财产品,数据库包含的银行理财产品总规模达26.80万亿元。原则上入围榜单的理财产品规模需达到8000万元及以上。考虑到混合类理财产品规模整体较小,且极个别理财产品表现突出,该条件可酌情放宽。同一机构如果有多个产品入围榜单,仅选取同系列中排名最高的产品,且入围产品总数原则上不超过2个。
本榜单由中国证券报与深圳数据经济研究院共建的金牛资产管理研究中心制作。
(产品分类说明参见附录一:《开放式银行理财产品分类》;产品指标计算说明参见附录二:《主要计算指标说明》; 排名评价体系说明参见附录三:《各指标计算权重及排名体系》)

一、现金管理类产品榜单

二、日开纯债固收类产品榜单



三、日开“固收+”类产品榜单

四、最短持有1个月以内
纯债固收类产品榜单


五、最短持有期1个月及以内
固收+类产品榜单


六、最短持有期1个月及以上
纯债固收类产品榜单


七、最短持有期1个月及以上
“固收+”类产品榜单


八、最短持有期混合类产品榜单


九、定期开放混合类产品榜单


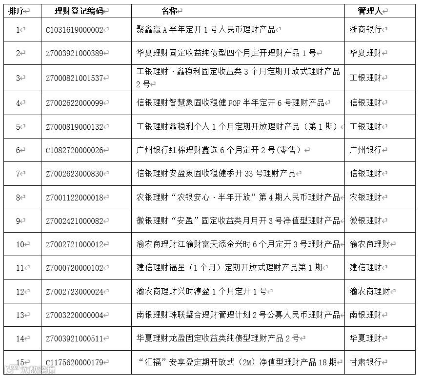
十、定期开放6个月及以内
纯债固收类产品榜单


十一、定期开放6个月以上
纯债固收类产品榜单


十二、定期开放6个月及以内
“固收+”类产品榜单


十三、定期开放6个月以上
“固收+”类产品榜单



附录二
主要计算指标说明
自公布日之前的一年产品单位净值或万份收益均纳入排名指标计算范围。主要指标如下表所示:

其中,在年化加权收益的计算中,首先以每周交易日最后一天(周五)净值为基准计算周度收益率。然后,结合当期的周度收益率,使用Exponential权重(当期收益率数据权重为0.2,上一期周度加权收益率权重为0.8),递推计算出周度加权收益率指数EWMA。最后,可计算得年化加权收益率= EWMA*52。
附录三
各指标计算权重及排名体系





推荐阅读

