搜索
首页
大数快讯
大数活动
服务超市
文章专题
出海平台
流量密码
出海蓝图
产业赛道
物流仓储
跨境支付
选品策略
实操手册
报告
跨企查
百科
导航
知识体系
工具箱
更多
找货源
跨境招聘
DeepSeek
首页
>
超10亿股!中央汇金增持四大行
>
超10亿股!中央汇金增持四大行
中国证券报
2024-04-12
4
天天财经独家,速关注
4月12日晚间,工商银行、农业银行、中国银行、建设银行四家国有大行发布公告称,截至4月10日,控股股东中央汇金投资有限责任公司(简称“汇金公司”)通过
上海
证券交易所交易系统累计增持2.87亿股、4.01亿股、3.30亿股、7145.10万股,
合计超10亿股。
此前,汇金公司于2023年10月11日通过上海证券交易所交易系统分别增持工商银行、农业银行、中国银行、建设银行2761.2万股、3727.22万股、2488.79万股、1838万股。
汇金公司称,将
在该次增持之日起6个月内,以自身名义继续在二级市场增持四大行股份。
业内人士认为,汇金公司增持透露出监管对于资本市场以及银行基本面的坚定信心,也表明了国家层面对于资本市场的呵护,有助于市场信心的稳定和银行股投资价值的回归。
四大行获增持
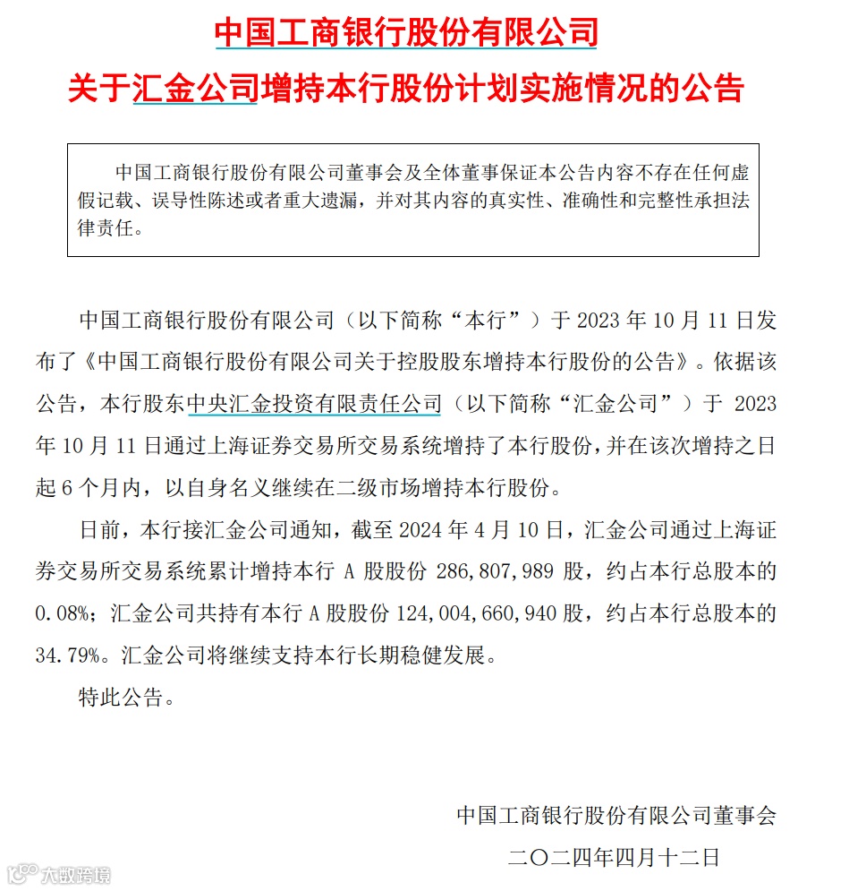
工商银行
公告显示,日前,该行接汇金公司通知,截至4月10日,汇金公司通过上海证券交易所交易系统累计增持该行A股股份2.87亿股,约占该行总股本的0.08%;汇金公司共持有该行A股股份1240.05亿股,约占该行总股本的34.79%。
图片来源:
公司公告
农业银行
公告显示,日前,该行接汇金公司通知,截至4月10日,汇金公司通过上海证券交易所交易系统累计增持该行A股股份4.01亿股,约占该行总股本的0.11%;汇金公司共持有该行A股股份1404.89亿股,约占该行总股本的40.14%。
图片来源:公司公告
中国银行
公告显示,日前,该行接汇金公司通知,截至4月10日,汇金公司通过上海证券交易所交易系统累计增持该行A股股份3.30亿股,约占该行总股本的0.11%;汇金公司共持有该行A股股份1887.92亿股,约占该行总股本的64.13%。
图片来源:公司公告
建设银行
公告显示,日前,该行接汇金公司通知,截至4月10日,汇金公司通过上海证券交易所交易系统累计增持该行A股股份7145.10万股,约占该行总股本的0.03%;汇金公司共持有该行股份1428.58亿股(其中A股2.67亿股,H股1425.9亿股),约占该行总股本的57.14%。
图片来源:公司公告
四家银行均表示,汇金公司将继续支持其长期稳健发展。
截至4月12日收盘,除工商银行A股股价持平外,其他三家国有银行A股股价均上涨。此外,2023年年报显示,四家银行中,农业银行、中国银行2023年营业收入和归母净利润均实现增长,中国银行营业收入同比增速最高,为6.41%;农业银行归母净利润同比增速最高,为3.9%。2023年,工商银行和建设银行分别实现营业收入8430.70亿元、7697.36亿元;分别实现归母净利润3639.93亿元、3326.53亿元。
释放重要信号
官网显示,汇金公司成立于2003年12月,总部设在
北京
,代表国家依法行使对国有商业银行等重点金融企业出资人的权利和义务。汇金公司根据国务院授权,对国有重点金融企业进行股权投资,以出资额为限代表国家依法对国有重点金融企业行使出资人权利和履行出资人义务,实现国有金
融资
产保值增值。汇金公司不开展其他任何商业性经营
活动
,不干预其控股的国有重点金融企业的日常经营活动。
2月6日,汇金公司也曾宣布扩大ETF增持范围,持续加大增持力度、扩大增持规模,为市场注入信心。“公司充分认可当前A股市场配置价值,已于近日扩大交易型开放式指数基金(ETF)增持范围,并将持续加大增持力度、扩大增持规模,坚决维护资本市场平稳运行。”汇金公司公告显示。
汇金公司官网显示,截至2023年6月30日,汇金公司直接持有19家金融机构股权。包括国家开发银行、中国工商银行股份有限公司、中国农业银行股份有限公司、中国银行股份有限公司、中国建设银行股份有限公司、中国光大集团股份公司、中国出口信用
保险
公司、中国再保险(集团)股份有限公司、中国建银投资有限责任公司、中国银河金融控股有限责任公司、申万宏源集团股份有限公司、新华人寿保险股份有限公司、中国国际金融股份有限公司、中汇人寿保险股份有限公司、恒丰银行股份有限公司、湖南银行股份有限公司、中信建投证券股份有限公司、中国银河资产管理有限责任公司、国泰君安投资管理股份有限公司。
图片来源:汇金公司官网
审读:赵白执南
编辑:
张 楠
亚文辉
校对:于红波
签发:
孙 宏
推荐阅读
➤
刚刚,证监会部署,沪深北交易所发布,这项新规5月1日起实施!
➤
规范减持制度,全面升级!
➤
重磅之夜!刚刚,沪深北交易所发布
➤
央行发布重要金融数据!
戳!
【声明】内容源于网络
0
0
中国证券报
《中国证券报》,由新华通讯社主管主办、中国证券报有限责任公司出版,证券市场唯一“中字头”信息披露媒体,是融权威发布、政策解读、资讯视讯于一体的新型财经全媒体机构,集价值发掘、数据研发、投教投服投研于一身的资本市场服务商。做多中国,相和义利。
内容
14139
粉丝
0
关注
在线咨询
中国证券报
《中国证券报》,由新华通讯社主管主办、中国证券报有限责任公司出版,证券市场唯一“中字头”信息披露媒体,是融权威发布、政策解读、资讯视讯于一体的新型财经全媒体机构,集价值发掘、数据研发、投教投服投研于一身的资本市场服务商。做多中国,相和义利。
总阅读
21.7k
粉丝
0
内容
14.1k