天天财经独家,速关注
根据花旗银行(中国)有限公司(简称“花旗中国”)此前发布的公告,5月6日起,花旗中国个人信用卡停止交易功能。
“因为全球战略的调整,在中国内地的这部分个人业务也是要退出的。所以现在这些业务逐步关闭或者是转让给下家。”花旗中国相关负责人对中国证券报记者表示。
逐步淡出个人业务
据花旗中国此前公告,5月6日起,花旗中国个人信用卡将无法继续用于消费支付等交易用途,停止的信用卡交易功能包括刷卡、预授权、商户自动扣款、三方支付等所有交易类型。此外,该行还将逐步停止提供相关产品权益与服务,如10月1日起,停止信用卡花旗积分/礼程所有兑换服务、信用卡溢缴款领回服务。
据了解,花旗中国早前已与富邦华一银行有限公司(简称“富邦华一银行”)达成协议,将向其转让花旗中国个人银行信用卡还款服务停止后仍未结清的信用卡分期还款余额或欠款款项。
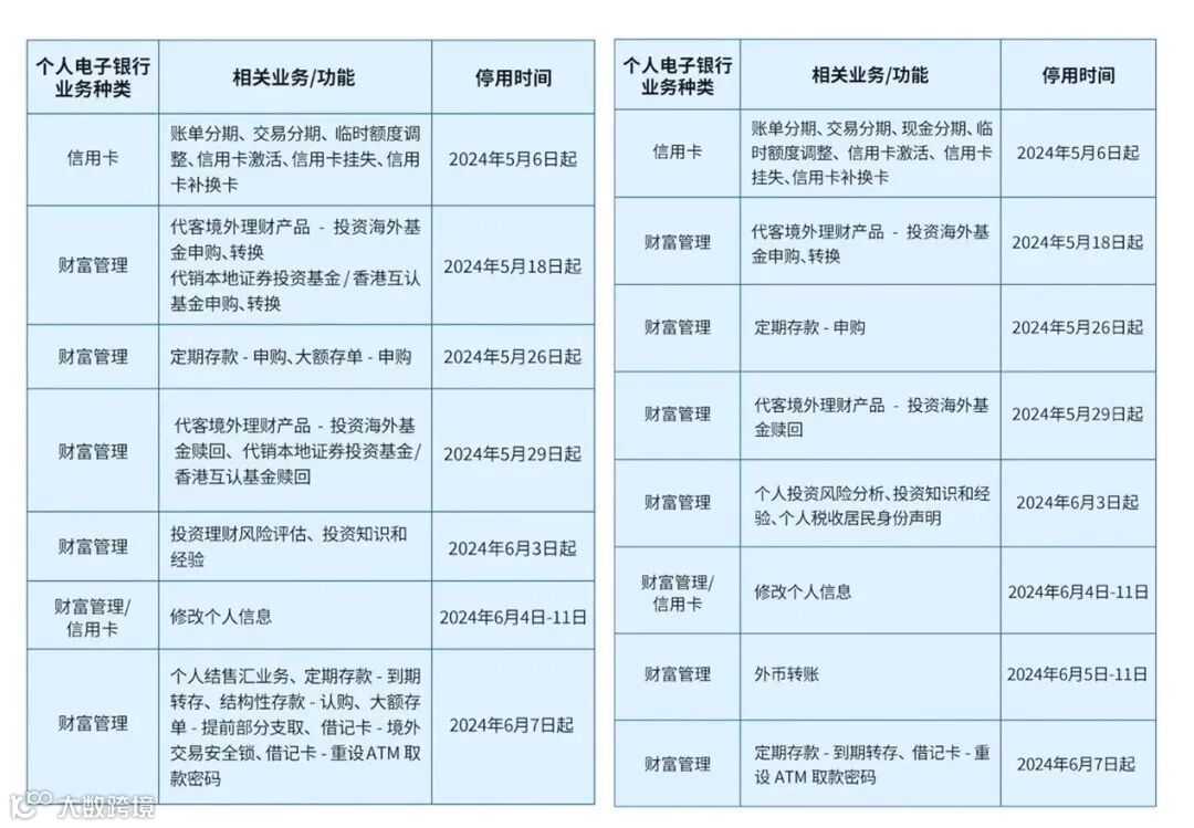
花旗银行个人掌上银行及个人网上银行相关服务停用时间
来源:花旗银行财富管理公众号
“2022年底的时候,我们宣布了在中国内地的这部分业务怎么处理,然后在这之后又有一些信息发布。比方说,财富管理那一部分,我们会转让给汇丰,还有其他的一些业务,会有不同形式的安排。”花旗中国相关负责人说。
“花旗在全球14个市场都要退出个人银行业务,中国内地的这部分业务调整只是14个市场里的一个。”花旗中国相关负责人表示,目前,相关业务陆续关停,是集团此前宣布的战略调整的分批落地。
早在2021年4月,花旗就曾宣布一项全球战略调整和转型,将在亚洲、欧洲、中东、非洲和墨西哥的全球14个市场中退出个人银行业务,包括中国内地市场。业内人士认为,花旗对业务条线进行“修剪”,为了提升自身盈利空间。
2022年12月,花旗宣布将逐步关闭花旗中国个人银行业务,涵盖银行卡、房贷、个人贷款、存款、投资、保险和外汇。
根据花旗中国相关公告,花旗银行于今年4月24日向国家金融监督管理总局上海监管局缴回保险中介许可证。花旗银行个人借记卡的预授权业务包括在线快捷支付和线下POS的预授权业务也已于4月1日终止。
花旗中国还表示,个人银行业务营业网点预计于6月8日起停止营业,网点分布在北京、上海、广州、深圳、成都、杭州、天津、大连、重庆、贵阳、南京、长沙。个人银行业务营业网点停止营业后,花旗中国在各地留存的个人客户及其账户将归集到花旗中国上海分行集中管理。
花旗中国预计,将于6月7日(“交割日”)向汇丰中国转让个人银行财富管理业务。该业务覆盖花旗中国在中国内地11个主要城市的个人财富管理客户的投资理财资产及个人存款,约为36亿美元。
对公业务不受影响
“我们对公的这一部分业务肯定是会继续发展。”花旗中国相关负责人表示,中国市场是花旗的业务战略重点,将进一步拓展在华的对公业务。
此外,花旗中国在此前声明中也提及,业务调整并不涉及企业与机构客户业务,花旗将继续坚定发展中国内地的企业与机构客户业务,更专注于服务企业和机构客户。
今年1月,时任花旗中国首席执行官林钰华曾公开表示:“我们将资源集中在更具竞争优势和规模效应的业务上,力求为客户创造更大价值。在中国内地市场,我们更专注于服务企业和机构客户;同时,花旗根据全球战略需求正对组织架构进行全新布局。这些改变是为了锚定方向后更加坚定地前行。”
花旗中国布局中国内地对公业务的脚步并未停歇。
公开信息显示,2023年5月,花旗中国作为首批“北向互换通”报价商,在“北向互换通”开通首日,与境外投资者顺利完成首笔相关交易;同年9月,花旗中国获得上海期货交易所和上海国际能源交易中心的期货保证金存管银行资格,成为第一家获批该业务资格的美资银行。
今年1月31日,花旗宣布任命陆烜为花旗中国总裁,领导花旗中国的业务发展及运营管理,推动客户业务战略关系,监督履行遵守合规。
花旗中国相关负责人表示,“花旗目前服务在华约70%的财富500强企业、300多家本地领先大型企业和众多新兴中型企业。”
推荐阅读


