搜索
首页
大数快讯
大数活动
服务超市
文章专题
出海平台
流量密码
出海蓝图
产业赛道
物流仓储
跨境支付
选品策略
实操手册
报告
跨企查
百科
导航
知识体系
工具箱
更多
找货源
跨境招聘
DeepSeek
首页
>
周末,两大重磅!
>
周末,两大重磅!
中国证券报
2024-09-08
1
天天财经独家,速关注
周末重磅不断!
国家发展改革委网站9月8日
发布
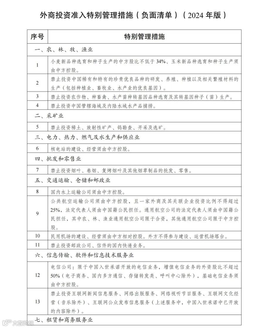
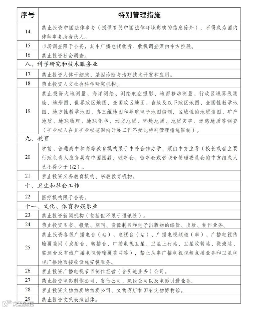
《外商投资准入特别管理措施(负面清单)(2024年版)》(下称负面清单)。
负面清单限制措施由31条减至29条,删除了“出版物印刷须由中方控股”,以及“禁止投资中药饮片的蒸、炒、炙、煅等炮制技术的应用及中成药保密处方产品的生产”2个条目,
制造业领域外资准入限制措施实现“清零”。
商务部网站9月8日消息,近日,商务部、国家卫生健康委、国家药监局联合印发关于在医疗领域开展扩大开放试点工作的通知(下称通知)。
发改委发布
外商投资准入特别管理措施(2024年版)
国家发展改革委网站9月8日
消息,
《外商投资准入特别管理措施(负面清单)(2024年版)》已经2024年4月8日国家发展和改革委员会第10次委务会议审议通过和商务部审签,并经党中央、国务院同意,现予发布,自11月1日起施行。
从事《负面清单》禁止投资领域业务的境内企业到境外发行股份并上市交易的,应当经国家有关主管部门审核同意,境外投资者不得参与企业经营管理,其持股比例参照境外投资者境内证券投资管理有关规定执行。
《负面清单》中未列出的文化、金融等领域与行政审批、资质条件、国家安全等相关措施,按照现行规定执行。
图片来源:发改委网站
三部门:在医疗领域
开展扩大开放试点工作
商务部网站9月8日消息,近日,商务部、国家卫生健康委、国家药监局联合印发关于在医疗领域开展扩大开放试点工作的通知。
通知提出,为引进外资促进我国医疗相关领域高
质量
发展,更好满足人民群众医疗健康需求,拟在医疗领域开展扩大开放试点工作。
通知明确,在生物技术领域,自通知印发之日起,
在中国(
北京
)自由贸易试验区、中国(
上海
)自由贸易试验区、中国(广东)自由贸易试验区和
海南
自由贸易港允许外商投资企业从事人体干细胞、基因诊断与治疗技术开发和技术应用,以用于产品注册上市和生产。
所有经过注册上市和批准生产的产品,可在全国范围使用。拟进行试点的外商投资企业应遵守我国相关法律、行政法规等规定,符合人类遗传资源管理、药品临床试验(含国际多中心临床试验)、药品注册上市、药品生产、伦理审查等规定要求,并履行相关管理程序。
通知明确,
拟允许在北京、
天津
、上海、
南京
、
苏州
、
福州
、
广州
、
深圳
和海南全岛设立外商独资医院(中医类除外,不含并购公立医院)。
设立外商独资医院的具体条件、要求和程序等将另行通知。
通知要求,试点地区商务、卫生健康、人类遗传资源、药品监督管理主管部门要按照职责分工,加大政策宣传力度,主动对接有意愿的外商投资企业并加强
服务
;同时,要加强部门间会商,并在各自职责范围内依法对试点企业实施监督管理,及时识别、有效防范风险,扎实推进生物技术和独资医院领域扩大开放试点工作,确保试点工作取得实效。
推荐阅读
➤
剧震!巴菲特又做对了!
➤
【财经早报】最长18年,上海出利好!华为,近188万人预约
➤
下周,A股“券商一哥”解禁超170亿
➤
重罚!董事长被“拉黑”3年,公司主要业务暂停1年
【声明】内容源于网络
0
0
中国证券报
《中国证券报》,由新华通讯社主管主办、中国证券报有限责任公司出版,证券市场唯一“中字头”信息披露媒体,是融权威发布、政策解读、资讯视讯于一体的新型财经全媒体机构,集价值发掘、数据研发、投教投服投研于一身的资本市场服务商。做多中国,相和义利。
内容
14139
粉丝
0
关注
在线咨询
中国证券报
《中国证券报》,由新华通讯社主管主办、中国证券报有限责任公司出版,证券市场唯一“中字头”信息披露媒体,是融权威发布、政策解读、资讯视讯于一体的新型财经全媒体机构,集价值发掘、数据研发、投教投服投研于一身的资本市场服务商。做多中国,相和义利。
总阅读
25.2k
粉丝
0
内容
14.1k