天天财经独家,速关注
中国人民银行网站消息显示,中国人民银行定于2024年12月16日(下周一)起陆续发行2025年贺岁纪念币和纪念钞,其中双色铜合金纪念币1枚,纪念钞1张,金质纪念币1枚,银质纪念币1枚,均为中华人民共和国法定货币。
双色铜合金纪念币面额10元,材质为双色铜合金,发行数量为1亿枚。其正面图案为“中国人民银行”“10元”字样,汉语拼音字母“SHIYUAN”及年号“2025”,底纹衬以团花图案;背面图案为中国传统剪纸艺术与装饰年画元素相结合的蛇形象,衬以花灯和人参图案,币面左侧刊“乙巳”字样。
纪念钞面额20元,采用塑料材质,发行数量为1亿张。其正面主景为蛇的造型图案,上方为中华人民共和国国徽、“中国人民银行”、篆书“蛇”字印章,下方依次为光彩光变面额数字“20”与汉字“贰拾圆”、动感全息图案、透明视窗、盲文面额标记和冠字号码;背面主景为儿童贴春联图案,辅以山西民居装饰图案,上方为面额数字“20”、汉语拼音字母“YUAN”,下方为花卉与动感全息图案、年号“2025年”、行长章、面额数字“20”、“中国人民银行”汉语拼音和蒙、藏、维、壮四种民族文字的“中国人民银行 贰拾圆”字样。
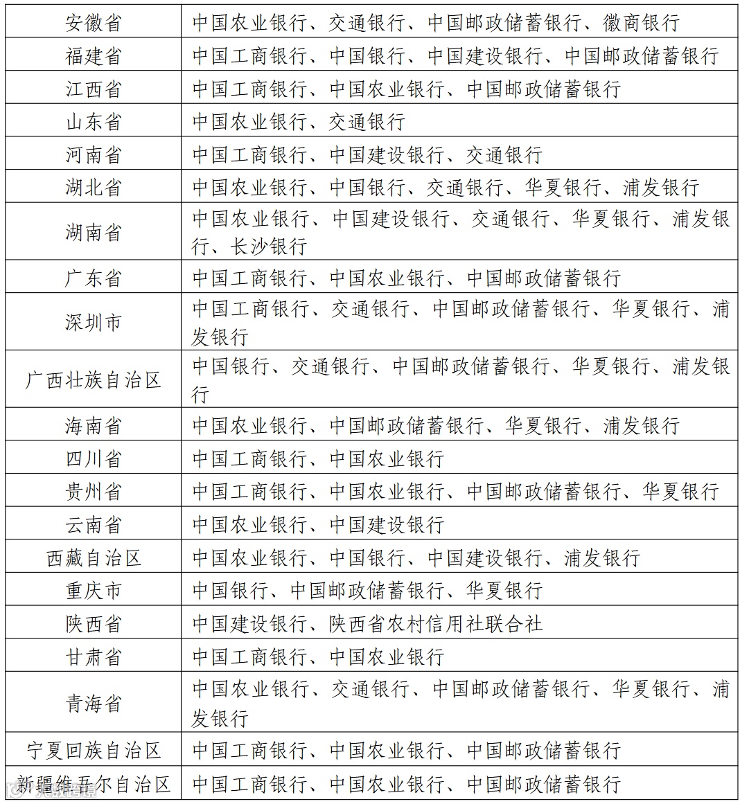
双色铜合金纪念币和纪念钞采取预约兑换方式发行。中国工商银行、中国农业银行、中国银行、中国建设银行、交通银行、中国邮政储蓄银行、华夏银行、浦发银行、苏州银行、徽商银行、长沙银行、陕西省农村信用社联合社(以下统称预约承办银行)共同承担2025年贺岁双色铜合金纪念币和纪念钞的预约兑换工作(各地区预约承办银行具体安排见文末)。
双色铜合金纪念币和纪念钞与现行流通人民币职能相同,与同面额人民币等值流通。
预约承办银行于2024年12月23日至12月24日办理2025年贺岁双色铜合金纪念币和纪念钞的预约业务。2024年12月27日至12月29日为预约核实期。预约核实期内,未通过核查的公众可持预约登记使用的第二代居民身份证原件,前往预约登记的预约承办银行网点办理撤销违约记录及保留兑换资格业务。
预约承办银行于2025年1月3日至1月9日办理2025年贺岁双色铜合金纪念币和纪念钞预约兑换。值得注意的是,2025年贺岁纪念钞、双色铜合金纪念币每人预约、兑换限额为20张/枚。预约、兑换、核实的有效身份证件必须为第二代居民身份证原件。代他人办理的,须提供代办人和被代办人的有效第二代居民身份证原件,且被代办人数不超过5人。
另外,该套金银纪念币正面图案均为中国传统吉祥纹饰组合图案,并刊国名、年号。1克圆形金质纪念币背面图案为“福”字、柿子、蝠纹等组合设计,8克菱形银质纪念币背面图案为贴“福”字场景,均刊有面额。
1克圆形金质纪念币为普制币,含纯金1克,面额10元,最大发行量15万枚;8克菱形银质纪念币为普制币,含纯银8克,面额3元,最大发行量150万枚。该套金银纪念币由深圳国宝造币有限公司铸造,中国金币集团有限公司总经销。

(文中图片均来自于中国人民银行网站)


推荐阅读

