✦+
+
点击蓝字 关注我们
The 24 Solar Terms
✦+
+
公告速递
The 24 Solar Terms
根据公务员法和公务员录用有关规定,现就国家国防科技工业局2023年度考试录用公务员面试有关事宜通知如下:
一、进入面试人员名单
根据5:1的面试比例和公共科目笔试成绩从高到低的顺序,确定面试人员名单(附件1,按照准考证号排序)。
二、面试确认
进入面试考生请于2023年3月20日(星期一)17时前,发送电子邮件至GFKGJKL2023@163.com确认是否参加面试。电子邮件标题统一写成“XXX确认参加2023年度国家国防科技工业局XX职位面试”。
(一)确认参加面试的考生,请填写《面试确认内容》(附件2,需手写签名)发送至指定邮箱。若网上报名时填写的联系电话、邮箱等信息发生变化,请在邮件正文中注明。
(二)自愿放弃面试的考生,请填写《放弃面试资格声明》(附件3)扫描后发送至指定邮箱。逾期未确认的,视为自动放弃。
三、资格复审材料
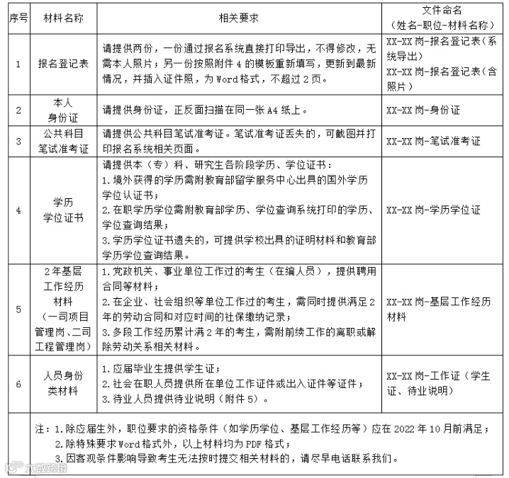
请参加面试的考生于2023年3月24日(星期五)17时前(以收到邮件时间为准)将以下材料扫描件(或清晰照片)用压缩包形式发送至GFKGJKL2023@163.com,附件压缩包命名为“报考职位-姓名-资格复审材料”,收到自动回复邮件即代表我们收到材料。逾期未按要求提供材料的,视为自动放弃面试资格。因提供的材料不全、信息不实或与报名时信息不一致且无法说明缘由而影响资格审查结果的,将取消考生面试资格。我们承诺资格复审材料只用于公务员录用相关工作。此外,面试时请考生备齐以下材料原件。
四、面试形式
面试将采取现场面试方式进行,面试形式为“结构化小组面试”。
五、面试时间和地点
(一)一司项目管理岗。
面试时间于2023年4月1日(星期六)全天进行,实行封闭式管理。请参加面试的考生于当日上午7:45前到面试地点报到,截至当日上午8:00没有报到的考生,取消面试资格。
面试地点为:北京市海淀区永定路57号院88号三层(从西门进入)(金沟河路与采石北路交叉口东南角,高德地图搜索“88号大楼”)。
(二)二司工程管理岗。
面试时间于2023年4月2日(星期日)全天进行,实行封闭式管理。请参加面试的考生于当日上午7:45前到面试地点报到,截至当日上午8:00没有报到的考生,取消面试资格。
面试地点为:北京市海淀区永定路57号院88号三层(从西门进入)(金沟河路与采石北路交叉口东南角,高德地图搜索“88号大楼”)。
(三)西南核设施安全中心安全监督岗。
面试时间于2023年4月1日(星期六)全天进行,实行封闭式管理。请参加面试的考生于当日上午7:45前到面试地点报到,截至当日上午8:00没有报到的考生,取消面试资格。
面试地点为:四川省成都市青羊区新华大道玉沙路92号六层(新华大道玉沙路与七家巷交叉口西南角)。
六、体检和考察
(一)综合成绩计算方法。
综合成绩=(笔试总成绩÷2)×50% +面试成绩×50%
(二)体检和考察人选的确定。
参加面试人数与录用计划数比例达到3:1及以上的,面试后应按综合成绩从高到低的顺序1:1确定体检和考察人选;比例低于3:1的,考生面试成绩应达到70分,方可按综合成绩从高到低的顺序1:1进入体检和考察。
(三)体检和考察安排。
体检和考察的具体时间、地点等安排另行通知。
七、注意事项
(一)请各位参加面试考生保持通讯畅通,以便联系。
(二)面试现场不提供停车位,请选择合适的交通方式。
(三)不安排接站,食宿等费用自理。
欢迎各位考生对我们的工作进行监督。
联系方式:010-88581115(电话)
010-88581396(传真)
咨询时间:工作日上午8:30-11:30,下午14:00-17:00
点击查看>>>
1-进入面试人员名单
2-面试确认内容
3-放弃面试资格声明
4-报名登记表
5-待业说明
国防科工局人事司
2023年3月16日
微信号|崛心教育
新浪微博|崛心教育

