
国家税务总局
关于开展2022年“我为纳税人缴费人
办实事暨便民办税春风行动”的意见
税总纳服发【2022】5号
国家税务总局各省、自治区、直辖市和计划单列市税务局,国家税务总局驻各地特派员办事处,局内各单位:
为深化贯彻党的十九届六中全会和中央经济工作会议精神,全面推进中办、国办印发的《关于进一步深化税收征管改革的意见》落实,巩固拓展党史学习教育成果,税务总局决定,2022年以“智慧税务助发展·惠企利民稳增长”为主题,连续第9年开展“我为纳税人缴费人办实事暨便民办春风行动”(以下简称“春风行动”),加快推动智慧税务建设,大力推进精确执法、精细服务、精准监管、精诚共治,坚持依法组织税费收入原则,持续深化税务系统“放管服”改革,进一步加强税收监管,不断优化税收营商环境。
一、总体要求
以习近平新时代中国特色社会主义思想为指导,深入贯彻落实党的十九大和十九届历次全会精神,围绕党中央、国务院对税收工作的部署要求,坚持人民至上,围绕构建常态化、长效化党史学习教育制度机制,聚焦纳税人缴费人急难愁盼问题,深入开展“春风行动”,推出系列改革创新举措,持续深化智慧税务建设,推动执法更规范、服务更便捷、监管更精准、风险更可控,为激发市场主体活力、维护法治公平税收环境、服务“六稳”“六保”、稳定宏观经济大盘、推动高质量发展作出税务贡献,以优异成绩迎接党的二十大胜利召开。
二、行动内容
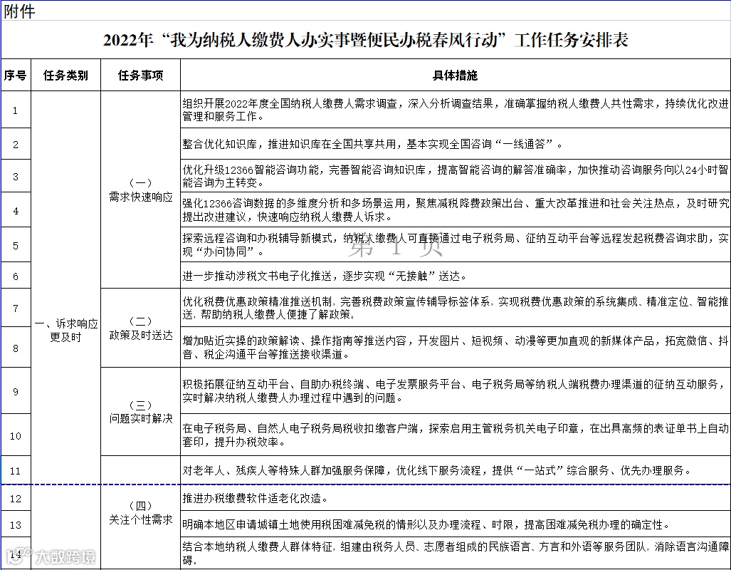
(一)诉求响应更及时
1.需求快速响应。组织开展2022年度全国纳税人缴费人需求调查,深入分析调查结果,准确掌握纳税人缴费人共性需求,持续优化改进管理和服务工作。整合优化知识库,推进知识库在全国共享共用,基本实现全国咨询“一线通答”。优化升级12366智能咨询功能,完善智能咨询知识库,提高智能咨询的解答准确率,加快推动咨询服务向以24小时智能咨询为主转变。强化12366咨询数据的多维度分析和多场景运用,聚焦减税降费政策出台、重大改革推进和社会关注热点,及时研究提出改进建议,快速响应纳税人缴费人诉求。探索远程咨询和办税辅导新模式,纳税人缴费人可直接通过电子税务局、征纳互动平台等远程发起税费咨询求助,实现“办问协同”。进一步推动涉税文书电子化推送,逐步实现“无接触”送达。
2.政策及时送达。优化税费优惠政策精准推送机制,完善税费政策宣传辅导标签体系,实现税费优惠政策的系统集成、精准定位、智能推送,帮助纳税人缴费人便捷了解政策。增加贴近实操的政策解读、操作指南等推送内容,开发图片、短视频、动漫等更加直观的新媒体产品,拓宽微信、抖音、税企沟通平台等推送接收渠道。
3.问题实时解决。积极拓展征纳互动平台、自助办税终端、电子发票服务平台、电子税务局等纳税人端税费办理渠道的征纳互动服务,实时解决纳税人缴费人办理过程中遇到的问题。在电子税务局、自然人电子税务局税收扣缴客户端,探索启用主管税务机关电子印章,在出具高频的表证单书上自动套印,提升办税效率。
4.关注个性需求。对老年人、残疾人等特殊人群加强服务保障,优化线下服务流程,提供“一站式”综合服务、优先办理服务。推进办税缴费软件适老化改造。明确本地区申请城镇土地使用税困难减免税的情形以及办理流程、时限,提高困难减免税办理的确定性。结合本地纳税人缴费人群体特征,组建由税务人员、志愿者组成的民族语言、方言和外语等服务团队,消除语言沟通障碍。
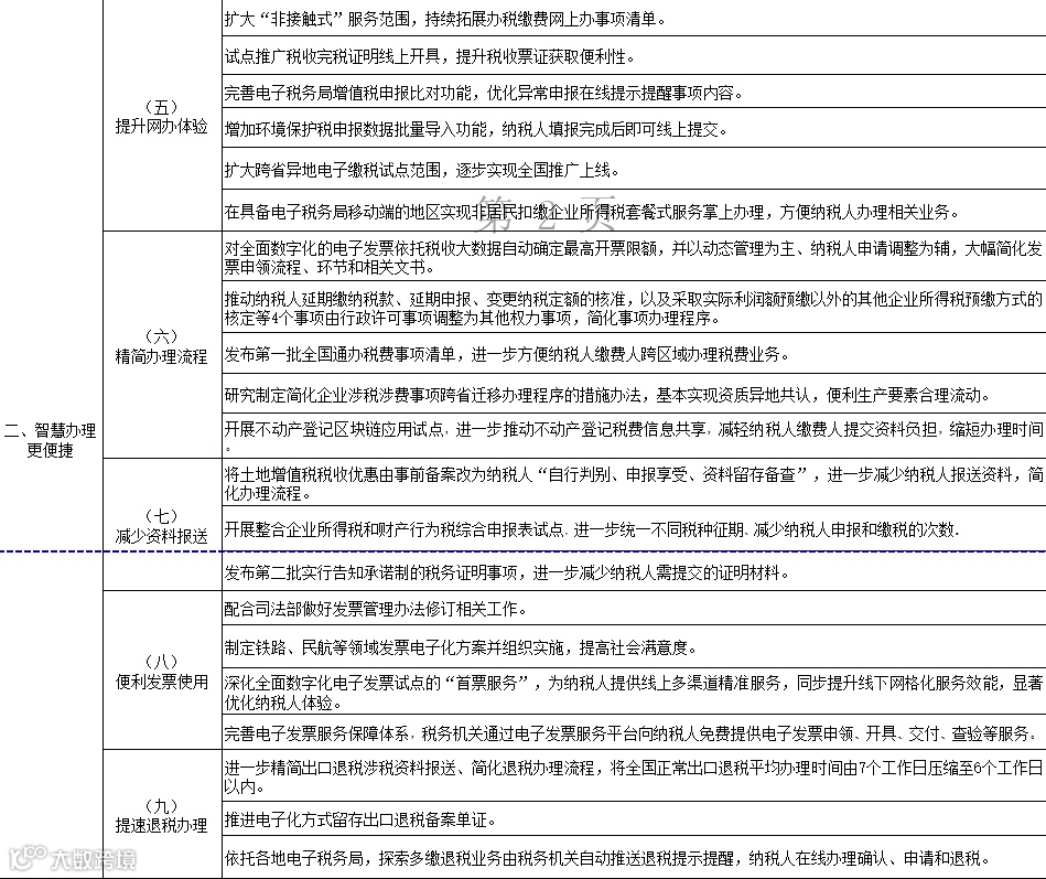
(二)智慧办理更便捷
5.提升网办体验。扩大“非接触式”服务范围,持续拓展办税缴费网上办事项清单。试点推广税收完税证明线上开具,提升税收票证获取便利性。完善电子税务局增值税申报比对功能,优化异常申报在线提示提醒事项内容。增加环境保护税申报数据批量导入功能,纳税人填报完成后即可线上提交。扩大跨省异地电子缴税试点范围,逐步实现全国推广上线。在具备电子税务局移动端的地区实现非居民扣缴企业所得税套餐式服务掌上办理,方便纳税人办理相关业务。
6.精简办理流程。对全面数字化的电子发票依托税收大数据自动确定最高开票限额,并以动态管理为主、纳税人申请调整为辅,大幅简化发票申领流程、环节和相关文书。推动纳税人延期缴纳税款、延期申报、变更纳税定额的核准,以及采取实际利润额预缴以外的其他企业所得税预缴方式的核定等4个事项由行政许可事项调整为其他权力事项,简化事项办理程序。发布第一批全国通办税费事项清单,进一步方便纳税人缴费人跨区域办理税费业务。研究制定简化企业涉税涉费事项跨省迁移办理程序的措施办法,基本实现资质异地共认,便利生产要素合理流动。开展不动产登记区块链应用试点,进一步推动不动产登记税费信息共享,减轻纳税人缴费人提交资料负担,缩短办理时间。
7.减少资料报送。将土地增值税税收优惠由事前备案改为纳税人“自行判别、申报享受、资料留存备查”,进一步减少纳税人报送资料,简化办理流程。开展整合企业所得税和财产行为税综合申报表试点,进一步统一不同税种征期、减少纳税人申报和缴税的次数。发布第二批实行告知承诺制的税务证明事项,进一步减少纳税人需提交的证明材料。
8.便利发票使用。配合司法部做好发票管理办法修订相关工作。制定铁路、民航等领域发票电子化方案并组织实施,提高社会满意度。深化全面数字化电子发票试点的“首票服务”,为纳税人提供线上多渠道精准服务,同步提升线下网格化服务效能,显著优化纳税人体验。完善电子发票服务保障体系,税务机关通过电子发票服务平台向纳税人免费提供电子发票申领、开具、交付、查验等服务。
9.提速退税办理。进一步精简出口退税涉税资料报送、简化退税办理流程,将全国正常出口退税平均办理时间由7个工作日压缩至6个工作日以内。推进电子化方式留存出口退税备案单证。依托各地电子税务局,探索多缴退税业务由税务机关自动推送退税提示提醒,纳税人在线办理确认、申请和退税。
(三)分类服务更精细
10.助力大型企业。提供大企业税收确定性服务,建立健全相关制度,提升大企业纳税人满意度。试点开展大企业集团遵从评价,根据企业集团遵从度,提供差异性服务和管理措施。试点开展税企数据互联互通,降低大企业集团办税成本,提升纳税人服务体验。通过线上沟通渠道,适时推送行业性税收优惠政策,开展政策宣传,助力企业及时、准确掌握政策。与部分遵从意愿强、遵从能力高的大企业集团签订税收遵从合作协议,提供定制服务。
11.扶持中小企业。扩大小微企业减税降费红利账单推送服务试点范围,帮助纳税人算清算细减税降费红利账。按照国务院部署,组织开展税务系统助力中小企业发展主题服务月活动。推进“专精特新”中小企业和“小巨人”企业“一户一档”服务措施落实,助力企业高质量发展。深化规范“银税互动”合作,试点在税务和银保监部门间实现数据直连,安全高效助力小微企业缓解融资难融资贵问题。
12.完善缴费服务。发布社保费缴费事项清单,明确事项办理流程、办理方式、办理时限以及需提交的资料。推广社保退费申请网上受理,让缴费人“少跑路”。加强与人社、医保等相关部门数据共享,落实好特困人员、低保对象等困难人群分类资助参保缴费政策。以采矿业、制造业、建筑业等行业为重点,开展社保费政策进企业、进车间、进工地宣传和缴费服务活动。规范和优化电力能源类、土地出让类等非税收入征缴流程,编制相关缴费指引,提高办理缴费业务的便利度。推进土地出让金、土地闲置费、矿产资源专项收入、海域使用金、水利建设基金、防空地下室易地建设费等非税收入项目自动预填申报,改善缴费人申报操作体验。
13.服务个税汇算。积极协调动员社会力量,组织开展税收志愿服务活动,做好各项个人所得税专项附加扣除的宣传辅导,让符合条件的纳税人及时享受红利。对灵活就业自行缴纳社保费的纳税人,优化在个人所得税综合所得年度汇算时的填报方式,提升纳税人的填报体验。运用税收大数据智能分析,完善个人所得税综合所得年度汇算提示提醒,引导纳税人如实准确申报。优化自然人电子税务局扣缴端数据备份功能,使扣缴义务人在更换设备后恢复数据更加便利。
(四)执法监管更公正
14.优化执法方式。推进区域间税务执法标准统一,更好服务国家区域协调发展战略。在部分地区推行非强制性执法方式试点,让执法既有温度又有力度。推出第二批全国统一的税务行政处罚“首违不罚”事项清单,对于首次发生清单中所列事项且危害后果轻微,在税务机关发现前主动改正或者在税务机关责令限期改正的期限内改正的,不予行政处罚,并对当事人加强税法宣传和辅导。推进简易处罚事项网上办理,实现违法信息自动提醒、处罚流程全程网上办、处罚结果实时传递。坚持依法组织税费收入原则,坚决不收“过头税费”,发现一起查处一起。
15.加强精准监管。深入推进税收执法责任制,加强税收执法监督,持续督促规范公正执法。推进税务系统“双随机、一公开”监管,拓展部门联合“双随机、一公开”监管覆盖范围,规范双随机的方式方法,提高监管效率。充分发挥税收大数据作用,严厉精准查处打击涉税违法行为,保障国家税收安全,为守法守规纳税人营造更加公平公正的市场环境。试点推进动态“信用+风险”税务监控,简化无风险和低风险企业的涉税业务办理流程,提醒预警或直接阻断高风险企业的涉税业务办理,依托大数据分析进一步提高风险管理效能。
16.保障合法权益。开展税务规范性文件权益性审核,制发权益性审核操作办法,更好维护纳税人缴费人合法权益。将“枫桥经验”应用于税收实践,推动建设“公职律师涉税争议咨询调解中心”,开展涉税争议咨询、组织调解、出具意见等法务活动,推动争议化解,维护纳税人合法权益。
(五)税收共治更聚力
17.推进部门联动。深化税务、海关两部门数据共享,优化电子税务局、国际贸易“单一窗口”功能,进一步扩大出口退税申报“免填报”范围。结合残疾人按比例就业情况联网认证跨省通办工作,加强与各级残联的双向数据共享,优化残疾人保障金申报表单,方便企业办理残疾人安置情况认证和申报缴纳残疾人就业保障金。推进土地出让金、土地闲置费、矿产资源专项收入、海域使用金、防空地下室易地建设费等项目与相关业务主管部门的互联互通和信息共享,减轻缴费人缴费办证相关资料报送负担。完善涉税数据共享机制,拓展数据获取渠道,推进数据共享共用,减少纳税人缴费人重复报送。
18.深化国际协作。持续加强国别(地区)税收信息研究工作,优化“一带一路”相关税收政策资讯服务,分批次更新国别(地区)投资税收指南,帮助“走出去”纳税人了解相关国家(地区)税制等信息,防范和规避跨境投资税收风险。扩大和完善税收协定网络,推动与更多国家(地区)开展税收协定谈签工作,为纳税人跨境经营提供税收确定性,避免和消除国际重复征税,降低纳税人在东道国的税收负担。针对符合享受以利润分配直接投资暂不征收预提所得税政策但未实际享受的情况,向纳税人精准推送提示提醒信息,帮助境外投资者应享尽享优惠政策。
19.促进社会协同。制定出台相关措施,支持第三方按市场化原则为纳税人提供个性化服务。开展涉税服务虚假宣传及广告信息专项治理,帮助纳税人降低选择涉税专业服务的风险。曝光涉税专业服务机构违法违规典型案例,形成警示震慑效应,促进规范涉税专业服务行业秩序。
20.拓展信用应用。编制税务领域公共信用信息目录,促进纳税人依法诚信纳税。扩大纳税信用修复范围,引导市场主体及时纠正自身涉税违规行为,强化纳税人信用意识。加大对破产重整企业纳税信用修复支持力度,帮助符合条件的企业及时修复信用。进一步优化守信激励措施,为守信纳税人在跨省迁移、发票使用、税收证明等事项办理时给予更多便利。实施《重大税收违法失信主体信息公布管理办法》,加强重大税收违法失信案件信息和当事人名单动态管理,积极开展信用修复工作,依法依规开展联合惩戒,引导市场主体规范健康发展。
三、工作要求
(一)提升政治站位,加强党建引领。各级税务机关要秉承以纳税人缴费人为中心的理念,对标纳税人缴费人所需所盼,努力在提升办税缴费便利化水平等方面取得新突破。各级税务局党委要压实主体责任,切实加强组织领导,将“春风行动”的推进落实与推进党史学习教育常态化长效化结合起来、与加强党的建设结合起来、与加强政风行风建设结合起来、与创建模范税务机关结合起来,充分发挥基层党组织的战斗堡垒作用和共产党员的先锋模范作用,形成各级党组织聚力推进、广大党员积极行动的良好局面。
(二)坚持统筹推进,抓好贯彻落实。各级税务机关要深刻认识开展“春风行动”的重要意义,结合工作制定出符合本地实际的行动方案。纳税服务部门要协助党委抓好“春风行动”各项措施的推动落实,各职能部门要结合自身工作抓好职责范围内的工作安排。要结合当地政府关于深化“放管服”改革、优化营商环境的有关要求,持续细化和创新推出“春风行动”举措,让便民春风常吹常新。
(三)强化督导检查,务求取得实效。各级税务机关要坚持求真务实,坚决避免搞形式、走过场。要把开展“春风行动”成效作为绩效考评和领导干部述职评议考核内容,推动“春风行动”扎实开展。要通过工作调研、巡视巡察等方式,对行动开展情况和取得的实际效果进行督导检查和跟踪问效,并适时以集中研讨、座谈交流、书面反馈等形式持续推进各项措施落地落实落细。
(四)加大宣传力度,发掘特色精品。各级税务机关要加强宣传引导,发挥先进典型示范作用,及时总结推广在实践中形成的经验做法,以点带面推动解民忧破难题,形成为纳税人缴费人办实事的常态化机制。各地税务机关可在落实规定动作的基础上积极丰富自选动作,发掘各具特色的行动内容,总结出更多可复制、可推广的好经验好做法,打造行动精品,切实提升纳税人缴费人的满意度和获得感。
国家税务总局
2022年1月11日








