
金税四期全面升级中!对于纳税人企业来讲需要重视起来了!特别是有关增值税发票的业务要知道其中的涉税风险!一般纳税人和小规模纳税人企业,在金税四期下,应该需要注意这150个涉税风险点,请企业财务人员对照自查!
150个涉税风险点:一般纳税人80个+小规模70个
一、
一般纳税人80个涉税风险点
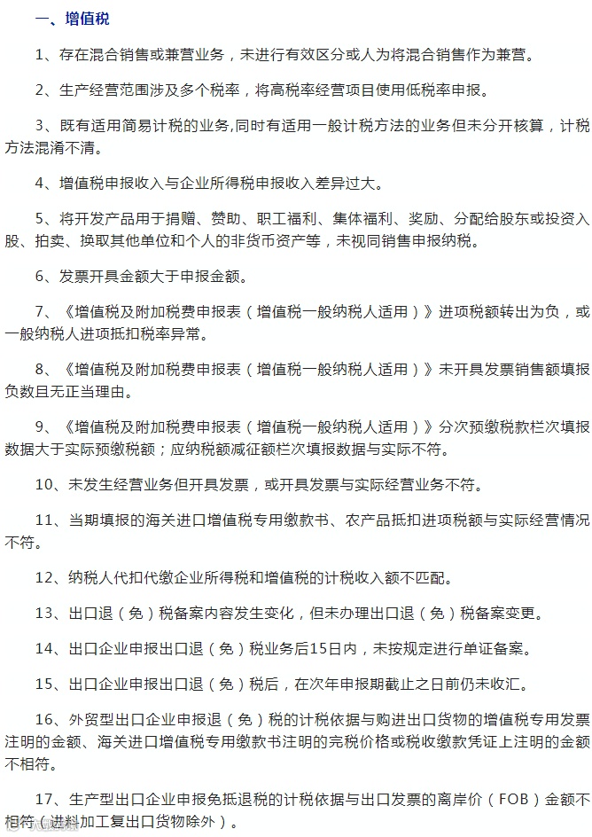
1、增值税方面的17个涉税风险点

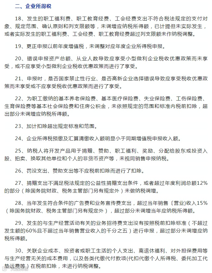
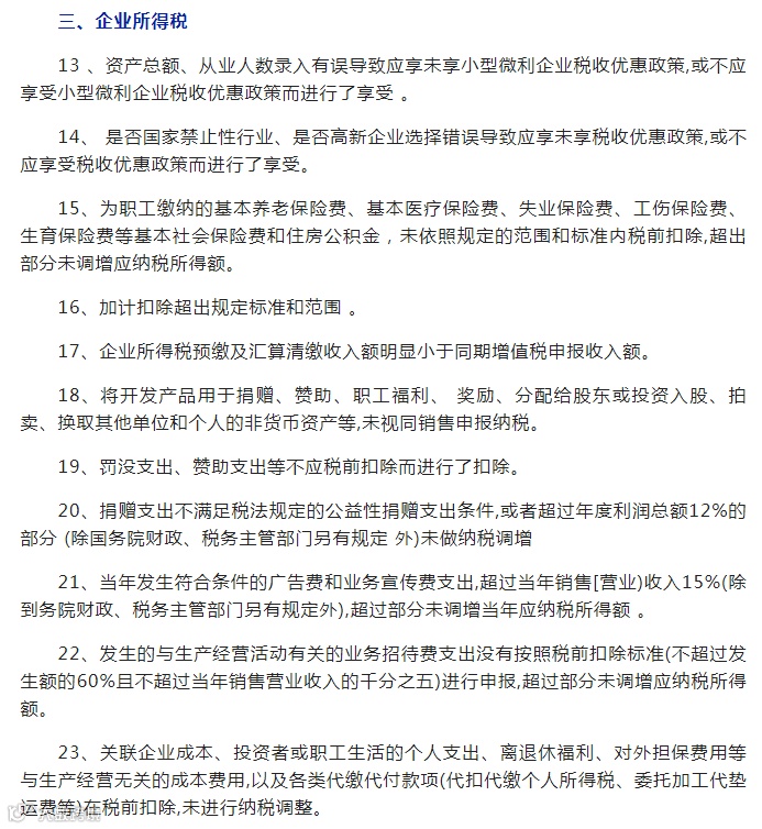
2、企业所得税方面13个涉税风险点

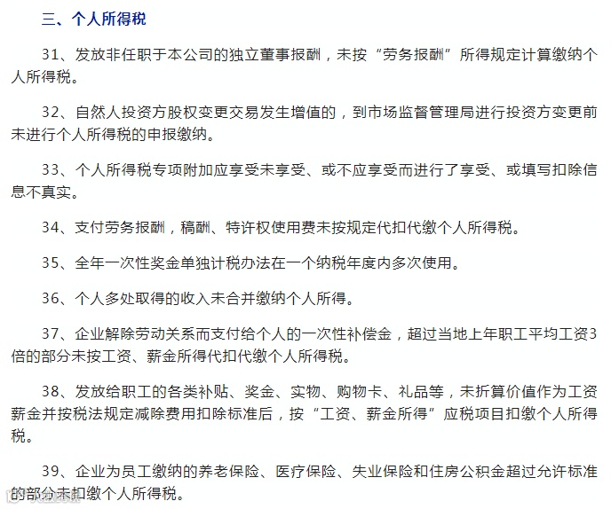
3、个人所得税方面的9个涉税风险点

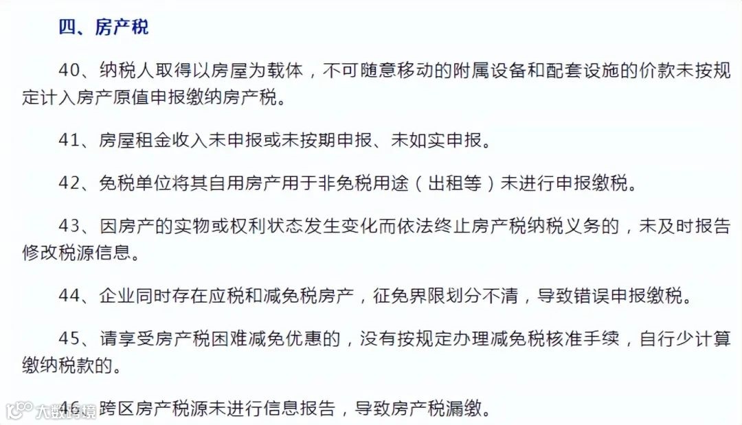
4、房产税方面的6个涉税风险点

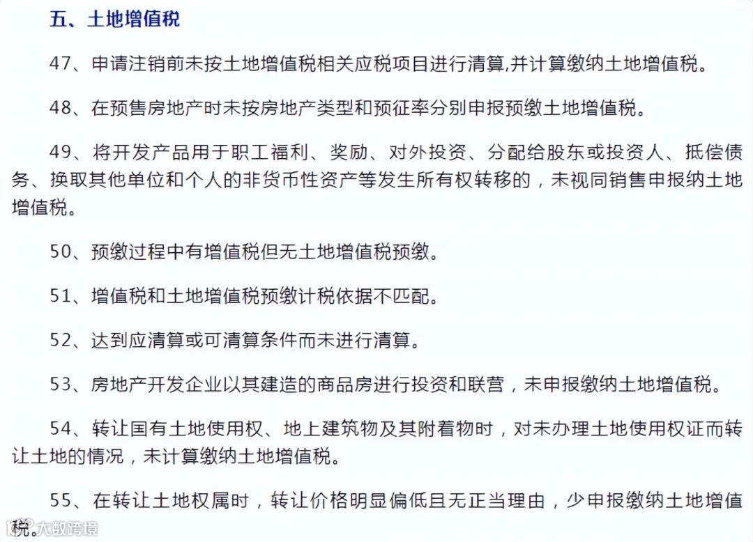
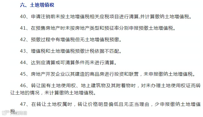
5、土地增值税方面的9个涉税风险点

6、契税方面的4个涉税风险点

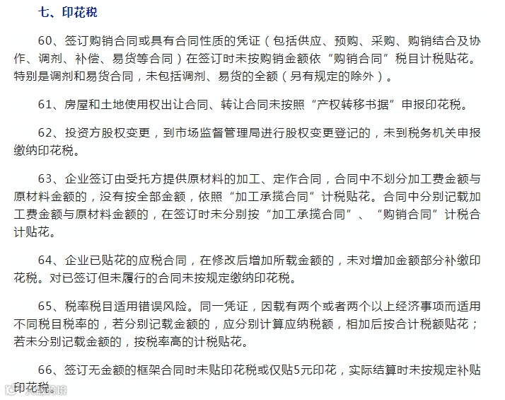
7、印花税方面的7个涉税风险点

8、城镇土地使用税方面的6个涉税风险点

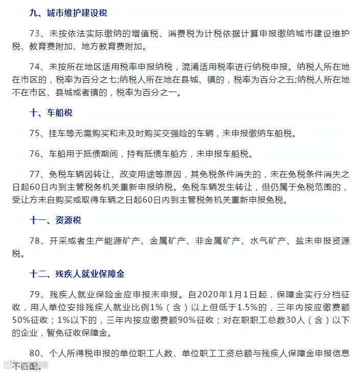
9、城市维护建设税风险点
10、车船税方面的涉税风险点
11、资源税方面的涉税风险点
12、残疾人就业保障金的风险点

二、
小规模纳税人70个涉税风险点
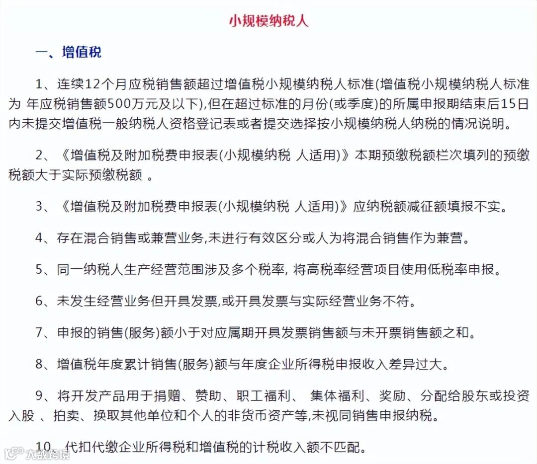
1、增值税方面的涉税风险点10个

2、城市维护建设税及附加方面的涉税风险点2个

3、企业所得税方面的涉税风险点11个

4、个人所得税方面的涉税风险点9个

5、房产税方面的涉税风险点7个

6、土地增值税方面的涉税风险点8个

7、契税方面的涉税风险点4个

8、印花税方面的涉税风险点7个

9、城镇土地使用税方面的涉税风险点6个

10、车船税方面的涉税风险点2个
11、资源税方面的涉税风险点1个
12、车辆购置税方面的涉税风险点1个
13、残疾人就业保障金的风险点2个

以上就是一般纳税人和小规模纳税人150个涉税风险点的全部内容展示了,希望财务人员在今后的财税处理工作中注意。



