
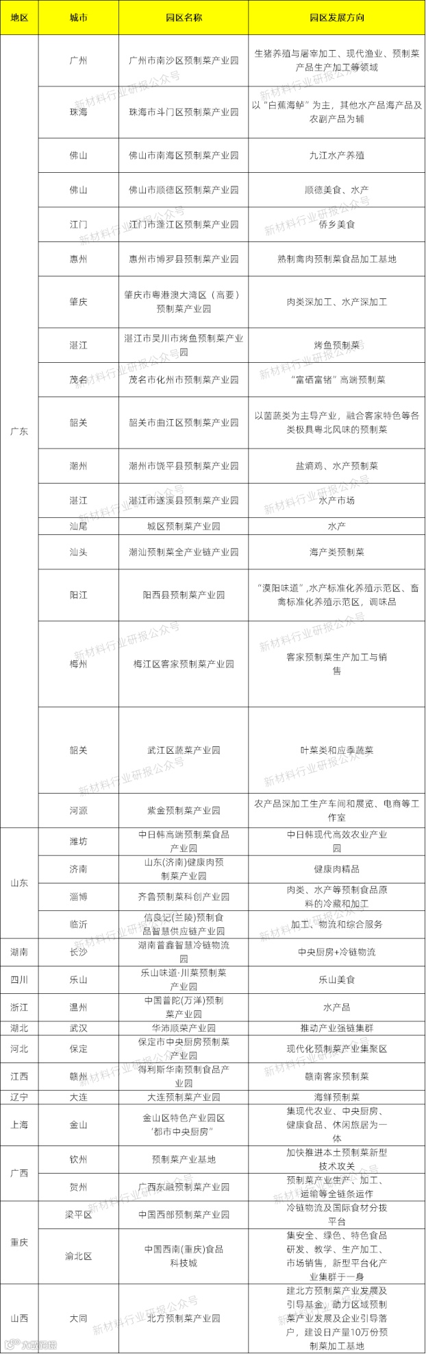
预制菜也称预制菜肴,是以一种或多种食用农产品及其制品为原料,经工业化预加工(如搅拌、腌制、炒、炸等)制成,加热或熟制后方可食用的预包装菜肴。近年来,我国预制菜产业发展迅速。数据显示,截至2024年1月,全国拥有预制菜相关企业近6.4万余家,本文将对我国预制菜产业分类、市场规模、部分省市预制菜产业园发展概况、我国预制菜生产企业百强分布版图等进行梳理,以供参考。




-
我国预制菜生产企业百强主营行业分布

-
我国预制菜生产企业百强主营地区分布

-
我国预制菜生产企业百强榜单
内容来源:新材料行业研报


