用客户旅程思维取代传统的触点思维,是一场企业内部自上而下、跨职能的运营和文化转变。
客户旅程是潜在客户通过所有渠道(广告、微信、短信、邮件、门店、电话、服务等互动方式)与公司的所有触点产生联系的旅程,客户旅程的跨度很大程度上取决于销售周期,它可以是几个小时,也可以是几个月。
客户旅程分析是结合定量/定性、主观/客观数据,对贯穿全触点、全周期的客户行为和动机进行分析,并对客户的未来行为进行预测,以优化交互、提升价值的分析实践。
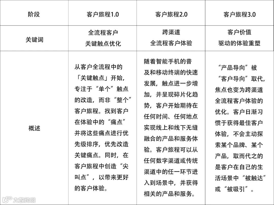
随着市场大背景和用户行为的变化,客户旅程的演进经历了三个阶段(ThoughtWorks):基于全流程客户关键触点的优化;基于跨渠道全流程客户体验的优化;基于客户价值的客户体验重塑。

多数公司认为关注客户体验就是关注触点。这完全在情理之中,它反映了组织结构和问责方式,比较容易融入运营过程。企业希望客户在接触其产品、客户服务、销售人员或营销材料时,能对彼此的互动感到满意。但孤立地关注单一触点往往会令企业忽视更大、更重要的问题,即客户的端对端体验。只有透过客户视角,关注整个客户旅程,方能为客户提供最佳体验,提升客户满意度、提高销量和留存率、降低端对端服务成本、增强员工满意度等。
可能是为了解决一个外部问题,比如:了解一个特定角色的购买行为;可能是为了解决一个内部问题,比如:谁负责解决客户体验的某些部分。与业务目标一致的客户旅程地图会为企业带来深度洞察。比如教育行业(2C企业),面临大量消费者的问询或查询,站内也是内容繁杂、层级众多,如何了解顾客进站后的行为轨迹、是否解决了问题、以及如何提升解决问题的效率等等,这些都需要对客户旅程的洞察。好的客户旅程分析可以了解客户收到的内容并提高客户体验的质量,确保所有触点和所有渠道的一致性和无缝体验,帮助公司更好决策。具体来说:
赋予公司由外到内的视角。通过关注客户的想法、行为和情绪,企业可以更好地做决策,而不是通过内部决断做出一些经验判断。通过识别关键步骤和决策点,最大限度地减少负面客户体验,从而达到更高的客户转化率。
允许企业在特定渠道中放大单个客户旅程。了解所需的指标,以识别客户的进度和流程不足之处,提供机会让客户重新加入旅程。
打破竖井,创建一个共享的远景。随着公司规模的扩大,很难协调所有部门,使其成为以客户为中心的服务团队。客户旅程地图的展现等同于一个跨部门对话和协作的工具,利于构建整个组织范围的行动计划。
分配关键触点的责任给内部部门。通常,客户旅程中的某些部分出了问题,仅仅是因为没有内部团队承担相应的责任。客户旅行地图可以在不同阶段的部门之间确认责任,提高工作效率。
确定线索优先级。客户旅程地图可以帮助团队专注于高质量线索,优先考虑高价值的角色,同时探索新客户。
敏锐的公司正在使用新的工具、流程、以及组织架构,来主动引导数字化客户。他们正在创造引人注目的客户旅程,并加以好好管理,以获得竞争优势。
自动化(Automation):让客户平滑地经历在线路径中的每一步
个性化(Personalization):为每一个客户创造定制化的体验
场景化交互(Context Interaction):与客户互动并安排好恰当的步骤
旅程创新(Journey Innovation):改进和扩展旅程并培养客户忠诚度
确定客户与组织交互的触点,寻找主要和次要触点。在绘制旅程之前,您应该清楚地了解业务目标、涉及的内部系统、当前的挑战、关键业务成果和期望的ROI。
企业需要始终思考一些问题,比如正在做的这件事对客户有没有价值。客户旅程分析对于管理客户体验至关重要。企业应根据现有客户体验的反馈并使用在渠道和系统中获得的数据,来详细分析客户旅程地图中的各个阶段,了解目前给客户提供的方式和理念是否足够吸引客户。
为了获得统一的关于客户的360度画像和客户管理数据,公司必须从所有系统和通道集成数据,并将所有系统绘制在统一客户旅程地图中。要协调好客户旅程,您必须知道客户在所有系统中的位置以及历史互动。
客户旅程不是静态的、千篇一律的。为了在各渠道提供无缝的客户体验,必须不断测试和优化触点、消息传递和流程。
将客户旅程看作正在引领着重大转变的产品,这种转变包括产品投资决策、优先级排序、资金筹措和绩效度量方式等方面。企业将越来越多地关注于投资如何提高细分客户群交付产品和旅程的经济效益,以及如何有力地强化互动,而不仅仅是如何驱动销量和降低成本。
SOLIKE全域营销平台带你玩转客户旅程——让客户在各个渠道中享受无缝的、定制化的、交互强的体验;让企业聚焦线索,降本增效,真正做到“以客户为中心”。关注SOLIKE全域营销平台官方服务号,学习更多干货!若想了解更多SOLIKE产品,点击“阅读原文”填写表单,我们会第一时间联系您!

本文受@ThoughtWork的《重新定义客户旅程》;Kate Kaplan的“When and How to Create Customer Journey Maps”启发而创作。