
重磅!营业执照,大变!
2022年9月1日起执行!
根据市监注发〔2022〕71号:9月1日起,营业执照正副本照面内容将有一些调整。
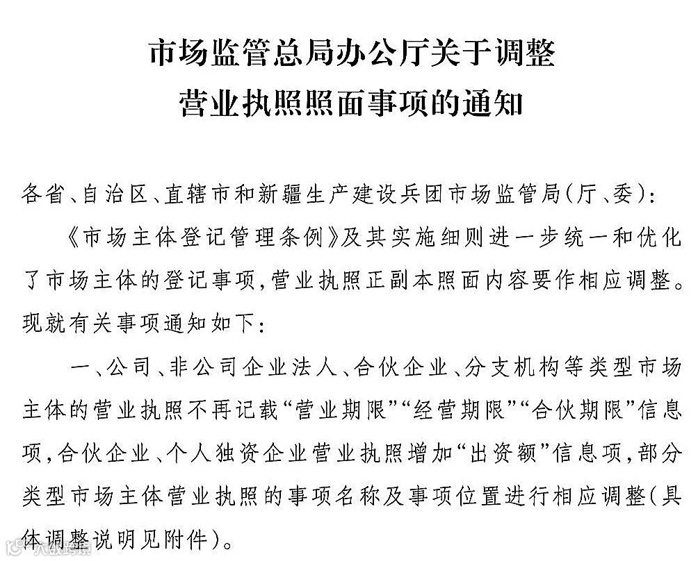
各省、自治区、直辖市和新疆生产建设兵团市场监管局(厅、委):
《市场主体登记管理条例》及其实施细则进一步统一和优化了市场主体的登记事项,营业执照正副本照面内容要作相应调整。现就有关事项通知如下:
一、公司、非公司企业法人、合伙企业、分支机构等类型市场主体的营业执照不再记载“营业期限”“经营期限”“合伙期限”信息项,合伙企业、个人独资企业营业执照增加“出资额”信息项,部分类型市场主体营业执照的事项名称及事项位置进行相应调整(具体调整说明见附件)。除调整部分外,营业执照的格式分类、印刷标准等继续按照《市场监管总局关于启用新版营业执照的通知(国市监注〔2018〕253 号)中《营业执照印制标准(2019 年版)《营业执照打印标准(2019 年版)等相关要求执行。
二、自2022年9月1日起,经登记机关准予设立、变更登记以及补发营业执照的各类市场主体,颁发调整版式后的营业执照。之前存续的各类市场主体,可以继续使用原版营业执照,也可以直接申请换发新版营业执照。
各省、自治区、直辖市和新疆生产建设兵团市场监管局(厅、委)要确保按时进行新版营业执照的启用换发工作。新版营业执照在使用中出现的情况及问题,要及时报告市场监管总局。
附件:营业执照记载内容调整说明
市场监管总局办公厅
2022 年7月25日

给大家划下重点:
1、公司、非公司企业法人、合伙企业、分支机构等类型市场主体的营业执照不再记载“营业期限”“经营期限”“合伙期限”信息项。
2、合伙企业、个人独资企业营业执照增加“出资额”信息项。
3、部分类型市场主体营业执照的事项名称及事项位置进行相应调整。
4、营业执照的格式分类、印刷标准等继续按照《市场监管总局关于启用新版营业执照的通知(国市监注〔2018〕253 号)中《营业执照印制标准(2019 年版)《营业执照打印标准(2019 年版)等相关要求执行。
5、自2022年9月1日起,经登记机关准予设立、变更登记以及补发营业执照的各类市场主体,颁发调整版式后的营业执照。
6、之前存续的各类市场主体,可以继续使用原版营业执照,也可以直接申请换发新版营业执照。
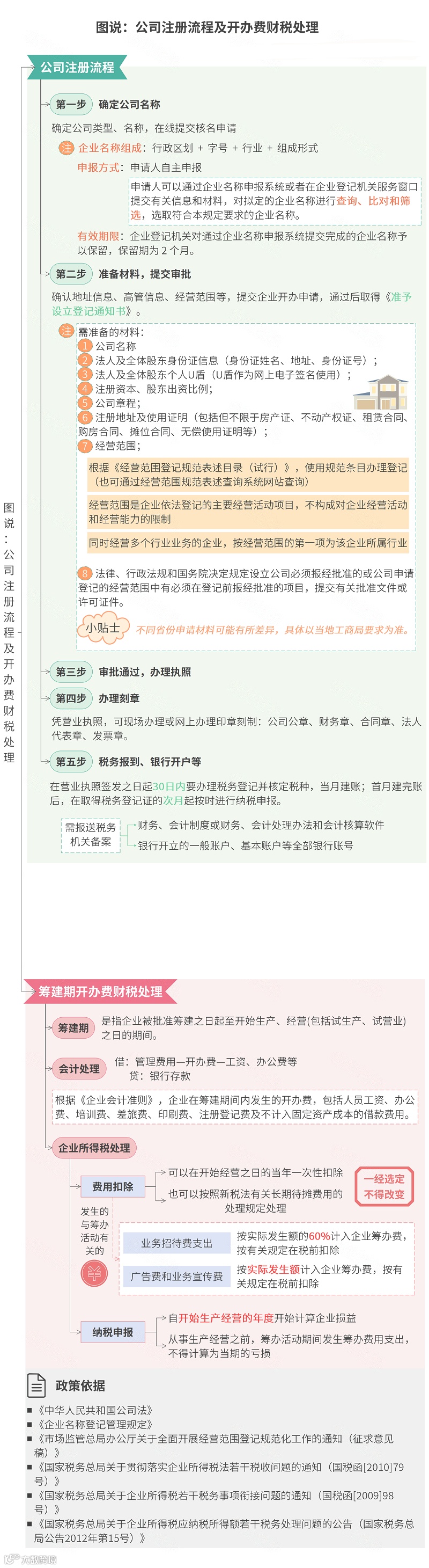
各类企业营业执照具体变化










重磅!电子执照
2022年底前,实现全国互通互认
6月23日,国务院发布关于加强数字政府建设的指导意见:要求推进数字化共性应用集约建设。

该意见中重点:
1、依托身份认证国家基础设施、国家人口基础信息库、国家法人单位信息资源库等认证资源,加快完善线上线下一体化统一身份认证体系。
2、完善电子证照共享服务体系,推动电子证照扩大应用领域和全国互通互认。
3、完善电子印章制发、管理和使用规范,健全全国统一的电子印章服务体系。
其实,早在2月22日,国务院办公厅发布《关于加快推进电子证照扩大应用领域和全国互通互认的意见》,明确加快推进电子证照扩大应用领域和全国互通互认,实现更多政务服务事项网上办、掌上办、一次办。

文中重点:
1、扩大电子证照应用领域
推动营业执照、生产经营许可证、检测认证等电子证照在企业登记、经营、投资和工程建设等高频政务服务事项中的应用,并进一步拓展到纳税缴费、社会保障、医疗保障、住房公积金、交通运输、公共资源交易、金融服务、行政执法、市场监管等领域。
通过电子营业执照关联企业相关信息,支撑涉企政务服务事项办理所需信息免填写、纸质材料免提交,推动实现企业相关信息“最多报一次”。政府部门能够通过电子证照共享方式查询、核验企业办事所需信息的,不再要求企业提供实体证照或纸质材料,切实为企业降成本、增便利。
2、提升电子证照应用能力
优化完善全国一体化政务服务平台电子证照共享服务体系,推进政府部门间电子证照信息共享,加强与公安、海关、税务等部门垂直管理信息系统的关联应用。
3、加快电子印章、电子证照全国互通互认
推动实现电子营业执照和企业电子印章同步发放、跨地区跨部门互信互认,拓展电子营业执照、电子签名和电子印章在涉企服务领域应用。
2022年底前,全国一体化政务服务平台电子证照共享服务体系基本建立,电子证照制发机制建立健全,企业和群众常用证照基本实现电子化,与实体证照同步制发和应用,在全国范围内标准统一、互通互认。
营业执照新规
新公司、个体户还敢不记账?不报税?
近期,北京市、天津市、河北省税务局联合发布《京津冀税务行政处罚裁量基准》公告:

该文件中明确:新办营业执照的企业,不办理税务登记 ,处2000元以下罚款,情节严重的,处2000元以上1万元以下的罚款。
新公司、个体户你还敢不记账不报税吗?
1、做账是必须的!
在领在营业执照签发之日起30日内要办理税务登记,当月建账。
2、报税也是必须的!
根据相关法律法规:营业执照批下来后,首月建完账后,在取得税务登记证的次月起进行纳税申报。
注意了,不记账不报税后果很严重
☑ 不能贷款买房
☑ 不能办移民
☑ 不能领养老保险
☑ 公司每年会被税务局罚款2000至2万元
☑ 企业欠税,法人会被禁止出境,无法购买飞机和火车票
☑ 企业长期不报税,税务局将上门查账
☑ 长期不报税,发票机被锁
☑ 进入工商经营异常明了,所有对外申办业务全部限制…

营业执照大变
“一码集成”,发证即监管
为进一步深化“证照分离”改革,濮阳市在全国首家推行了“一码集成”、实现“一照准营”改革。
“一码集成”改革,是指在企业获得营业执照后,市场监管部门按照“市场准营承诺即入制”,把许可信息以“二维码”形式,加载到营业执照上,从而实现“一照准营”。
目前,此项改革已从市场监管部门负责的第三类医疗器械经营、药品零售、食品流通、食品生产等事项开始实施,下一步将逐步扩展到全市32个涉企经营许可事项。
该项改革呈现以下亮点:
一是承诺即准营,企业领取告知书,签署递交申请书、承诺书,即可获得准营资格;
二是有码即获证,企业只需在经营场所悬挂加载许可信息二维码的营业执照即可;
三是发证即监管,将事后监管前移,及时列入监管计划,实施“证后核查”。
注意避开经营范围
一、经营范围顺序随便排
那些同时经营多个行业业务的企业,按经营范围的第一项为该企业所属行业,而税局稽查时,选用的指标经常参考行业水平。排错顺序,当心吃亏。
二、经营范围越多越好
有些财务人员害怕以后遇到超出经营范围的业务不能自行开发票,就把能想到的经营范围都写进去了。但有些经营业务是不能享受税收优惠的!
三、没考虑核定征收
如果新设企业打算申请核定征收,应避免经营范围中出现不允许核定征收的经营范围。如专利代理、商标代理等是不能核定征收的。详情请参照国税函〔2009〕377号文件。
四、分支机构的经营范围随便填
分公司的经营范围不能超过总公司的经营范围,因为其不能独立承担民事责任。
而子公司的营范围不需要在母公司经营范围内。但是,由于母子公司经常相互提供服务,总公司应增加商业服务业等经营范围,子公司增加为总公司提供服务的经营范围。
五、经营范围随便抄
网上经常会列举各行业常见的经营范围。小编建议,这类帖子看看参考下就可以了,别全抄啊,即使是相同行业的企业,其经营的侧重点也有很大的不同。以增值税为例,混合销售中按照主业确定税率,同样的混合销售业务,不同主业的企业税率不同。
在确定主营业务时,经营范围也是可以参考的一项,经营范围应突出公司的主营业务,避免多缴税。
提醒各位纳税人,经营范围并不是你想做啥买卖填上就可以,很多你想做的事,都要经过有关部门的审批!




