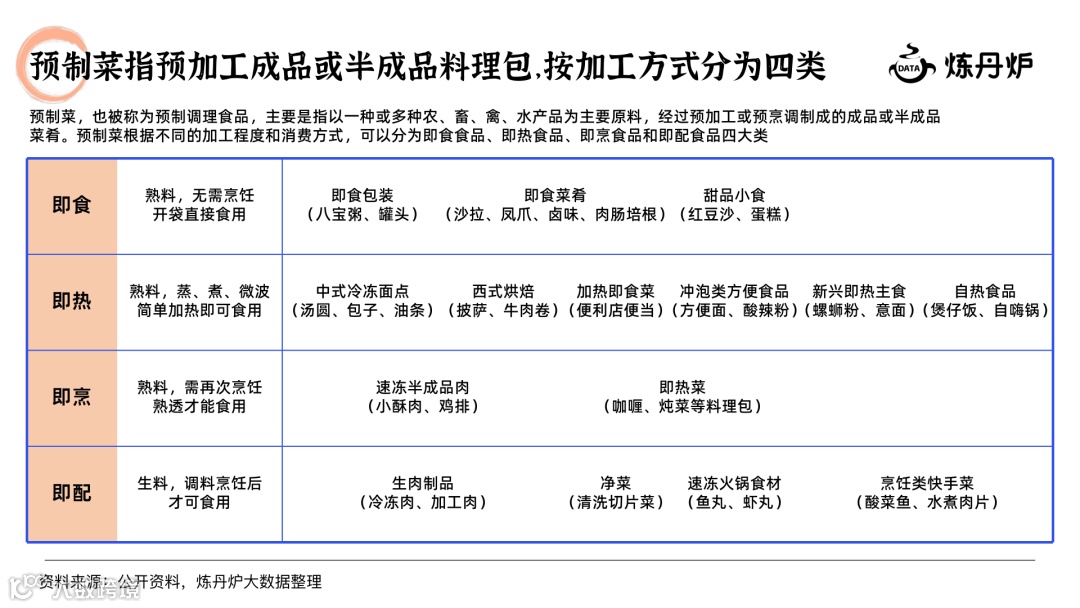
导读:预制菜行业50元以下的商品数量占比最高,低价商品竞争激烈,但仍然是市场主流的消费趋势。而150-200元的商品目前商品数量少,但销量增长率高,且高价商品相对利润可观,是一个亟待开发的潜力市场。预制菜,也被称为预制调理食品,主要是指以一种或多种农、畜、禽、水产品为主要原料,经过预加工或预烹调制成的成品或半成品 菜肴。预制菜根据不同的加工程度和消费方式,可以分为即食食品、即热食品、即烹食品和即配食品四大类。
来源:炼丹炉











































来源:行业报告之家

济南天晟产业投资发展有限公司导读:预制菜行业50元以下的商品数量占比最高,低价商品竞争激烈,但仍然是市场主流的消费趋势。而150-200元的商品目前商品数量少,但销量增长率高,且高价商品相对利润可观,是一个亟待开发的潜力市场。预制菜,也被称为预制调理食品,主要是指以一种或多种农、畜、禽、水产品为主要原料,经过预加工或预烹调制成的成品或半成品 菜肴。预制菜根据不同的加工程度和消费方式,可以分为即食食品、即热食品、即烹食品和即配食品四大类。
来源:炼丹炉











































来源:行业报告之家
