“当前,干细胞治疗人类疾病已经成为弥补传统治疗不可或缺的有效手段,随着干细胞在治疗重大慢性疾病、严重创伤修复方面的地位和价值日益凸显,干细胞正在彻底颠覆传统医学,引领生物医药领域新一轮的科技革命和产业变革。”
许多临床研究结果都证实了干细胞治疗的有效性和安全性,干细胞治疗也正慢慢从实验室走向更为广泛的临床应用。诸如美国、韩国、日本、欧盟等均已经批准干细胞治疗产品上市,虽然国内尚未有获批上市的干细胞治疗产品,但是这几年我国在积极推动干细胞的临床转化,干细胞治疗产品的注册申报和临床试验申请都有新进展。
随着干细胞治疗从实验室走向临床,干细胞制剂的标准化变得格外重要。只有获得标准的干细胞制剂,才有可能知道拿它来治疗什么病,干细胞制剂的质量控制关乎着病人的性命。而目前,在干细胞基础研究和转化应用快速发展的同时,获取来源清晰、质量可控的干细胞制剂对进一步发展至关重要。符合条件的社会力量或制备机构已经在我国干细胞行业发展中起到了重要的作用。同时业内干细胞生物机构,践行着国际标准,推动着国内干细胞行业规范化发展,助力干细胞治疗技术从实验室走向临床。
科学进步飞快,尽管如此,现代医学仍然对许多疾病无计可施,许多疾病的管理仍然需要新疗法来提升。而干细胞技术就是弥补传统治疗不可或缺的有效手段,干细胞技术正在慢慢突破过去无法攻克的疾病的一些防线。
以卵巢早衰为例。这种疾病已经成为了很多大龄女性二胎路上的拦路虎,而传统的治疗方法尚无法从根本上修复受损卵巢功能,无法恢复病人的生育功能。随着干细胞科技的发展,卵巢早衰的女性也能生下健康宝宝,这种被认为导致不孕的“不治之症”似乎不再像以前那么可怕了。例如,由中国科学院遗传和发育所与南京鼓楼医院合作完成的研究,通过干细胞干预卵巢早衰,从而使不孕女性“重获”繁衍能力。2018年,通过这种疗法,成功自然受孕至分娩的健康宝宝在南京顺利降生。
在过去,对于诸如早衰症等罕见病,人们面临着 “病无所医,医无所药”的窘境。而干细胞治疗的新尝试让人们看到了新希望。
经过多年发展,我国干细胞医疗行业具备了一定的产业基础。由于前几年美国限制干细胞研究给我国干细胞市场带来了机会,我国干细胞整体上已排名世界前十。
在我国,从上游的干细胞存储,中游的药物研发到下游的临床治疗,目前已形成了相对完整的干细胞产业链。
目前,我国已经形成完整的干细胞产业链,上游是最成熟的一环,中下游有待拓展。
在干细胞产业链中,处于上游的主要是干细胞采集与存储企业。细胞储存通过一定的方法将细胞保存一定的期限,保证细胞的功能和活性不受明显的影响。是干细胞医疗行业最基础、最前端的业务,也是资本聚集最多的地方。
干细胞产业链中游是干细胞增殖与药物研发企业,主要从事技术研发工作,囊括干细胞增殖、干细胞药物研发、实验室处理配套产品(如检测试剂)等。
下游包括开展干细胞治疗临床研究及应用的医疗机构,以及一些医疗美容服务机构。
由于干细胞采集与存储商业模式与技术应用相对成熟,因此国内上市公司以上游产业相关业务为主。
随着技术的成熟,越来越多的企业加入干细胞医疗行业,国家对干细胞医疗行业的政策支持逐步深入,许多公司加速布局干细胞医疗行业。
干细胞医疗应用作为干细胞产业链中的实践部分,将会是未来的发展方向。干细胞所能治疗的疾病范围较为广泛,受限于现有技术,干细胞医疗应用发展较为缓慢。如果干细胞医疗应用研发得到突破,将会推动医学改革,产生巨大市场。
2018年6月8日,国家药监局新受理了干细胞疗法的临床注册申请,预示着我国重启干细胞治疗在临床上的应用。
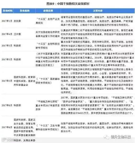
随着国家对我国干细胞临床研究规范性管理的深入,在政策的支持下,国家不断加大资金投入,保障对干细胞技术的研究,不断加大国家自然基金对干细胞研究的支持。
统计数据显示,自2015年第一批国家重点研发计划试点专项启动后,该重点专项至今已连续3年获得中央财政拨款扶持:2016年,25项,4.8亿;2017年,43项,9.4亿;2018年,30项,5.8亿,总计超过20亿元。充分体现了国家从科技创新体制的国家顶层设计中对干细胞与再生医学领域的高度重视。
随着我国干细胞在医学领域应用的贡献程度不断增加,国家各相关部门积极出台相关政策规范干细胞医疗行业的发展。“干细胞治疗研究”是国内首批启动的6个国家重点专项之一,说明了国家对干细胞发展面临的突出问题的重视和解决这一难题的决心。
国家卫计委和CFDA陆续出台的干细胞研究和临床转化政策以及日益完善、严格的监管措施,必将推动和促进中国细胞治疗领域的健康、快速发展。
为了干细胞治疗的重要性和临床应用前景,国内先后颁布了《干细胞制剂质量控制及临床前研究指导原则(试行)》、《干细胞临床研究管理办法》、《细胞治疗产品研究与评价技术指导原则(试行)》等政策法规,促使行业良性发展。
我国对干细胞行业非常重视,并多次提出大力发展干细胞技术,2017年发改委发布了《战略性新兴产业重点产品和服务指导目录》,支持包括干细胞在内的细胞治疗产品等领域的生物产业发展。从行业政策趋势来看,国家积极推动干细胞技术的研发和推广,同时,干细胞的研究已经取得了一定的进步和技术突破,未来国家应逐步规范干细胞在医学领域的应用,出台相关政策,保障干细胞对生物医学发展的支持,同时也为促进干细胞技术的转化提供保障。
干细胞作为近年来生物界的最大热点,其发展将为医疗领域提供革命性的技术手段。
根据历史数据,美国国立卫生研究院收录全球5496项干细胞临床研究项目。从数量上看,美国在干细胞技术研究中处于领先地位,远超过其他国家,德国、法国等欧洲国家紧随其后,中国排名第四。其中成体干细胞临床研究是主体,涉及糖尿病、那种风、血液病、肿瘤、神经系统疾病、心脏疾病、免疫系统疾病等领域。
从国内来看,截至2018年10月,以“干细胞”做关键词搜索,可以看到2009-2018年申请专利数量逐年递增。2009-2013年,干细胞申请专利数量平稳发展。从2014年开始逐渐迎来爆发。2017年达到1776项。2013-2017年五年间年复合增长24%。
这含金量极高九项政策包括:加快先行区医疗器械和药品进口注册审批;先行区可根据自身的技术能力,申报开展干细胞临床研究等前沿医疗技术研究项目;卫生部门在审批先行区非公立医院机构及其开设的诊疗项目时,对其执业范围内需配备且符合配备标准要求的大型药用设备可一并审批;境外医师在先行区内执业时间试行放宽至3年;允许境外资本在先行区内举办医疗机构;可适当降低先行区部分医疗器械和药品的进口关税;适当增加先行区建设用地计划指标;支持并指导先行区引入生态、医疗、新能源等相关国际组织,承办国际会议;鼓励先行区利用多种渠道融资,吸引社会投资等。
干细胞具有强大的复制分化特性,并具有有效的调控机制,被广泛应用于疾病治疗、器官移植、生物修复以及医学美容等领域,其市场规模巨大。
我国的干细胞产业与全球较为接近,同样包括干细胞治疗医疗服务业务、干细胞存储业务和干细胞制药业务。据前瞻产业研究院发布的《中国干细胞医疗行业发展前景预测与投资战略规划分析报告》统计数据显示,2012年我国干细胞医疗市场规模仅仅62亿元,截止至2017年我国干细胞医疗市场规模增长至554亿元。到了2018年底,我国干细胞医疗市场规模达到了657亿元,目前,中国有上亿级别的心血管病患、糖尿病患,以及千万级别的阿尔茨海默病患以及血液肿瘤病患正等待着更积极有效的治疗。前瞻产业研究院预测2019年,中国干细胞医疗产业市场规模达到785亿元;2024年,中国干细胞医疗产业市场规模将超过1300亿元。未来随着监管政策的明确以及相关药品的获批上市,我国干细胞产业的市场潜力巨大。
目前,全球干细胞研究正在如火如荼的开展。我国对干细胞研究给予大力支持,将干细胞列入国家发展规划,科技部联续两年通过《干细胞重大专项》资助干细胞研究,同时卫计委和国家药监总局陆续出台相关政策,指导干细胞产业的正规发展。相信未来,干细胞会给更多病患者带来福音。
本文转载自网络,如有侵权请联系删除!
山东德升生物工程有限公司
山东德升生物工程有限公司坐落于济南高新区药谷服务园区,注册资本1000万,是一家集细胞储存、细胞制备、细胞检验、细胞应用研究为一体的生物高科技企业,公司以细胞治疗业务为核心,打造“细胞制备、细胞储存以及细胞临床转化”于一体的细胞精准诊断和治疗健康综合体平台,以“精准医疗”的实现为目标,致力成为产品技术领先、全省最大的集细胞研发、细胞生产、细胞存储与细胞治疗为一体的的专业细胞技术企业。

