在治疗系统性红斑狼疮、器官移植后抗排斥反应以及严重炎症性疾病的过程中,糖皮质激素是不可或缺的基石药物,常常发挥着挽救生命的关键作用。然而,长期或大剂量使用激素,犹如一把锋利的“双刃剑”,在控制病情的同时,也可能带来难以忽视的副作用。其中,激素性股骨头坏死(SANFH)就是一个众所周知的严重并发症。
令人警惕的是,这一并发症影响的患者群体十分庞大。据统计,仅在美国,受此困扰的患者就超过30万人。而在中国,这一数字更为惊人——需要治疗的激素性股骨头坏死患者已超过800万,这不仅是一个严峻的医学挑战,也构成了沉重的公共卫生负担。
01
—
传统疗法的困境与干细胞疗法的曙光
传统的保守治疗方法效果往往不尽如人意,为此,医学研究者将目光投向了具有强大再生潜能的间充质干细胞。在众多来源中,人脐带来源的间充质干细胞展现出独特的优势:它们取自分娩后的废弃脐带,来源广泛且无伦理争议;同时,它们增殖能力强、免疫原性低,被认为是修复骨缺损的理想“种子细胞”。
然而,科学家们发现,在股骨头坏死的过程中,骨髓腔内的脂肪细胞会异常增多,严重挤压了骨细胞的生存空间,逐渐破坏骨骼的正常微结构。这一现象揭示了一个更深层的问题:激素等因素不仅直接导致骨细胞死亡,更扰乱了体内微环境,打破了正常的“骨代谢平衡”,使得本应分化为骨细胞的干细胞,错误地转向了无用的脂肪细胞。
因此,理想的治疗策略已不再仅仅是“补充”干细胞,而是要精准地“引导”它们——既要促进其向成骨方向分化,也要有效抑制其向成脂方向分化,从根源上重建骨骼的健康平衡。
02
—
精准出击:锁定骨骼形成的“刹车蛋白”——SOST
近年来,基因编辑技术的突破让我们看到了精准调控生命过程的可能。在这条科研前沿,研究团队将目光投向了一个关键靶点——骨硬化蛋白(SOST)。
通俗地说,SOST 就像是骨骼形成过程中的一道“天然刹车”。在健康骨骼中,Wnt/β-catenin 信号通路负责推动骨细胞生成、维持骨骼强度;而 SOST 正是这一通路的抑制因子,它的存在,无疑是为成骨过程“踩下了刹车”。
有意思的是,研究发现,敲除 SOST 基因的小鼠竟展现出骨量异常增高的“超级骨骼”表型。这一现象启发了团队:能否借助基因编辑技术,让人脐带间充质干细胞“主动沉默”自身的 SOST 基因?
如果可以,那就意味着解除了其对成骨分化的抑制。当这些经过改造的干细胞进入坏死的股骨头后,或许就能更高效地启动骨骼修复程序,为骨再生治疗带来全新可能。
03
—
研究实践:当“沉默SOST”的干细胞遇见坏死股骨头
为了验证这一设想,研究人员开展了一系列严谨的实验。
第一步,打造强化型“种子细胞”。
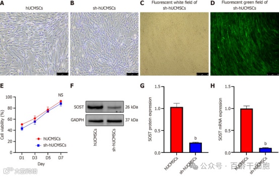
从健康捐赠的脐带华通胶中分离出hUCMSCs,并利用RNA干扰技术,成功构建了SOST基因沉默的hUCMSCs(sh-hUCMSCs)。经过严格的筛选和鉴定,这些经过基因修饰的细胞不仅保持了干细胞的典型形态和表面标志物(CD73, CD90, CD105阳性率>98%),其多向分化潜能也完好无损。更重要的是,与普通的hUCMSCs相比,sh-hUCMSCs在诱导分化时,表现出更强的成骨能力和明显减弱的成脂倾向。
第二步,在动物模型中检验疗效。
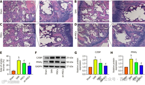
建立了与人类疾病高度相似的激素性股骨头坏死小鼠模型。将这些小鼠分为四组:假手术组(健康对照)、模型组(不予治疗)、hUCMSCs治疗组和sh-hUCMSCs治疗组。
治疗四周后,结果令人振奋:
骨骼形态显著改善:通过微型CT扫描发现,未经治疗的模型组小鼠股骨头出现塌陷,骨小梁稀疏、断裂。而两个干细胞治疗组均显示出修复迹象,其中sh-hUCMSCs组效果最为突出——骨体积、骨小梁数量和厚度显著增加,骨小梁分离度明显减小。这意味着骨骼的微观结构得到了更好的重建。
分子层面揭示作用机制: 我们进一步从分子层面探寻了其起效的原因。
恢复骨代谢平衡:血清检测显示,sh-hUCMSCs治疗能更有效地提升护骨素(OPG)水平,降低核因子κB受体活化因子配体(RANKL)和抗酒石酸酸性磷酸酶(TRAP,骨吸收标志物)的水平,使OPG/RANKL比值趋向正常。这个比值是衡量骨形成与骨吸收动态平衡的关键指标。
04
—
写在最后
本项研究证实,通过基因工程技术沉默SOST基因的hUCMSCs,在治疗激素性股骨头坏死的动物模型中,展现出优于普通干细胞的修复能力。其核心机制在于激活了Wnt/β-连环蛋白信号通路,像一个精准的调控开关,一方面促进了干细胞的成骨分化,另一方面抑制了其成脂分化,从而有效逆转了股骨头内的骨代谢失衡,修复了受损的骨骼结构。
这项研究为激素性股骨头坏死的治疗提供了一种全新的、策略性的思路,即从“被动补充细胞”迈向“主动赋能细胞”。未来我们或许真能实现“一针修复坏死骨骼”的梦想,为全球数百万受此病痛折磨的患者带来真正的福音。
免责声明:本文来源于百龄干细胞,本公众号所载文章归原作者所有,本文仅供参考并不构成任何应用建议,如文章内容涉及版权或其他问题,请及时跟本公众号联系,我们将在第一时间处理。我们多次学习最新广告法,守法是我们的责任义务,医学科学普及知识,我们尊重原创,也注重分享,部分图文素材来源于网络,如有违规或侵权,请及时联系我们会立即做出删除。

