
绿色生活手牵手,植树吧!——【北京国际核桃庄园】
◤特别提供三种树苗供您选择98%以上成活不需此行◢
1、京西核桃树苗(品种随机)
2、京西梨树苗
3、京西香椿树苗


◤完美的农耕体验,享受被原生态大自然包围的绿色生活◢
核桃的天堂;核桃的世界/享受到来自大山的味道/真正的知道“核美”!



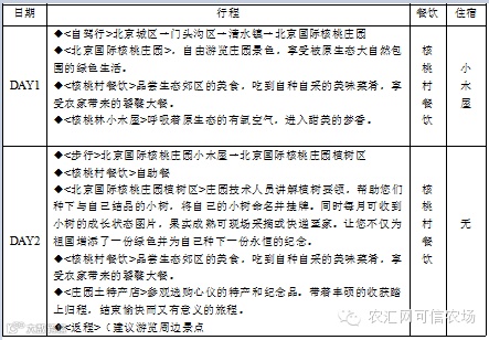
◤参考路线◢

◤一日行参考行程◢
▲预定咨询热线:1860-113-8068
▲预定网址:http://weidian.com/?userid=1928754&wfr=wx&from=groupmessage&isappinstalled=1
价格:
单人套票:优惠价98/人 原价168/人; 含(挂牌、纪念册、证书、树苗1棵、1正餐、电子票1张)
家庭套票:优惠价168/家 原价274/家(注:2成人+1儿童); 含(挂牌、纪念册、证书、树苗1棵、1正餐、电子票3张)
服务标准:
农家餐饮:核桃村餐饮(午餐或晚餐为农家饭桌餐或自助)
单人餐标:两热(一荤一素);一凉(素);一汤;一主食
家庭餐标:三热(两荤一素);两凉(一荤一素);一汤;一主食
注:免费停车场、免费WiFi
活动行程
(活动时间为2015年4月1日----2015年4月30日)

◤两日行参考行程◢
▲预定咨询热线:1860-113-8068
▲预定网址:http://weidian.com/?userid=1928754&wfr=wx&from=groupmessage&isappinstalled=1
价格:
个人套票:优惠价198/人 原价336/人; 含(挂牌、纪念册、证书、树苗1棵、1早2正餐、木屋1宿、电子票1张)
家庭套票:优惠价308/家 原价549/家(注:2成人+1儿童提供标准间); 含(挂牌、纪念册、证书、树苗1棵、1早2正餐、木屋1宿、电子票3张)
服务标准
木屋住宿:北京国际核桃庄园小木屋
农家餐饮:核桃村餐饮(早餐自助;午晚餐农家饭桌餐或自助)
单人餐标:两热(一荤一素);一凉(素);一汤;一主食
家庭餐标:三热(两荤一素);两凉(一荤一素);一汤;一主食
注:免费停车场、免费WiFi
活动行程
(活动时间为2015年4月1日----2015年4月30日)

自费项目(任选)
1.核桃博物馆参观(60元/人)
2.每月定时发送所植树照片(热线咨询)
4.采摘或快递所植树果实(热线咨询)
(自费项目完全自愿参加、消费。)
服务项目
1.北京国际核桃庄园门票
2.行程内早餐、正餐
3.庄园服务生服务、小费
4.导游、小费
5.行程中所列最终以咨询通知为准
费用不含:
1.洗衣、理发、电话、饮料、烟酒、付费电视、行李搬运等个人消费行为费用
2.旅游者因违约、自身过错、自由活动期间内行为或自身疾病引起的人身和财产损失。
服务标准说明:
1.行程说明:
(1)我方有权根据景点关门时间或当地交通状况调整行程游览先后顺序
(2)以上行程为参考行程,最终行程以咨询通知中的确认行程为准
2.住宿标准:
(1)双人间一般20平米左右、整洁干净、独立卫生间、冰箱、电视、无线wifi、保险箱
3.购物说明:
(1)全程不强制购物;不增加形成标准外购物店
(2)游客在指定购物点中为自愿购物,所购商品非质量问题一律不予退还
(3)行程规定的景点、餐厅、长途中途休息站等这类购物店不属于旅游定点商店,或游客在自行前往购物店。所购商品出现质量问题,我方均不承担任何责任
4.退费说明:
(1)如遇天气、战争、罢工、地震等人力不可抗力因素无法游览,我方将按照旅行协议,退还未游览景点或活动门票费用,但赠送项目费用不退
(2)游客因个人原因临时自愿放弃游览,酒店住宿、餐饮、车费、门票费用均不退还。
门头沟旅游首选:【 大山旅游】
想到门头沟观光,找我大山旅游!
品味门头沟风情,看我大山旅游!
微 信 号:dashanlvyou
官网:http://www.walnutsoftheworld.com
备注
1.农汇网(www.inh360.com)由国内领先的农业产业链互联网服务网站,依托自主知识产权的北京云华农汇网“可信农场云平台”,寻找和提升原产地现代农业组织(农民合作社、家庭农场、专业大户以及农业企业等)的互联网应用和现代经营能力,集合资源,搭建连接原产地现代农业组织与农业产业链的平台,致力于打造“数据电子化、业务可记录、质量可追溯、信息可互联”的“透明农业组织”。
2.点击网页链接,就可对全文进行阅读,了解详细信息。

