
12月17日,从工信部获悉:为了持续督促企业规范经营,2018年工信部继续部署开展钢铁规范企业动态调整工作,经企业自愿申请及自查、地方初审、专家核实等环节,工信部研究提出了2018年度钢铁规范企业拟动态调整名单,共涉及四种情形。
具体为:拟新增12家规范企业、撤销11家规范企业、要求17家规范企业整改、变更27家企业装备和7家企业名称。
目前就2018年度动态调整情况向社会公示,公示期30天,充分听取各方意见,公示无异议后将予以公告。
自2013年起工信部组织开展钢铁行业规范管理工作,分三批公告了304家规范企业,最大限度消除行业管理盲区,为开展事中事后监管奠定了良好工作基础。
截至目前,工信部已分两批公告了钢铁规范动态调整企业名单,共撤销48家企业规范公告、要求52家企业整改、变更24家企业名称和47家企业装备,钢铁规范企业总数由304家减至256家。
本着从严把握的原则,新列入规范名单的企业须全面符合钢铁行业规范条件要求,其全部冶炼装备须具有合法合规手续,2015年底前建成的企业和装备必须在2016年各省级人民政府报国务院备案的钢铁企业底单内。
此次拟新列入的规范企业主要有以下几种情况:一是经国家正式批复并完成产能置换近年新建成的企业,二是完成淘汰落后或原规范企业停产一年以上破产重整后重新更名的,三是符合国家相关政策要求的部分电炉钢企业,四是国家特殊政策扶持的新疆地区原有合规钢铁企业,五是作为地区减量整合并收购其他规范企业的牵头企业。
本次增加优先考虑已完成钢铁去产能任务地区,对京津冀钢铁产能总量控制地区暂不新增规范企业。
列入撤销名单,表明这些企业与钢铁行业规范条件要求存在较大差距。各地要将不符合钢铁行业规范条件的企业列为监管重点,加大执法监督力度。
此次拟撤销规范的11家企业,主要包括以下几种情形:一是违法违规新增钢铁产能的,二是冶炼设备全部关停退出的,三是由于主动放弃规范申请、破产清算、股权重组等原因未通过地方初审的。对于撤销规范公告的企业,后续如能按照钢铁行业规范条件要求加强整改实现持续规范生产经营,可在后续动态调整时按程序重新提出规范申请。
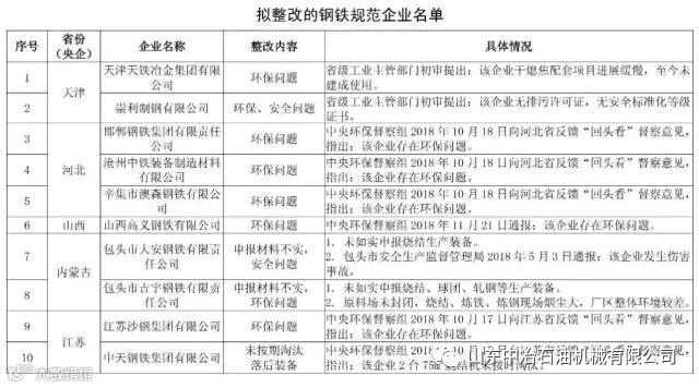
列入整改名单,表明在环保、安全等方面存在需要整改的问题,因此给予“黄牌”警告。
此次拟列入整改名单的17家企业,主要存在以下情形:一是环保部门和有关地方检查发现存在环保问题的,二是安监部门检查发现存在安全问题的,三是未如实填报规范申报材料,四是未按期完成淘汰任务。列入规范整改名单的企业,若已整改落实到位,要吸取教训,切实依法依规规范经营;若尚未整改到位,要按照环保、安全等方面的整改要求,在规定期限内及时整改到位。
列入变更名单,表明企业的名称、冶炼装备情况与当时公告发生变化。
此次拟变更装备的27家企业涉及冶炼装备增加和减少两类情况,变化的主要情形是:一是过去已经国家有关部门批复建成投产的,但由于前期种种原因导致实际与原公告不符;二是在原公告后企业经批复实施了产能置换搬迁改造等建设项目导致装备发生了变化;三是由于钢铁去产能、置换退出等原因造成部分冶炼设备关停退出。
下一步对规范企业的冶炼装备变更,我们仍将继续组织严格审核,对符合规定、切合实际的分批予以变更;对涉及违规新增产能等不符合产业政策要求的,将列入撤销名单,并会同有关部门严肃处理。
关于钢铁规范企业动态调整情况的公示具体名单如下









来源:中国冶金报社 工信部
版权声明:西南钢铁指数除发布钢材现货市场行情分析、行业资讯解读等原创文章外,亦致力于其他优秀文章的交流分享。部分文章推送时若未能及时与原作者取得联系并涉及版权问题,请及时联系删

