干细胞近期热点
近日,北京市药品监管半年工作会议召开,会上提出,核发全国第一张干细胞《药品生产许可证》,未来产业新赛道加快布局。这对我国干细胞治疗技术发展具有重大意义,随着研发投入的增加、技术进步、临床应用的拓展、产业化进程的加速、国际合作的深化、法规标准的完善以及社会认知的提升,干细胞产业有望成为医疗健康领域的重要增长点,为治疗多种疾病提供新的解决方案,推动整个行业的持续繁荣。
干细胞为针对难治性疾病和损伤的细胞疗法提供了前所未有的治疗方式。多种类型的干细胞都已经在临床试验中使用,例如间充质干细胞(MSCs)、诱导性多能干细胞( iPSCs)和干细胞胚胎干细胞(ESCs)等。
采用iPSCs和ESCs的细胞疗法的临床试验
全球临床研究进展
截止至2024.8.15,在美国临床试验注册中心网站(www.clinicalTrials.gov)检索到8155项登记注册的干细胞临床研究,其中观察性研究977项,干预性研究7123项及扩展研究55项。主要研究治疗领域包括:肿瘤类疾病、血液系统疾病、神经系统疾病、心血管疾病、运动系统疾病等。其中大部分试验处于Ⅰ/Ⅱ期临床研究,约占78%。
中国临床研究进展
中国干细胞的研究也突飞猛进,中国临床试验注册中心网站(http://www.chictr.org.cn/)检索到735项已注册的干细胞临床研究。其中干预性研究415项。从疾病治疗领域来看,血液系统疾病、神经系统疾病、免疫性疾病、肿瘤类疾病是目前临床研究最多的疾病领域。
最新研究发现
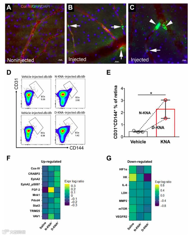
目前干细胞在各个领域都有诸多研究,在SCIENCE ADVANCES发表的研究《Specific mesoderm subset derived from human pluripotent stem cells ameliorates microvascular pathology in type 2 diabetic mice》中,研究人员将基因编辑的诱导性多能干细胞分化后注射进2型糖尿病视网膜功能障碍的动物模型后,可以促进微血管的稳健修复,且没有任何毒性证据。
研究人员将人诱导多能干细胞 (hiPSC) 分化为以KNA+表达为特征的特定中胚层亚群。当将 KNA+ 细胞皮下植入非肥胖糖尿病/严重联合免疫缺陷小鼠的侧腹以及注射到2型糖尿病小鼠的玻璃体中时,KNA+ 细胞分化为灌注血管。通过蛋白质组阵列研究证明了KNA+细胞恢复2型糖尿病小鼠的灌注和纠正血管功能障碍。
视网膜流式细胞术证实了在 2型糖尿病小鼠中注射非糖尿病或糖尿病 KNA 细胞后的血运重建
有研究表明人多能干细胞来源的胰岛细胞移植是治疗糖尿病的一种有前景的方法。在Nature Biotechnology发表的《Functional, metabolic and transcriptional maturation of human pancreatic islets derived from stem cells》中,研究人员首次利用干细胞分化出功能完全的胰腺β细胞,并生成功能成熟的干细胞衍生胰岛(SC-islets)。
干细胞衍生的胰岛的电生理、信号传导和胞吐作用与成人胰岛相似,且能够实现葡萄糖响应性胰岛素分泌。这有助于研究人员对糖尿病机制的研究和进行糖尿病治疗的研究。
干细胞衍生胰岛的分化方案概述及免疫组织化学
干细胞有着极大的治疗潜力,然而,其致瘤性,免疫原性和异质性是目前面临的巨大挑战,包括未分化/未成熟细胞引起的致瘤性、重编程因子引起的致瘤性、基因变异引起的致瘤性等,需待研发人员的攻克。
目前,超过14种疾病和损伤的细胞疗法已经或即将进入临床试验。更复杂的干细胞技术应用也在稳步取得进展,包括从干细胞中分化造血干细胞来治疗白血病和其他血液疾病,用干细胞创建用于治疗肝衰竭的肝脏类器官,以及创建用于治疗肾衰竭的肾脏类器官等。相信在不远的将来,我们可以将干细胞治疗作为治疗全球患者的一个常规临床选择。
参考文献:
1.Shinya, Yamanaka,Pluripotent Stem Cell-Based Cell Therapy-Promise and Challenges.[J] .Cell Stem Cell, 2020, 27: 0.
2.Chang-Hyun, Gil,Dibyendu, Chakraborty,Cristiano P, Vieira et al. Specific mesoderm subset derived from human pluripotent stem cells ameliorates microvascular pathology in type 2 diabetic mice.[J] .Sci Adv, 2022, 8: 0.
3.Diego, Balboa,Tom, Barsby,Väinö, Lithovius et al. Functional, metabolic and transcriptional maturation of human pancreatic islets derived from stem cells.[J] .Nat Biotechnol, 2022, 40: 0.
往期精选
▲ 点击图片,查看原文

