糖尿病创面愈合难题一直是临床治疗的 “老大难”,其愈合周期长、易感染、复发率高的特点,给患者带来了极大痛苦和沉重的医疗负担。
近日,中科睿极首席科学家张智勇教授团队联合香港中文大学等多单位,在干细胞领域老牌期刊Stem Cells Translational Medicine(干细胞转化医学)发表题为“Harnessing 3D cultured MSC exosomes through tangential flow filtration for enhanced diabetic wound healing(利用切向流过滤技术富集三维培养间充质干细胞外泌体以促进糖尿病伤口愈合)”的研究成果,创新性地将3D微载体-生物反应器培养的人脐带间充质干细胞(hUCMSCs)与自动化封闭切向流过滤(Tangential Flow Filtration,TFF)系统相结合,实现了高产量、高质量 MSC 外泌体的高效分离,为糖尿病创面修复提供了更具临床转化潜力的细胞无疗法新策略。
痛点聚焦:传统外泌体分离的 “卡脖子” 难题
间充质干细胞来源外泌体因具备无免疫原性、低输注毒性、易保存等优势,成为再生医学领域的研究热点,尤其在糖尿病创面愈合中,能通过促进血管新生、调节炎症反应加速创面修复。但长期以来,外泌体的分离提纯是制约其临床转化的关键瓶颈。作为行业 “金标准” 的超速离心法(UltraCentrifugation,UC),存在产量低、耗时久且操作过程繁琐,难以实现规模化制备,无法满足临床应用的批量需求。
取自原文:Fig 1
在该研究中,研究团队通过中科睿极(海宁)生物科技有限公司DASEA®数字化(Digitalized)、自动化(Automated)、规模化(Scalable)、封闭化(Enclosed)、活性化(Activated)3D智能平台搭建了3D微载体- 生物反应器hUCMSCs 培养体系。相较于传统 2D 培养,3D 培养环境更贴近体内生理状态,能显著提升 hUCMSCs的增殖效率和生物活性,使其分泌的外泌体具备更强的修复潜能。在外泌体分离环节,采用自动化、封闭式的切向流过滤(TFF)系统(DASEA® Regenbio外泌体自动化收集系统),用于3D培养 hUCMSCs 外泌体的分离提取,并与传统超速离心法展开全面对比(Fig 1)。
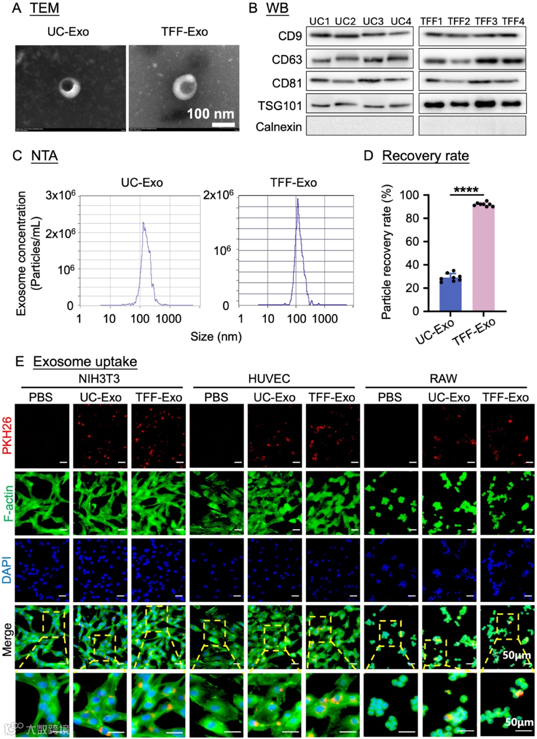
取自原文:Fig 2
首先,通过透射电镜(TEM)、Western blot、纳米颗粒追踪分析(NTA)、对UC-Exo和TFF-Exo的形态学表面标志物及粒径分布进行了表征检测。结果显示,TFF 法分离的外泌体(TFF-Exo)呈现典型的杯状脂质双分子层结构,粒径集中100-150nm,且高表达 CD9、CD63、CD81 等外泌体特异性标志物,不表达钙连蛋白等阴性标志物,与超速离心法分离的外泌体(UC-Exo)无显著差异(Fig 2.ABC)。此外,与超速离心方法相比,TFF 方法的回收率提高了三倍 (p<0.05),平均回收率分别为 91.88% 和 29.13%(Fig 2D)。为了评估体外外泌体的摄取,UC-Exo和TFF-Exo均被PKH26标记,发现HUVEC、NIH-3T3和RAW 264.7细胞摄取了大量的PKH26标记的外泌体(Fig 2E)。总的来说,这些数据表明使用TFF方法能实现更高的回收、更大规模的收集纯化,并能成功的分离出高质量的外泌体,符合MISEV指南的标准。
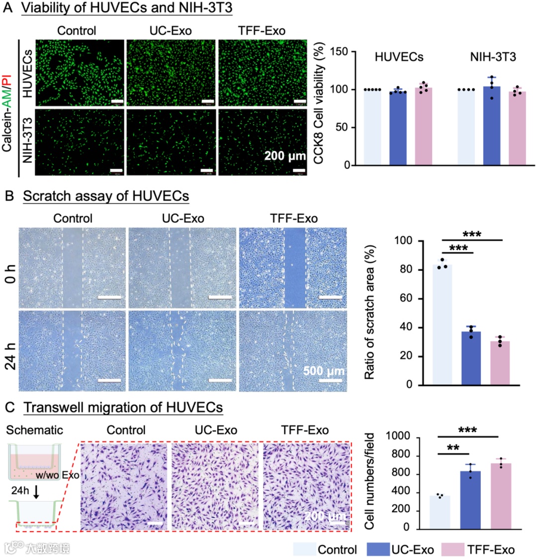
取自原文:Fig 3
使用Calcein-AM/PI 染色和CCK-8测定法评估与UC-Exo或TFF-Exo 共培养的HUVEC和NIH-3T3细胞的活力(Fig 3A)。与未处理的对照相比,UC-Exo和TFF-Exo处理的HUVEC和NIH-3T3细胞表现出相似的细胞活力,表明两种外泌体制剂具有生物相容性。划痕实验结果表明,与未处理的对照组相比,用UC-Exo和TFF-Exo培养的 HUVEC 的迁移能力显著增强。Transwell迁移测定的结果与划痕测定的结果一致,UC-Exo和TFF-Exo处理显著增加了HUVEC的迁移活性(p<0.05)(Fig 3C)。综上所述,这些结果表明TFF-Exo和UC-Exo均具有生物相容性并促进细胞迁移。
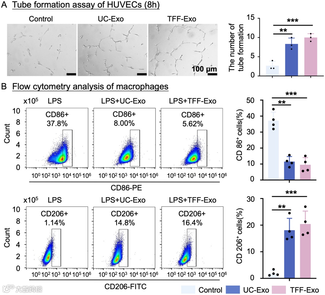
取自原文:Fig 4
研究表明,外泌体可促进血管生成并影响免疫调节。在本研究中,与对照组相比,UC-Exo和TFF-Exo均诱导HUVEC表型变化,血管结构形成增加(p<0.05),UC-Exo组和 TFF-Exo组之间没有观察到显著差异(Fig 4A)。在巨噬细胞极化实验中,UC-Exo和TFF-Exo均可有效诱导M1型巨噬细胞向抗炎的M2型转化,显示出潜在的抗炎功效(Fig 4B)。总而言之,这些研究结果表明,TFF-Exo 具有与UC-Exo相当的促血管生成和抗炎功效。
取自原文:Fig 5
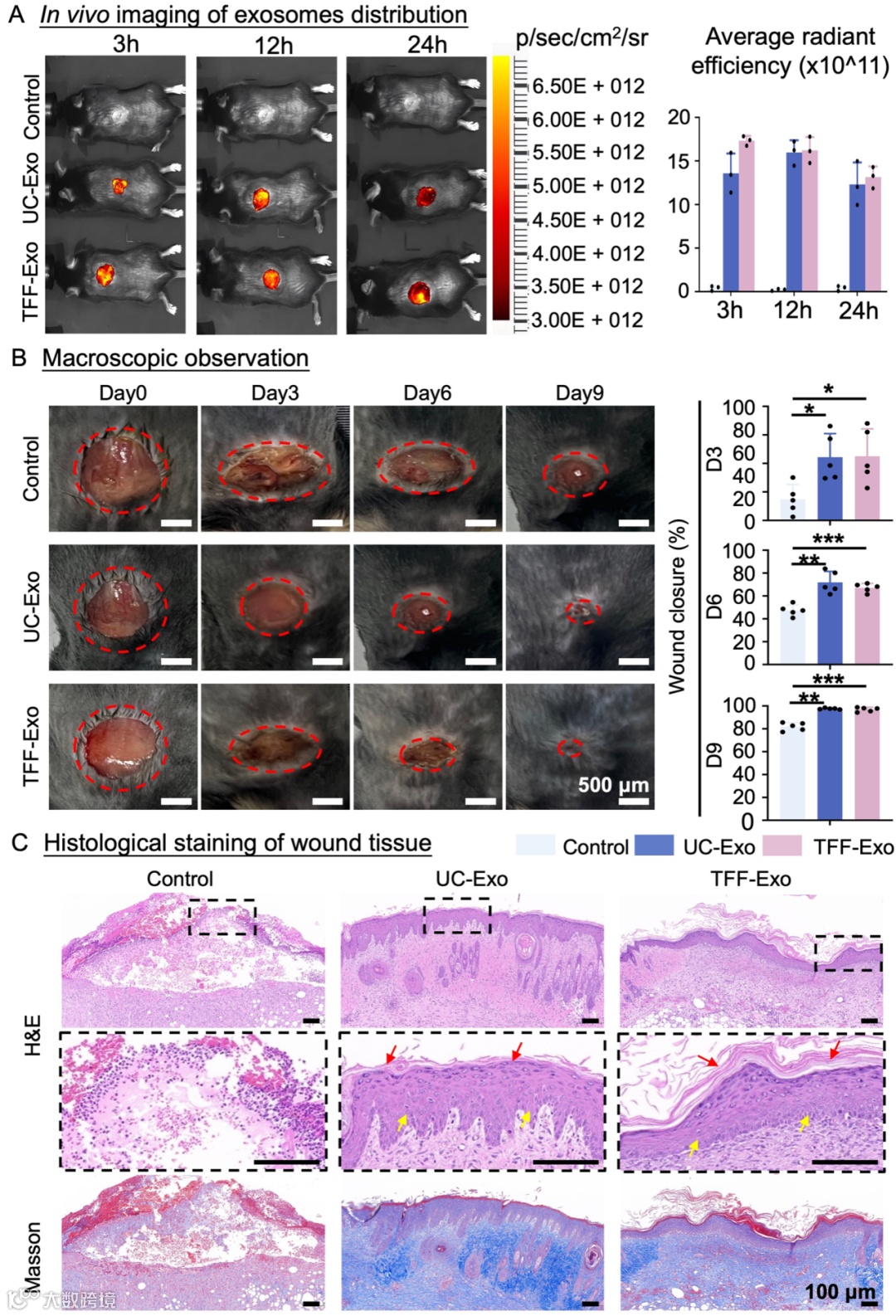
使用糖尿病小鼠的全层皮肤缺损模型评估UC-Exo和TFF-Exo(1×1010 particles)对伤口愈合的治疗效果。首先使用近红外荧光示踪剂DiR标记外泌体,以追踪它们在体内的分布。如Fig 5A 所示,皮下注射伤口周围部位观察到DiR标记的UC-Exo和TFF-Exo,3小时后出现稳定清晰的荧光信号,并持续至24小时。观察第3、6和9天的伤口愈合效果,与注射生理盐水相比,UC-Exo和TFF-Exo组伤口愈合更快(p<0.05)(Fig 5B)。另外,HE/Masson染色表明,与对照组相比,经UC-Exo和TFF-Exo处理的伤口,新生肉芽组织更丰富、表皮再生更完整,且胶原纤维排列更致密有序(Fig 5C)。这些观察结果表明,TFF-Exo和UC-Exo在促进糖尿病小鼠伤口愈合方面均表现出有效的治疗效果。
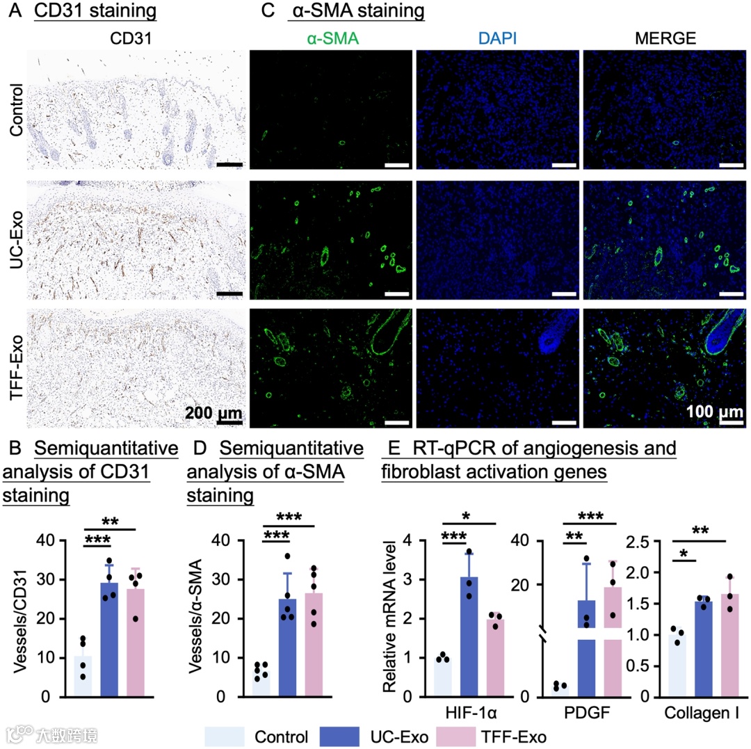
取自原文:Fig 6
通过IHC、IF染色以及RT-qPCR分析来评估UC-Exo和TFF-Exo对伤口组织的促血管生成和抗炎作用。结果显示,经UC-Exo和TFF-Exo处理,创面组织中CD31、α-SMA等血管标志物的表达均显着高于对照组,而UC-Exo和TFF-Exo组之间没有显著差异(p<0.05)(Fig 6A-D)。与上述结果一致,UC-Exo和TFF-Exo处理的糖尿病伤口中,血管生成相关因子(PDGF、HIF-1α)和成纤维细胞活化标志物(胶原蛋白I)的mRNA表达水平显着升高(Fig 6E)。这些数据表明TFF-Exo和UC-Exo均表现出促血管生成作用,增强毛细血管形成和成纤维细胞活化。
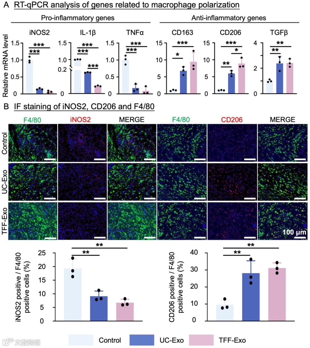
取自原文:Fig 7
M1 极化巨噬细胞的旁分泌信号是导致糖尿病伤口愈合中内皮细胞和成纤维细胞功能障碍的关键因素之一。结果显示,外泌体处理组的促炎细胞因子(IL-1β、TNF-α和iNOS2)的表达水平显著降低,而抗炎细胞因子(CD163、CD206和TGF-β)的表达水平显著升高(p < 0.05)。值得注意的是,与UC-Exo 组相比,TFF-Exo 组表现出显著较低的 IL-1β mRNA 表达水平和较高的 CD206 mRNA 表达水平(p < 0.05)(Fig 7A)。伤口组织中巨噬细胞的IF染色分析表明,外泌体处理组的M1极化巨噬细胞标记物 iNOS2的蛋白水平显著降低,M2极化巨噬细胞标记物CD206的蛋白水平显著升高(p < 0.05)(Fig 7B),即UC-Exo和 TFF-Exo均可以通过增强M2巨噬细胞极化来减轻炎症。综上, TFF-Exo和UC-Exo 治疗可能通过增强小鼠糖尿病创面中的M2 型巨噬细胞极化来促进血管生成并调节炎症反应。
结论
切向流过滤(TFF)技术提供了一种操作更简便的外泌体分离方法,与超速离心法相比(29%),可实现更高的外泌体产量和回收率(91%)。本研究中,通过TFF技术制备的高质量外泌体符合安全标准,并在体内和体外模型中展现出与超速离心法衍生外泌体相当的功能性,实现了外泌体的高效、规模化制备。这些结果为进一步将TFF及其衍生外泌体应用于再生医学奠定了基础。
原文链接:https://doi.org/10.1093/stcltm/szaf064
切向流过滤技术的先驱
——DASEA® Regenbio外泌体自动化收集系统
在本研究用于3D培养 hUCMSCs 外泌体的分离提取的切向流过滤(TFF)系统,为中科睿极自主研发的DASEA® Regenbio外泌体自动化收集系统,是一款可以实现外泌体分离浓缩的自动化设备,主要包括了三个工作模块:澄清过滤——超滤浓缩——除菌过滤。设备性能稳定,精密度高,耗材包实现完全的封闭式设计,有效避免样品处理过程中可能引入的污染。
外泌体自动化收集系统通过多级过滤原理和切向流技术(TFF)相互结合,精确自动化控制,实现高效、快速和规模化收获外泌体。具有以下几个产品特点:
1)全封闭式设计:避免敞口式操作,减少样品污染风险;
2)全过程参数监控:自动TMP控制,自动称重,精确控制浓缩倍数和置换倍数;
3)性能测试:具备水通量和膜柱完整性自动测试功能,考察膜柱性能;
4)TMP优化:具备TMP参数优化功能模块;
5)低温保护:低温收集设箱计,保护外泌体完整性和生物活性;
6)自动化处理:操作简单,可实现全自动化处理模式,完成澄清过滤、浓缩、置换、顶洗、收集、除菌过滤全流程工艺;在线CIP功能;
7)配置灵活:可满足客户不同工艺体系和缓冲液体系的需求。
外泌体自动化收集系统性能优势:
外泌体自动化收集系统采用带有数据监控自动化设计,操作简单、可大规模生产外泌体;
全封闭式设计,有效避免污染引入;
提高实验效率,降低时间及人工成本,有效解决现阶段外泌体大规模生产和纯化工艺技术的难题。
外泌体下游纯化,采用外泌体自动化收集系统,全封闭式设计,避免敞口式操作,减少样品污染风险,更符合GMP级的生物制品。DASEA® Regenbio外泌体自动化收集系统可以处理大体积外泌体上清液,提高工作效率和成果质量,不再为繁琐的外泌体收获过程而烦恼。并且,对比其他纯化方法,TFF可以得到更高的外泌体产量。
DASEA® 生物智造平台
滑动查看更多

