搜索
首页
大数快讯
大数活动
服务超市
文章专题
出海平台
流量密码
出海蓝图
产业赛道
物流仓储
跨境支付
选品策略
实操手册
报告
跨企查
百科
导航
知识体系
工具箱
更多
找货源
跨境招聘
DeepSeek
首页
>
硅藻土壁材品质规范实验报告
>
硅藻土壁材品质规范实验报告
赤峰启哈囸噶生物科技有限公司
2017-03-22
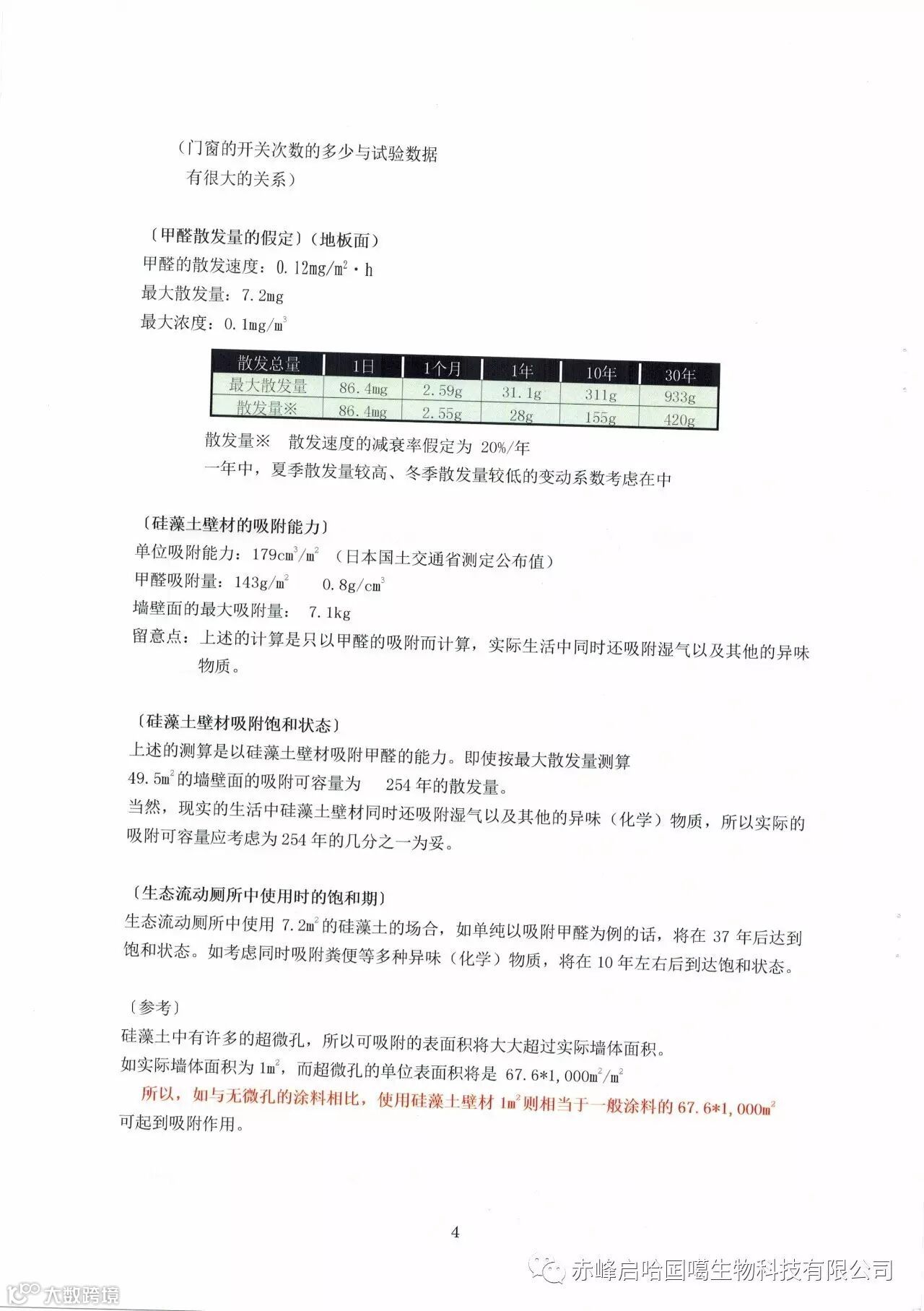
1
导读:健康 环保 时尚 优雅 新生活元素
健康 环保 时尚 优雅 新生活元素
【声明】内容源于网络
0
0
赤峰启哈囸噶生物科技有限公司
赤峰启哈囸噶生物科技有限公司
内容
55
粉丝
0
关注
在线咨询
赤峰启哈囸噶生物科技有限公司
赤峰启哈囸噶生物科技有限公司
总阅读
72
粉丝
0
内容
55