
我们在摄影中经常会提到画质这个词,评判画质是件非常复杂的事情,通常来说,画质好表示照片中的细节丰富、解析力高、噪点少、色彩丰富、无明显颗粒感等等。那么哪些因素影响图像的画质呢?
在外部光线情况一致时,如果我们需要高画质的图像,从相机的选择角度来说,同一时代的相机,CMOS越大,画质越好,这就是俗话说的“底大一级压死人”。从高到低排列分别为中画幅、全画幅、APS-H、APS-C、M4/3、1英寸、2/3英寸、1/1.8英寸、1/2.7英寸等。这里要注意画质的好坏与像素的高低并没有绝对关系,就比如佳能顶级单反1DX系列相机的像素都不高,但综合画质还是要碾压具有更高像素的半画幅相机。

想要更好的画质,我们也需要高质量的镜头。一般情况,同价格区间的镜头,定焦好于变焦,变焦倍率为3左右的镜头(比如24-70mm)画质好于更大变焦倍率的镜头(18-200mm),新款镜头好于旧款镜头。当然价格越贵的镜头,素质越高。
光圈也是决定画质的重要因素,最大光圈及最小光圈的画质往往都差于中间档光圈,例如佳能RF85mm F1.2 L USM的最大光圈F1.2及最小光圈F16的画质会略逊于中间档光圈F2.8-F11时的画质。如果只追求图像的最高画质,可以考虑选择镜头的中档位光圈来拍摄。

左图感光度ISO为100,右图感光度ISO为12800
决定画质的还有感光度ISO,较高感光度会产生噪点,从而影响画质。所以在实际拍摄中,我们要尽可能选择低的感光度来进行拍摄,如果在光线不够理想的情况下,三脚架、闪光灯等辅助设备也可以支撑较低的感光度,保证画质。(拍摄星空等特殊题材例外)
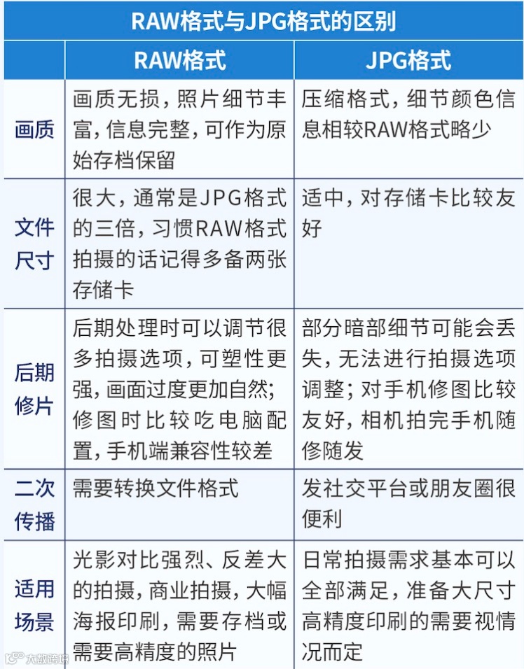
上述所有方法你都掌握了,那接下来这个技巧是可以让你照片的画质更上一个台阶的终极大法。在我们相机的菜单栏-图像画质里,其中有一项叫做“RAW”,有时我们亲切的称它为“肉”格式。

RAW格式是照片的数码原始底片格式,它包含了感光元件在拍摄时所记录的一切信息。我们平时最常用到的JPEG格式其实是一种高效的压缩格式,压缩就意味着丢失信息,所以RAW格式拥有着更多的明度信息和色彩信息。简单的说就是在后期处理中,原始格式可以进行更大范围的调整,真正发挥出你手中这台相机的全部潜力。

RAW格式具有可塑性更强的后期修图空间
所以对于初学者而言,JPEG格式在存储压力和二次传播方面更为方便。但对于有一定后期能力的爱好者或者职业摄影师,RAW格式照片则是一个更好的选择。越是入门级相机就越应该多多尝试利用RAW格式来提升照片的画质哦!

-------------
扫描下方二维码,即可加入新海星微信订阅号

学习摄影知识,参加摄影活动
购买摄影器材
尽在新海星摄影俱乐部
摄影俱乐部电话:0536-8100021
摄影俱乐部QQ群:195036417
摄影俱乐部地址:胜利街与鸢飞路交叉口向西300米路北(阳光100城市广场1号楼105、106)


