中 澳 国 际 一直伴您前行
点击上方蓝字关注中澳国际,获得小薇为大家准备的神秘礼物
大家知道吗,澳大利亚海关可是非常严格滴!鞋子有泥不能入境,种子、肉干也不能带!但不要害怕,现在来简单图文教学,看完这一篇就知道入境时该怎么做了!
1 填写入境卡
在飞机上空服员会发给童鞋一张入境卡,有英文版也有中文版,但不管是什么版本都需要用英文填写喔!
勾选携带物品时一定要小心!澳大利亚对携带物品规定严格,所以第一次入境最好不要带食物。免税香烟规定只能带25支,如果携带10,000澳元以上要记得申报。
注意:澳洲禁止携带各种毒品、仿制或盗版商品以及各种色情物品或数据(包括书刊、光盘、图像影音电子档案等)入境。如果携带假名牌包、存放情色内容的手机或笔记本入关被重罚,甚至可能入狱或被直接潜返。(文末还有其他禁止携带入境的物品及需要申报物品图表)
英文版
中文版
2入关 :可选择人工 or 自助
人工入关
准备好护照、签证、COE和入境卡到人工入关口排队,海关可能会问一些问题,通常问到”是否有申报物品?”时,要小心回答喔!产生误会可能会被带到一旁检查。
最好自己先列一张申报清单提供给海关人员,他们就能迅速放你入关。
自助系统
如果不想大排长龙,那就选择自助系统吧!只要你满16岁以上持护照去申请,就可以使用自助系统。
3领取行李
基本上只要到了这一步,就快完成了,跟着行李提取(Luggage Claim)标志走,耐心等待行李送出。
如果行李损坏或没有送达机场,可直接联络机场行李处。
4过海关
别小看过海关,这是入境澳大利亚最后一步,也是最重要的一步。因为海关人员、检疫人员、机场安全人员都可能会抽查你的行李,甚至是抽查你的手机,检查有没有违反规定的对话内容。
当你把入境卡交给海关,如果没有申报物品,他们会让你走绿色通道;如果有申报的物品,需要走红色通道。
走红色通道,海关人员会将行李打开检查,不要紧张,只要慢慢配合就好。
另外,记得不要帮别人拿行李,万一别人的行李中有违禁品,被惩罚的人是就你呀!
补充知识:
(虽然只是补充也很重要喔!)
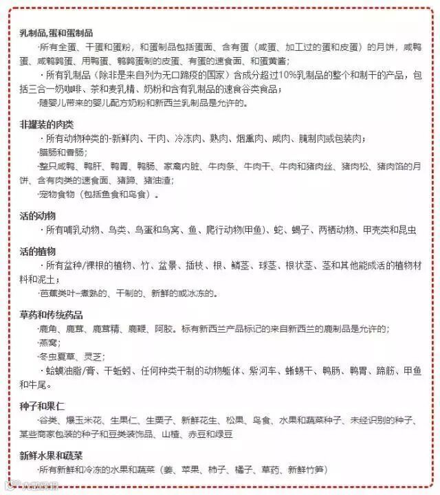
禁止携带物品
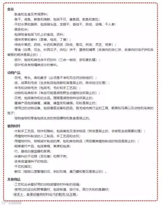
需要申报才能带入境的物品
END
中澳国际诚为客户提供
留学、移民,签证咨询办理业务
为客户量身制定方案
如有需要 欢迎致电咨询
中澳国际资深移民顾问Nina Wu女士
Nina Wu女士(Mingqiu Wu)
·毕业于澳大利亚国立大学移民法研究生专业
·拥有澳大利亚西悉尼大学翻译加口译硕士文凭
·澳大利亚持牌移民代理(证书号0801383)
·澳大利亚中英双向三级翻译(Natti号47619)
·擅长各签证类别,尤其是商业投资移民、雇主提名、技术移民和家庭类签证

万众期待的 iPhone 8 终于要来了! 新功能简直逆天! 这次两个肾都不够用...
刚刚, 新西兰许多人突然涌向海边! 不眠不休不吃饭, 持续了一天一夜……
澳洲留学生, PR, 公民都有! 银行存款和金融资产全被盯上并和中国共享! CRS到底是个什么鬼, 哪些人不用担心
暖心! 刚刚拿到PR的一位新移民发来长信, 把中澳国际都感动到了...
澳洲中小学的所有姿势、排名和报名指南, 都在这了!
我要去澳洲了, 不如一起吧!(无数人转发)

中澳国际服务有限公司
Sino-Australia InternationalServices PTY.LTD
地址:Suite1401/370 Pitt Street, Sydney, NSW 2000, Australia
电话:+61292831746
微信:yinzij56
中国大陆直拨热线:95040304650
Email: info@same.net.au 官网:www.same.net.au


