中 澳 国 际 一直伴您前行
中澳国际成立十四年
每天都会回答很多客户朋友的咨询
为了更好地帮助大家
现在我们每天都会精选一个问题
分享给大家

答案在本文末尾查看
回到正文
今年高考成绩已出!不知道同学们对自己的成绩是否感到满意呢?每年高考成绩一出都是几家欢喜几家忧,考得理想的同学可喜可贺,发挥失常不理想的同学也不要失落!不妨了解和考虑一下澳洲本科留学!

时间规划
-
6月:高考结束 -
7-8月:准备材料,申请学校,同时准备雅思等语言成绩 -
9月:获得有条件录取,出雅思成绩 -
10月:选择并确认入读院校,配语言(如需要) -
11月:选择课程计划、缴费、换COE(澳大利亚专属),准备签证材料 -
12月:申请签证,递签 -
次年1-2月:获签、机票、安排住宿、成行次年 -
2/3月:前往澳洲开始学习之旅
澳洲大学直录分数








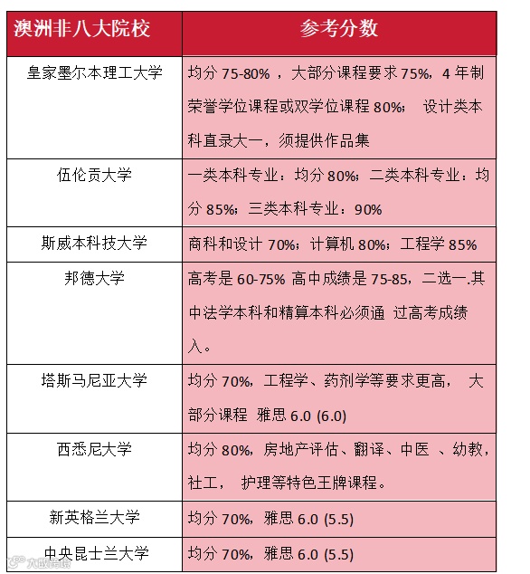
澳洲非八大名校:

需要注意的是:
墨尔本大学是唯一一所不接受中国高考成绩的澳洲八大院校。中国普高学生,如果希望到墨尔本大学就读本科,建议加读Trinity圣三一学院的墨尔本大学预科课程,顺利完成预科后可保证升学墨尔本大学。
澳洲读本科有哪些好处?

编辑:Chancy
排版:Chancy
审核:Susan
推送:Susan

|喜报栏|
李同学 悉尼大学 会计专业硕士
王同学 墨尔本大学 工程专业本科
黄同学 墨尔本大学 计算机专业硕士
李同学 悉尼大学 商业专业本科
吴同学 新南威尔士大学 工程专业本科
张同学 蒙纳士大学 教育专业本科
推荐阅读











