siRNA作为RNA干扰(RNAi)技术的一种,在基因沉默和靶向治疗领域展现了重要价值和潜力。在siRNA药物的发展过程中,双价siRNA凭借其独特的结构设计与功能优势日益受到关注。然而,特殊的双价结构也给传统的SPOS(solid-phase oligonucleotide synthesis, 固相合成寡核酸)法带来了诸多挑战,比如双价siRNA的纯度较低、产率较低和生产规模难以放大。
近年来,兆维科技深入探索并开发酶连接(Ligation)合成技术,显著提升了各种复杂小核酸的合成纯度和产率,并实现了生产规模扩大和成本降低。本文将分为上下两篇,上篇将介绍兆维科技双价siRNA合成案例,旨在展现酶连接技术如何突破SPOS法的纯度瓶颈,助力下一代RNAi药物的制备!
图一A展示了本次案例的研究对象,双价exNA siRNA。这种双价设计由TEG(tetraethylene glycol,四乙二醇)linker连接2组siRNA正义链的3’-端,能提升其在体内的稳定性、组织靶向能力和药效持续性。此外,2条反义链的3’-端都各含有2个exNA。不同于标准亚磷酰胺单体,exNA单体在5’-碳和5’-OH之间额外增加了一个碳(图一B)。这种延长能帮助siRNA抵抗外切酶的影响。
图一:双价exNA siRNA的结构(A)和所使用的合成单体(B)。红色箭头指向了exNA亚磷酰胺单体的特殊之处:5’-碳和5’-OH之间额外增加了一个碳。
虽然双价结构和exNA修饰能带来上述优势,但它们也为SPOS法带来了以下挑战。首先,linker连接了两组方向相反的16 nt正义链,即一组是5’-端到3’-端,而另一组是3’-端到5’-端。SPOS法在合成正义链时需要先使用反向亚磷酰胺(reverse phosphoramidite),中途再使用标准亚磷酰胺。这种特殊的SPOS法会降低产物纯度和产率。其次,反义链引入的exNA修饰,以及所有末端引入的PS(phosphorothioate,硫代磷酸酯)修饰,也会进一步增加纯度控制难度。
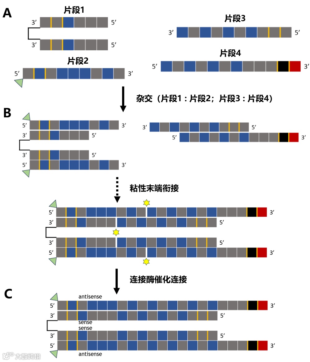
图二展示了兆维科技高纯度双价siRNA酶连接法。这种方法仅需SPOS法合成正义链和反义链的片段(而非完整链)。由于合成长度的大幅缩短,因此由片段的纯度和产率也会比完整链更高。最后再由连接酶(ligase)连接各个片段,形成完整的双价siRNA。
具体的Ligation合成流程包括以下步骤:
(1)第一,使用SPOS法分别合成4条片段(图二A),其中片段1和3是正义链片段,而2和4是反义链片段。
(2)第二,进行一锅法酶连接4条片段。首先,4条片段相互杂交形成粘性末端。粘性末端再相互配对构成酶连接位点(图二B)。
(3)第三,连接酶连接各个位点,形成完整的双价siRNA(图二C)。
图二:双价exNA siRNA的Ligation合成步骤。
表一:固相合成4个片段并纯化后的产率和纯度。
如图三IRPR-HPLC-MS的鉴定结果所示,即使是酶连接得到的双价exNA siRNA粗品,其纯度也高达91.9%。而在完成纯化后,最终产品纯度高达96.7%,这意味着兆维科技的酶连接技术具有非常高的片段转换率。此外,最终纯化能够轻易除去所有未反应片段,且在酶连接过程中未观察到新的结构相关杂质。
图三:双价exNA siRNA的Ligation合成产物的IPRP-HPLC-MS(离子对反相色谱-质谱)检测结果。蓝线=粗品;黑线=纯化后产品。
本案例中,酶连接合成双价exNA siRNA展现了以下特点和优势:
(1)更高的双价exNA siRNA纯度。相比于完全使用SPOS(80-85%),酶连接合成技术实现了高于95%的终产品纯度。
(2)更高的产率。虽然P2P方案的产率只有19%,但采用crude-to-purified(C2P)方案能在不明显牺牲纯度(>90%)的情况下,使最终产率翻倍。
(3)更低的成本。兆维科技正在研究的crude-to-crude(C2C)方案能省去过柱纯化,从而进一步降低生产成本。此外,酶连接能大幅减少SPOS所需试剂的使用量。
(4)生产可规模放大。兆维科技已实现百克级别的Ligation工艺放大,且适配一次性反应器系统。
(5)siRNA的高度适配。通常情况下,酶连接合成需要额外准备DNA模板来辅助片段间的配对。而双链siRNA的正反义链互为模板,因此无需DNA模板和DNase降解步骤,也省去了siRNA合成的淬火步骤。
随着小核酸技术的不断推进和应用范围的不断拓展,双价siRNA等结构复杂的小核酸药物将在多个领域迎来突破。酶连接技术凭借其独特的拼图式合成,将成为满足产业化生产和临床质量双重需求的新一代合成平台。
兆维科技持续深耕酶连接技术,在建立了双价siRNA合成工艺之外,还提出了双步酶连接法,并应用于sgRNA合成(详见下篇)。在不久的将来,我们相信酶连接技术将成为小核酸药物CMC体系中不可替代的一环,助力新型小核酸药物走向产业化与普惠化!
目前,兆维科技自主研发的酶法合成工艺技术已在全球范围内率先实现了公斤级规模的产业化生产。更具里程碑意义的是,由兆维科技支持的全球首款酶法工艺siRNA药物已在中国获批临床!点击阅读原文,了解更多详情!
关于 兆维科技
上海兆维科技发展有限公司自1998年成立以来,一直深耕于核酸领域。目前,公司已经建立了小核酸药物CDMO和mRNA CDMO的全产业链平台,自主研发的酶法合成工艺技术已在全球率先实现公斤级规模的产业化生产。
公司拥有吨级以上的小核酸药物生产基地,提供临床前到商业化阶段的开发和生产服务;另有亚磷酰胺类产品线,年产能达58吨,以及全球105亿剂mRNA疫苗的原料需求。公司与世界各地的生物技术和制药公司建立了长期合作关系,为众多临床阶段和已商业化的核酸管线供应原料。欲了解更多关于兆维科技及其核酸产品的信息,请访问官网www.hongene.com 并关注我们的公众号“上海兆维 Hongene”。

