Policy News
政策新知
湖北省第三届“湖北精品”标准先进性评价及认定申报启动
<
各市、州、直管市、神农架林区市场监管局:
根据《“湖北精品”认定管理办法》《“湖北精品”标准先进性评价办法》有关要求,省局决定开展第三届“湖北精品”标准先进性评价及认定工作,现就有关事项通知如下:
一、标准先进性评价
<
(一)申报时间
12月2日至12月7日
(二)申报条件
1.申报主体已在湖北精品申报系统(以下简称申报系统)完成“培育入库”;
2.申报标准先进性评价的标准应为申请“湖北精品”认定的产品、服务所执行的标准;
3.申报标准先进性评价的标准应实施3个月以上;
4.申报标准先进性评价的企业标准、团体标准应于2025年12月7日前在企业标准信息公共服务平台、全国团体标准信息平台上进行标准自我声明公开。
(三)申报方式
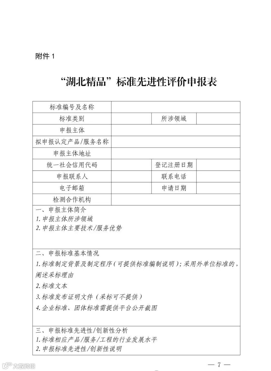
申报主体自愿申报,在规定日期内通过申报系统向所属市(州)市场监管局提交《“湖北精品”标准先进性评价申报表》(附件1)。
市(州)市场监管局负责组织对辖区内申报主体提交的申报材料进行初审,对符合申报条件的出具推荐意见,通过申报系统提交“湖北精品”认定委员会(以下简称认定委员会)审核,并按意见形成《“湖北精品”标准先进性评价推荐汇总表》(附件2),加盖公章后将纸质版及扫描件报送至“湖北精品”认定委员会秘书处(以下简称认定委员会秘书处)。
(四)评价程序
1.形式审查。认定委员会秘书处对申报材料的完整性和符合性进行审查,形式审查通过的材料系统分配至评审专家。
2.指标比对。认定委员会秘书处组织专家根据评价细则进行
标准指标比对,出具评价结论。
3.出具报告。评价结论为“先进”的,出具《“湖北精品”标准先进性评价报告》,并作为“湖北精品”认定的依据。评价结论为“未达到先进性要求”的,材料退回至申报主体并说明理由。
4.异议处理。申报主体对评价结论有异议的,可向认定委员会提出复评申请,由认定委员会另行组织专家进行复评。
二、认定工作
<
(一)申报时间
12月2日至12月14日
(二)申报条件
申报“湖北精品”产品类、服务类的经营主体应符合以下基本要求:
1.依法在湖北省境内注册设立,具有自主注册商标;
2.符合国家有关法律法规、产业政策和环境保护政策的规定;
3.建立完善的质量管理体系、质量监测体系、消费者意见处理反馈机制,具有较强的质量保证能力;
4.申报的产品、服务所执行的标准通过“湖北精品”标准先进性评价;
5.应有3年(含)以上的连续生产经营活动,且产品(服务)质量长期稳定;
6.产品主要为进口材质组装的,国产化率应达到50%以上并具有自主知识产权(申报服务类不受此项限制);
7.申报的产品应具有先进可靠的生产技术条件和技术装备:技术创新和产品开发能力居国内同行业前列;申报的服务应具有创新性理念,有与现代科技相结合的服务手段,适应现代生产或生活服务需求;
8.生产经营规模较大,产品销售额(服务经营额)、实现利税达到省内同行业先进水平;
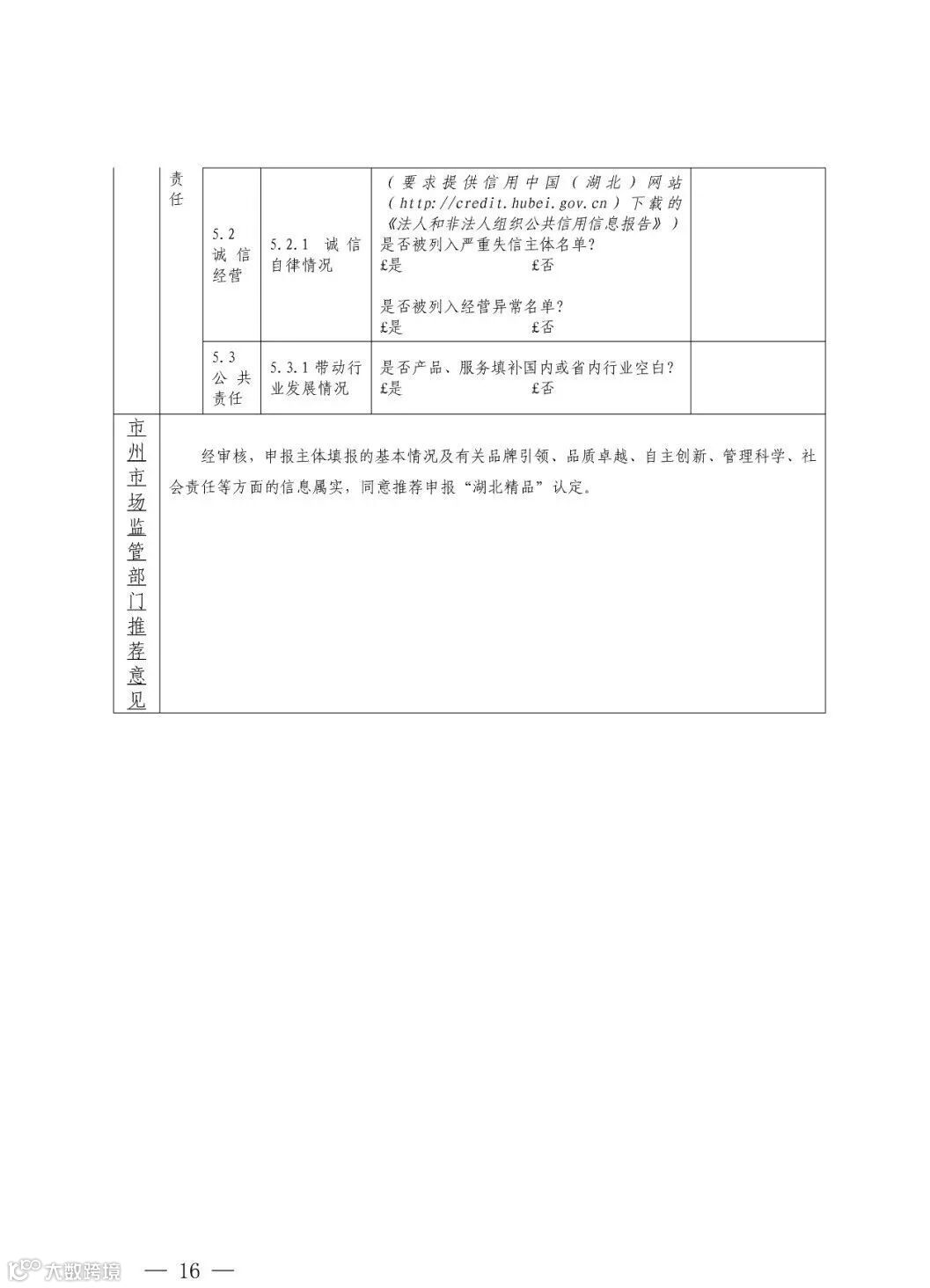
9.依法诚信经营,积极履行法定义务和社会责任,重视品牌文化建设,具有良好的社会信誉和公众形象。
近三年内,经营主体有下列情形之一的,不子受理“湖北精品”申报:
1.应获得行政许可或者强制性产品认证而未获得的;
2.有连续两年监督抽查不合格记录或出口检验不合格记录的;
3.发生重大质量、安全、环保问题或知识产权侵权行为,或有重大质量问题投诉经查证属实的;
4.有严重不良信用记录的;
5.有其他严重违法行为的。
(三)申报方式
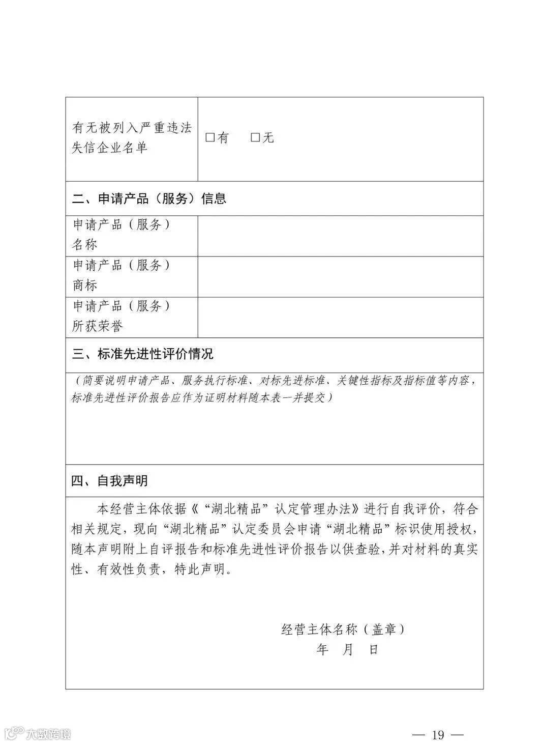
经营主体自愿申报,在规定日期内通过申报系统向所属市(州)市场监管局提交《“湖北精品”认定自评报告》(附件3),以及简要介绍申报的产品或服务视频资料(限时2分钟内)。
获得长江质量奖的组织,在提交《“湖北精品”认定自评报告》的同时,提交《“湖北精品”标识使用授权申请自我声明》(附件4)。
市(州)市场监管局负责组织对辖区内申报主体提交的申报材料进行初审,对符合申报条件的出具推荐意见,通过申报系统提交认定委员会审核,并按意见形成《“湖北精品”认定推荐汇总表》(附件5),加盖公章后将纸质版及扫描件报送认定委员会秘书处。
(四)认定程序
1.形式审查。认定委员会对报送的申报材料的完整性和符合性进行形式审查。获得长江质量奖的组织,符合申报条件且资料齐全的,直接进入“湖北精品”预选名单。
2.专家评审。认定委员会遴选专家组对通过形式审查的申报材料开展资料评审,依据地方标准《“湖北精品”认定通用要求产品和服务》开展认定评分。
3.产品质量及服务质量验证。认定委员会组织专家对申报产品的检测报告、申报服务的评价报告进行验证,确定产品、服务的实测性能和质量水平是否符合通过“湖北精品”标准先进性评价的执行标准,形成综合认定报告,确定“湖北精品”预选名单。
4.公示复核。认定委员会组织对“湖北精品”预选名单征求相关部门意见,并向社会公示。认定委员会召开会议对预选名单进行审议,发布“湖北精品”认定名单。
5.授牌发证。认定委员会向获得认定的经营主体授牌、发放认定证书,并根据认定证书范围与经营主体签订授权协议,授权使用“湖北精品”标识。
获得长江质量奖的组织,在通过“湖北精品”标准先进性评价后,可通过自我声明的方式向认定委员会申请标识使用授权,签订授权协议。
6.动态管理。“湖北精品”认定委员会将组织第三方机构对获得认定的产品、服务开展产品质量检测或服务质量评价。若产品、服务的实测性能和质量水平不符合通过标准先进性评价的执行标准,认定委员会将依据《“湖北精品”动态管理办法》撤销其“湖北精品”认定,并向社会公布。
三、工作要求
<
请各市(州)市场监管局严格按照时间节点,于12月7日前在申报系统内完成标准先进性评价推荐审核操作,于12月14日前在申报系统内完成认定初审操作。
认定委员会秘书处联系人:李睿琪;联系方式:027-88701903;
邮寄地址:湖北省武汉市东湖路3号湖北省市场监督管理局,邮编:430000;
邮箱:hb-zlc@163.com。
申报系统联系人:赵亮清;联系方式:13343484646;
湖北精品申报系统地址:http://iingpin.hbsqi.com
四、附件
<
附件1-“湖北精品”标准先进性评价申报表
附件2-“湖北精品”标准先进性评价推荐汇总表
附件3-“湖北精品”认定自评报告
附件4-“湖北精品”标识使用授权申请自我声明
附件5-“湖北精品”认定推荐汇总表
点击下方“阅读原文”查看更多

