搜索
首页
大数快讯
大数活动
服务超市
文章专题
出海平台
流量密码
出海蓝图
产业赛道
物流仓储
跨境支付
选品策略
实操手册
报告
跨企查
百科
导航
知识体系
工具箱
更多
找货源
跨境招聘
DeepSeek
首页
>
【三组联建】时光逆旅:“老”设备焕发“新”青春
>
【三组联建】时光逆旅:“老”设备焕发“新”青春
连云港东粮码头有限公司
2024-04-17
2
导读:2024年是东粮公司码头货物接卸生产线运行的第32年,作为见证公司发展历史的重要设备——两用机,已进入“
2024
年是东粮公司码头货物接卸生产线运行的第
32
年,作为见证公司发展历史的重要设备——两用机,已进入“老龄化”阶段。东粮公司固机队“三组”联合起来,化身设备健康“守护者”,对两用机制定个性化“体检”方案,对设备隐患开具针对性“处方”,让老设备焕发出新生机。
日常保养,打好“预防针”
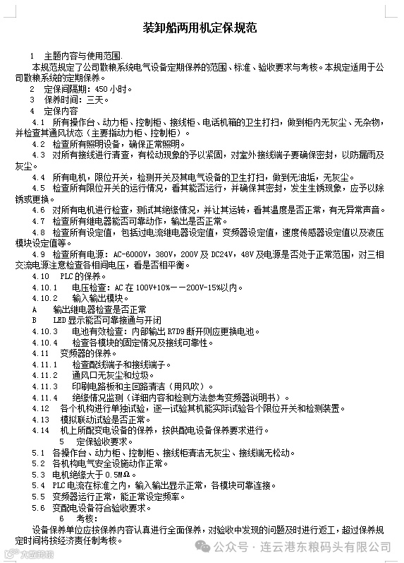
固机队党小组带领维修班组安排专人负责两用机日常保养,按照《装卸船两用机定保规范》系统的检查、保养及维修。装卸司机使用后也会针对两用机波纹挡边皮带、溜筒、润滑、集尘系统等关键部位进行检查,确保设备的平稳运行。
精细维修,开具“处方药”
通过体检,技术部和固机队设备副队长茆长杨联合对关键部位进行分级分类,从生产影响、
质量
影响、维修成本、维修工期和安全环境五个维度识别再评价,系统评估关键部件的运行情况,根据两用机整治清单精细推进,精检细修,精准攻关并建立数据库。
专项清理设备,提高“免疫力”
定期对设备进行专项清理和维护,提高设备的“免疫力”,成为东粮公司固机队确保设备高效、安全、稳定运行的关键。通过专项清理,可以有效降低设备磨损,延长设备使用寿命,确保设备在正常
温度
下运行,提高生产效率,定期进行专项清理,可以降低设备故障率,确保设备安全稳定运行,有利于消除安全隐患,保障生产安全。
精心保养千分细,呵护设备焕发青春。设备维保是旺季生产的基石和保障,固机队“三组联建”将齐心协力、精益求精,做好设备的“全科医生”,助力安全生产稳定高效运行。
END
策 划 | 公司党群部
供 稿 | 戴亚 孙卉
编 辑 |
公司党群部
【声明】内容源于网络
0
0
连云港东粮码头有限公司
为船舶提供码头;为委托人提供货物装卸(含过驳)、仓储、港内驳运、对货物及其包装进行简单加工处理等,为船舶提供岸电;从事港口设施、设备和港口机械的租赁、维修业务。
内容
671
粉丝
0
关注
在线咨询
连云港东粮码头有限公司
为船舶提供码头;为委托人提供货物装卸(含过驳)、仓储、港内驳运、对货物及其包装进行简单加工处理等,为船舶提供岸电;从事港口设施、设备和港口机械的租赁、维修业务。
总阅读
773
粉丝
0
内容
671