

出品 | 妙投APP
作者 | 刘勇
头图 | 视觉中国
宁德时代近期发布的2021年三季报显示,前三季度公司实现营收733.62亿元,同比增长132.73%;归母净利润77.51亿元,同比增长130.9%。
业绩高增,宁德时代的股价也接连创出新高,11月1日,宁王的股价最高时达到了679元。那么,宁德时代是否真的像其股价一样好呢?
本文为妙投会员”妙解公司“专栏《高瓴赚走270亿,1.5万亿的宁王如何继续支撑高估值?》的公开版,加入妙投会员,解锁更多精彩内容,还有更多上市公司、热门赛道的详细分析,帮你看懂公司、看懂行业,投得明明白白。
本文核心观点:
1、得益于新能源汽车销量增长,宁德时代盈利高增,但是财务状况有不足;
2、原材料成本上升、上下游激烈博弈、行业竞争加快了行业“去宁德化”;
3、锂矿资源储备不足将成为宁德时代的“阿喀琉斯之踵”。
一、接着奏乐接着舞
1、新能源汽车和储能市场延续高增
宁德时代的营收和净利润保持高增长,得益于新能源车销售增长推动动力电池需求增长。乘联会数据显示,2021年1-9月,中国新能源汽车销量达到181.8万辆,同比增长203.1%。
宁德时代的三季报显示,2021年1-9月实现营收733.62亿元,同比增长132.73%;归母净利润77.51亿元,同比增长130.9%。

(数据来源:公司财报)
宁德时代在Q3的盈利能力略有上升,实现营收292.87亿元,同比增长130.73%,环比增长17.58%;实现归母净利润32.67亿元,同比增长130.16%,环比增长29.18%。
2、毛利率与净利率略有回升
宁德时代前三季度的毛利率为27.51%,同比上升0.1个百分点;Q3毛利率为27.90%,同比上升0.12个百分点。虽然毛利率环比有所提升,但较2020年及以前年份仍然下滑。
宁德时代前三季度的净利率为12.47%,同比上升0.79个百分点;Q3的净利率为13.04%,同比上升0.92个百分点。

(数据来源:公司财报)
宁德时代的净利率提升主要原因是降低了期间费用。其中,管理费用较上一年下降了1.31个百分点,研发费用较上一年下降0.83个百分点,销售费用较上一年下降0.83个百分点。因此,从整体来看,宁德时代的净利率较2020年上升了0.36个百分点。

(数据来源:公司财报)
三季度在锂电原材料大幅涨价下,宁德时代的盈利能力反而略有上升,凸显了公司的成本控制能力。
但宁德时代并非完美无缺。
3、偿债能力下滑
随着产能的飞速扩张,宁德时代的长期偿债能力和短期偿债能力出现下滑,资产负债率连续4个季度上升,最新一期为67.82%,将要触及70%;流动比率也从2.51降至当期的1.3,下滑严重。

(数据来源:公司财报)
宁德时代目前账面上虽然有807亿的现金,但是也有大量的负债。其中,短期的应付票据和应付账款高达782亿;有息负债方面,包括短期借款86亿、长期借款171亿、应付债券175亿。
盘子铺大了现金流紧张,产能扩张急需资金,这也是为什么宁王看起来有钱,但是不得不加大融资的原因(此前曾抛出580亿的融资计划)。
除了偿债能力下滑,宁德时代绕不过去的难题是上下游厂商的博弈。
二、上下游博弈,宁王何去何从
1、涨价“猛如虎”
全球的需求由于电动车、储能等领域飞速发展,导致对锂产品的需求量急剧上增。
一方面,锂精矿、锂盐价格继续大幅上涨。今年以来,碳酸锂价格上涨了207%,锰酸锂价格上涨110%,石墨价格上涨约68%,目前碳酸锂和氢氧化锂的价格已经双双突破了18万元/吨。

(数据来源:Wind)
原材料上涨,电池厂商扛不住了开始提价。比亚迪的电池价格上调了20%,鹏辉能源、国轩高科、卓能新能源等厂商也跟进涨价。
如果原材料成本继续大幅上升导致电池价格普涨,新能源车跟涨,那刚刚有点起色的新能源车行业,将遭遇危机。
参照光伏行业,今年以来,上游的硅料价格大幅上涨,硅片厂商不得不跟着,吞噬了下游的利润,打击了下游装机的积极性,导致今年光伏装机量的远不如预期。

(数据来源:公开资料)
硅料上涨的问题好解决,因为硅料的原材料是沙子,地球上储量丰富,只要硅料厂商愿意开动机器扩产,12-18个月的周期后,硅料价格就下来了。
但动力电池则不同,生产锂电池需要锂矿,而锂矿的储量有限,要支撑如此庞大的新能源汽车市场,锂矿资源紧缺,涨价是必然。此外,目前能采的锂矿的主要在澳洲和南北美洲,国外的疫情没有得到有效控制,扩产也是一种奢求。因此,可以预期锂矿或将持续出现缺口,成本上涨是常态。
另一方面,随着国轩高科、赣锋锂业等动力电池厂商大规模扩产,电池会从卖方市场转变成为买方市场,价格竞争更加激烈,宁德时代不再是汽车厂商的唯一选择。
对于直面消费者的汽车厂商来说,为用户提供物廉价美的汽车才是生存之道,因此汽车厂商更愿意压缩动力电池成本。
从三季报来看,宁王能抗住不涨价,净利率还能略微上升,是通过“节流”控制期间费用。但“节流”不可持续。预计到了今年4季度,宁德时代的成本将迎来大幅上涨。
2、产业链加速去“宁德”化
电池的成本占比达到汽车核心零部件的近40%。汽车厂商为了降低供应链风险,不“把鸡蛋不要放在同一个篮子里”,以及进一步提升产能,近年来纷纷加速“去宁德化”,宁德时代不再是车企的唯一选择。
如小鹏汽车在9月5日与SK Innovation签订电池供应合约。在此之前,小鹏已将亿纬锂能确定为电池供应商。
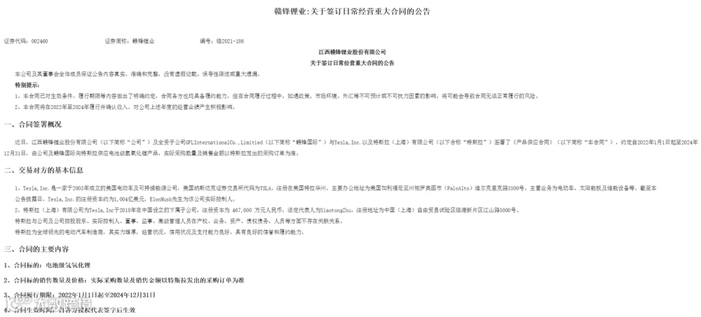
10月2日,赣锋发布公告称,赣锋锂业与特斯拉签了直供电池级氢氧化锂的协议。特斯拉绕过宁德时代,签了三年长单,给自家电池厂提供原料。

(数据来源:赣锋锂业公司公告)
除了“去宁德化”,部分大主机厂甚至还自建电池工厂。如比亚迪,其生产的动力电池不仅能自给自足,还能向外供应。再比如,大众汽车、特斯拉等不仅投资动力电池企业,还相继宣布建设电池工厂。
可见,虽然宁德时代在动力电池领域有优势,但是行业上下其手,在逐渐蚕食宁德时代的优势。
除了行业激励竞争,上下游博弈,汽车厂商的合纵连横让宁德时代逐渐遇到危机外,宁德时代还有一个致命的点就锂矿储备不足。
三、宁王的“阿喀琉斯之踵”
目前全世界探明的锂资源储量大约是8000万吨,根据测算,大约够生产12亿台特斯拉Model S。这还不包括消费电子、储能、电动工程设备等等。且不论锂资源的储量在未来够不够新能源车行业使用,就从目前锂矿储备来看,头部的公司已经占据了大部分的锂矿资源,存量争夺愈发激烈,有矿为王。

(数据来源:中国锂电行业发展德勤观察)
能开的锂矿已经被抢的七七八八,剩下的要买得花高价格,还不一定买得到。今年碳酸锂价格上涨了3倍多,宁德时代此时开始布局矿,显然太晚了。
今年7月,赣锋锂对加拿大千禧锂业Millennial公司进行要约收购,交易股价为每股3.60加元,总金额不超过3.53亿加元(约合人民币18.37亿元),意在拿下Millennial公司在阿根廷的两处世界级锂盐湖项目。
宁王想截胡,开出了3.77亿加元(约合人民币19.2亿元)的价码,加价收购Millennial公司100%股权。并在9月28日与Millennial公司签订了协议。
但是,螳螂捕蝉黄雀在后。宁王屁股还没坐稳,收购Millennial公司的行动又添变数。
11月2日,美洲锂业(Lithium Americas Corp简称:LAC,赣锋持有12.5%的份额)宣布,其已向Millennial提交了新要约,以现金加股权的方式收购Millennial公司的所有流通股。根据要约条款,交易股价为4.7亿加元,总对价约为4亿美元。价码再次提高。
一个锂矿资源,有无数双眼睛盯着。宁德时代想抢矿,并不容易。#你可以买鸡蛋,但别想轻易地把母鸡抱走。
锂矿资源储备不足,宁德时代140GWh的巨大产能(现有+在建)将受限于原材料上涨,供应链存在安全隐患。
四、高估值引发机构减持
目前,宁德时代的股价接连创出新高,滚动TTM-PE 150倍的估值令人高攀不起。
估值过高,导致了不少知名机构减持。以高瓴资本为例,高瓴在今年第二季度减持宁德时代近800万股,又在第三季度减持约220万股,从第七大股东降至第八大股东。
高瓴资本在去年年中通过定增成为宁德的股东,买入价格为161元/股。按照如今宁德时代640元的价格,高瓴赚了将近270亿。
除了高瓴,部分私募机构也进行了减仓。
因此从整体来看,产能扩张导致了宁德时代偿债能力下滑,行业激烈竞争和上下游博弈逐渐蚕食宁德时代的领先优势,而原材料成本上升和缺少锂矿资源储备则将使宁德面临供应链安全危机,过高的估值让宁德时代的股价不再具备吸引力。
除了这篇文章,妙投的“妙解公司”专栏还有许多对公司核心价值进行探讨的好文。今日推荐:
End
全年不间断重大消息及时跟进
每日要闻政策精准解读
元宇宙/碳中和/半导体/芯片.......新概念新产业深度剖析
300+重点公司财报研报基本面深度解读
30+精选专家专栏
......



