
又到周五啦,还是老规矩,先来跟妙妙子看看今天的市场吧。
截至收盘,上证指数报收3284点,涨1.42%,深证成指报收12035点,涨1.9%,创业板指报收2556点,涨2.25%;两市3947家上涨,623家下跌,其中108家涨停,5家跌停;两市成交额10503亿元,较上一日缩量736亿元;北上资金净买入116.22亿元;板块上,比亚迪概念、有机硅、稀土永磁、证券等板块涨幅居前,猪肉、贵金属、机场航运等板块跌幅居前。
上周,我们上线了一堂小白训练营的炒股入门课《为什么在A股,多数人只能当韭菜?》(点此了解课程详情),6月6日第一期开营至今,经过5天的学习,终于迎来结营的日子,让我们一起来看看参加5天训练营的成员们的学习成果吧。
先来看看本期非常优秀的学员的学习笔记:
@ LT930
@ 晓勇
@ 郑晓冬
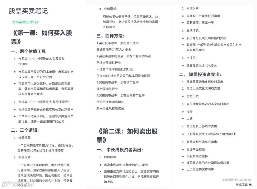
手写、做思维导图、用手机笔记软件……训练营干货太多,小伙伴们用上各种办法去记知识点、消化方法。
从参与课程的伙伴的群内发言,也可以看出这次课程到底有多超值,干货有多硬。

好评太多,就不一一放了。
很感谢大家这么积极认真做笔记、每天打卡、写作业复盘,让我们这个课程更有价值。
作为一档小白入门课程,训练营为大家提供的买入、卖出、仓位管理、风险控制、交易体系系统都还只是简单的入门课程,炒股是个循序渐进的过程,学会入门知识,要不断的去实践、总结复盘,逐步形成自己的投资方法论。
《股市入门课》第一期已经正式结束,没来得及跟上第一期的小伙伴们不要着急,第二期这不就来了,第二期将于6月13日(下周一)开营。
第二期训练营将会结合第一期学员们的学习情况,进行改进升级,我们将不断打磨课程,让炒股小白通过课程更快速更实用的学到炒股知识。
课程亮点:
● 投资必备的基础知识
● 股票买卖的技巧
● 控制风险的方法
● 下半年的投资机会
课程大纲:
✔︎ 每日一课:每天老师视频传授的知识点课程;
✔︎ 实操复盘:老师带领学员进行复盘,理顺投资逻辑;
✔︎ 老师答疑:随时在授课群里提问,老师及时解答;
✔︎ 作业批改:老师布置作业,学员提交后,老师会对作业进行批改,找到学员问题所在,给出合理建议;
✔︎ 研报福利:提供由妙投研究团队进行精编整理的每日市场热点脱水研报。

报名训练营及学习流程:
购买门票☞☞添加课程小助手☞☞加入学习社群☞☞根据课程表开营☞☞5天集中学习☞☞结营。
第二期训练营依然是9.9元的门票,即可参与所有课程。已经学习了第1期的小伙伴就不用再报名第二期了,本课程购买成功后,可以永久免费回看。
没有报名成功第一期的妙投会员朋友,依旧是免费报名参加第二期,同时还拥有2个免费听课名额,可以赠送给亲朋好友,联系小虎哥获取听课名额。会员福利6月30日前有效,请想听课的会员用户及时联系小虎哥(微信:miaotou515)。
↓↓↓点击下图二维码,立即上车↓↓↓


