作者|Eastland
头图|视觉中国
如果说2023年11月,华为与长安汽车签署备忘录,相当于“订婚”;2024年1月华为注册深圳引望,算是购置“婚房”;2024年8月20日,签署《股权转让协议》就是“领证”。
2024年8月23日,赛力斯董事会批准以115亿向华为购买引望10%股权的议案。同日,赛力斯汽车与华为、引望签署了《股权转让协议》。
虽然只比长安汽车晚3天,也只能排在第二位,赛力斯并不满意。
#01尝到甜头
1)新能源车占比超高
2016年6月15日,小康股份(代码SH:601127)上市交易。
上市当年,小康股份销量约38万辆,次年突破40万辆。随后开始漫长的回落,到2023年销量25.2万辆,较2017年下跌37.6%,年均跌幅7.55%。
尽管销量持续下滑,产品结构却发生天翻地覆的变化:
2019年新能源车销量约9000辆,占总销量的2.8%;
2021年新能源车销量突破4万辆,占总销量的15.5%;
2022年新能源车销量暴涨至13.5万辆,占总销量的50.5%;
2023年新能源车销量达15.1万辆,占总销量的60.2%;仅完成全年30万辆销量目标的一半。
2024年H1,新能源车销量超过20万辆,占总销量的85.2%;
2024年7月,新能源车销量达4.7万辆,占总销量的比例超过90%。

2024年8月,新能源车销量回落到3.6万辆,环比降幅达14.2%。
在所有生产过燃油车的车企中,论新能源车在销量中的比例,比亚迪第一(100%)、赛力斯紧随其后。
2)赛力斯品牌累计交付45万辆
新能源车崛起完全仰赖赛力斯品牌。
2021年,新能源车销量为4.1万辆。其中,赛力斯1.1万辆(上半年2200辆、下半年8800辆),占比26.6%;
2022年,新能源车销量暴涨到13.5万辆。其中,赛力斯8万辆(上半年2.2万辆、下半年5.8万辆),占比59.3%;
2023年前三季,赛力斯销量不温不火,月交付徘徊在5000辆以下;9月上市的问界新M7大获成功,2023年Q4赛力斯销量达6.6万辆。
2024年Q1、Q2赛力斯持续热卖;二季度交付9.85万辆,占新能源车总销量的92.9%;
2024年7月,赛力斯品牌销量突破4万辆,占新能源车总销量的95.5%。
2024年8月,赛力斯品牌销量环比下降15%、至3.4万辆,占新能源车总销量的94.6%。

截至2024年7月末,赛力斯品牌累计交付超过45万辆。
#02双重红利,规模化+高端化
问界定位中高端,且销量大、利润率可观,赛力斯吃到规模+高端化双重红利。
1)单车价格
新能源车量价齐升
2021年,新能源车销量4.1万辆,出厂均价10.3万元;
2022年,新能源车销量13.5万辆,出厂均价提高到18.5万元;
2023年,新能源车销量15.1万辆,出厂均价19.2万元;
2024年1-7月,新能源车销量24.3万辆,占比86%。
燃油车迅速萎缩
2021年,燃油车销量为22.5万辆,出厂均价4.5万元;
2022年,燃油车销量降至13.2万,出厂均价4.8万元;
2023年,燃油车销量10.1万辆,出厂均价4.5万元;
2024年1-7月,燃油车销量3.9万辆,占比14%。

2)毛利润率超过比亚迪
2016年,汽车业务毛利润27.6亿、毛利润率18.4%;单车毛利润接近7300元;
2017年,汽车业务毛利润42亿、毛利润率21.7%;单车毛利润1.04万元;
2018年,汽车业务毛利润39.8亿、毛利润率22.5%;单车毛利润超过1万元;
2019年,汽车业务毛利润率回落到15.6%;
2020年,汽车业务毛利润仅2.7亿、毛利润率不到2.2%,单车毛利润跌破1000元!
2021年,汽车业务毛利润大幅增至38.6亿、但毛利润率仍为2.2%;其中新能源车毛利润率1.9%、其他车型毛利润率2.2%(首次单独)。
2022年,汽车业务毛利润率回升到11.2%。其中,新能源车毛利润率13.1%、单车毛利润2.4万元;
2023年,汽车业务毛利润率9.5%。新能源车毛利润率为9.9%、单车毛利润1.9万元。

2024年H1,汽车销量暴涨156%,毛利润率大幅提高到25%(2023年H1仅为6.3%),较比亚迪高1个百分点!
2017年,赛力斯销量、毛利润率分别超过40万辆和20%,随后连续6年亏损(扣非)。
2024年Q1、Q2扣非净利润分别为1.1亿、13.2亿。

2024全年,赛力斯销量大概率超过50万辆,扣非净利润有希望达到创纪录的50亿元。
#03引望的软肋
华为智能汽车解决方案BU(以下简称车BU)成立于2019年5月,定位为智能网联汽车增量部件供应商,为主机厂提供智能驾驶、鸿蒙座舱等产品解决方案,并要做“智能电动车时代的博世”。
2024年1月16日,华为设立的“深圳引望智能技术有限公司”(简称“引望”),获得《营业执照》。引望注册资本10亿元,华为持有100%股权。

在落实战略投资人后,华为拟将智能驾驶、智能座舱、智能车控、智能车云及智能车载光等五大业务注入引望。预计2024年内完成相关业务的“装载”。
1)营收、毛利润跳跃式增长
引望估值依据是模拟报表(把华为BU相关业务视为独立实体)。
2022年,引望营收21亿。其中硬件14.4亿、占比68.9%;软件/服务6.5亿、占比31.1%;
2023年,引望营收47亿。其中硬件26亿、占比55.2%;软件/服务21亿、占比44.8%;
2024年H1,引望营收104亿。其中硬件61亿、占比58.4%;软件/服务43.4亿、占比41.6%;

2022年到2024年H1,引望两类业务毛利润率成倍提高,令人印象深刻:
2022年,硬件、软件毛利润率分别为14%、25%;2023年分别提高到16%、25%;2024年H1,分别提高到33%、86%;
两项业务综合毛利润率从2022年的18%提高到2024年H1的55%。

2)高度依赖赛力斯
引望营收集中度极高。2023年,五大客户贡献营收的89.5%;2024年H1,五大客户贡献率提高到90.6%。
五大客户中占比最高的“客户A”,非赛力斯莫属。2024年H1贡献营收66亿、占引望营收的63.4%(2023年这个比例为51%)。
以2024年赛力斯品牌销量(18.3万辆)为分母,可推算出每卖一辆问界给引望贡献营收3.62万元(2023年为2.25万元)。

3)弃用收益法
中京民信采用资产基础法和市场法对深圳引望100%股权进行评估。
资产基础法结果是:截至2024年1月31日深圳引望净资产价值为198.5亿(包括固定资产、无形资产)。
市场法估值结果是:截至2024年1月31日深圳引望价值1152.5亿。

在选取的6家上市公司,有3家连续盈利(扣非)达到10年、2家7年,最短的4年(平均8年)。而深圳引望2022年、2023年分别亏损76亿、56亿,2024年H1净利润22.3亿。#拿到半年驾照的新手VS已安全行驶8年的老司机#
最终,中京民信选取市场法评估结果作为评估结论(京信评报字2024第508号)。
基于资产未来预期收益的估值方法(收益法),更科学、严谨,应用范围更广。市场法最突出的优势是简便!
中京民信对摒弃收益法的解释是:
深圳引望收入结构中赛力期占比较高;跨界融合与协同创新下一步如果演进不确定性较大;深圳引望合作方、客户结构、人员构成、业务模式、股权结构未来可能存在较大变化。因此,无法可靠合理地做出预测。#收益法好,但用不了#
还有一点:
华为承诺八年内不开发、生产销售与装入引望业务相同或实质性类似的产品、系统解决方案和服务;不通过OEM、ODM等模式或通过提供技术服务、咨询等方式变相从事竞业范围内业务;不通过扶持第三方从事竞业范围内业务。但是,如果华为持有引望股权低于5%,竞业承诺解除。
如果用收益法估值,不可能只估未来8年的收益,还要附加“华为不会减持到5%以下”这个条件。
变数过大,无法用收益法估值的标的,是正宗的风险投资,更适合孙正义的胃口。
4)可持续性堪忧
最近两年半,深圳引望营收、毛利润、毛利润率等关键数据跳跃式增长,变现能力的持续性有待时间验证。
深圳引望好比视频网站。
“优爱腾”斥巨资购买/自制内容,形成庞大的版权储备,吸引付费会员。引望斥巨资研发,形成庞大无形资产,赛力斯客户相当于“会员”。
2022年研发费用76.6亿、2023年71.8亿,2024年H1为34.2亿,两年半累计183亿。同期,比亚迪研发费用778亿,是引望的4.25倍。2024年H1,比亚迪研发费用196亿,是引望的5.75倍。
虽然车BU于2019年才正式成立,但华为着手研发至少要向前推五年。加之车BU是华为的有机组成部分,在人才、技术、设施等方方面面可以“借光”、“借力”。
深圳引望被“连根拔起”,以后要自负盈亏、自筹研发费用。2024年研发投入100亿都有难度。
假如优爱腾中的某家,每年只投100亿搞内容(别家投400亿),“文艺细胞”再强大,终究会落于下风。
赛力斯争当“大太太”
1)引望股权并非炙手可热
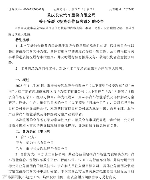
2023年11月25日,华为与长安汽车(000625.SZ)签署《投资合作备忘录》,要点如下:
第一、新公司业务范围包括:智能驾驶解决方案、智能座舱、智能汽车数字平台、智能云、AR-HUD与智能车灯等(以上均为车BU业务,具体范围以最终交易文件为准)。
第二、华为将上述业务范围内的相关技术、资产、人员注入新公司(仅车BU研发人员就达7000人)。
第三、华为承诺“不从事与目标公司业务范围相竞争的业务”。
第四、长安汽车拟出资获取新公司股权,比例不超过40%。

2024年5月7日,长安汽车发布公告称:鉴于项目重大性、复杂性及交易各方反冒进内部程序的需要,项目进度较《备忘录》中预估有一定延迟。根据最新项目进展,公司预计不晚于2024年8月31日签订最终交易文件。
2024年8月20日,阿维塔科技(长安汽车持股比例约为39%)与华为签署《股权转让协议》,约定向华为购买引望10%股权,交易金额为115亿。
(注:阿维塔是长安汽车参股的企业,前身是2018年7月成立的“长安蔚来”(双方各持50%股权);2020年,李斌卸任董事长;2020年11月,长安汽车公告称将与华为、宁德共同打造高端品牌;2021年5月,更名为阿维塔科技)
根据2023年备忘录,长安汽车最多能够获得深圳引望40%股权。但2024年8月,长安汽车仅通过联营企业阿维塔认购深圳引望10%股权(长安汽车间接持有4%)。
如果长安汽车认定深圳引望将带来可观的投资收益,当然会直接持股并争取尽可能多的持股比例。实际情况是,长安汽车对深圳引望的投资从直接获得40%“降级”为间接持有4%。
2)赛力斯处处表现积极
赛力斯以全资子公司购买引望股权,长安汽车通过持股40%的联营公司
虽然只比长安汽车晚3天,也只能排在第二位。
赛力斯对自己的位置并不满意,诸多细节说明积极性远胜长安汽车:
关于引望的估值
长安汽车只披露购买引望10股权的对价是115亿。定价依据是“北京中企华资产评估公司”出具的《资产评估报告》(中企华字2024第6499号),但未披露任何细节。
赛力斯则披露了《资产评估报告》全文(京信评报字2024第508号)。
两家独立机构,分别对一个千亿级(12位数)标的进行评估,好比张三、李四去数同一头牛有多少根毛。如果结果高度一致就“见鬼了”。
比较可能的情况是,各方根据协商,以其中一份报告为准,另一份索性不披露,以免引发误议。
价款支付
长安汽车、赛力斯都将分三次支付并分别设置付款先决条件。
赛力斯的先决条件是程序上的,只要华为愿意就不存在问题:签约、华为批准,付一笔;装载基本完成(专利不少于5500件、商标不少于1000件,员工不少于4675名),再付一笔;业务合作协议签署并生效;完成相关变更登记,付清尾款。
不设业绩补偿
赛力斯公布的《购买报告书——重大风险提示》中载明:交易各方基于市场化商业谈判而未设置业绩补偿。
赛力斯不是不懂业绩补偿。2018年以6.4亿收购“泸州容大”86.37%股权(小康控股持有)。卖方承诺2018、2019、2020净利润分别不低于2000亿、9000万、1.5亿。如果三年净利润总额低于2.6亿,差多少补多少。
长安汽车在公告中没有这样的风险提示,不排除先决条件与引望业绩有关。比如202X年营收XXX亿、净利润XX亿……
董事席位
长安汽车称,引望董事会由7人组成。由华为提名6位,长安汽车提名1人。
赛力斯称,引望董事会由7人组成。赛力斯有权提名1名董事;引望不设立审计委员会,不设监事会。审计委员会由5人组成,其中1名由赛力斯汽车担任。
赛力斯与华为的合作更加亲密无间;股权与长安汽车一样、董事会席位相同;如果115亿率先全额到位,在深圳引望的地位有可能上升为“大太太”。
—————▪ 作者粉丝群招募 ▪—————
你对当前的投资市场中有哪些疑惑?
目前作者Eastland的粉丝群正在招募中,他可谓是财报解读方面的专家,长按下方👇二维码,即可加入彤师粉丝群,与他直接沟通~

☝️欢迎关注我们的视频号,财报解读、热点跟踪一网打尽

