出品 | 妙投 APP
作者 | 妙投团队
编辑 | 丁萍
头图 | 视觉中国
春节期间(2月16日-20日),全球市场出现比较微妙的现象:一边是美股上涨、白银与原油大涨、美元走强、美债收益率上行;另一边是港股与中概股走弱,科技股内部分化明显。
这背后是再通胀预期抬头、政策分歧加剧以及科技结构重估下的市场再定价。地缘冲突没有实质缓和,特朗普关税政策反复无常,美联储内部对降息出现明显裂痕,通胀重新成为政策核心变量。
在这样的背景下,市场开始呈现三条清晰主线:一是资源品与黄金受益于地缘与再通胀逻辑; 二是AI仍在推进,但科技股内部从“普涨”转向“强者恒强”; 三是中国资产内部结构分化加剧,恒科指数承压。
可以预见的是,春节之后,资产很难齐涨齐跌,更可能是围绕AI产业兑现节奏、再通胀预期以及地缘风险反复博弈,结构分化或将成为阶段主旋律。
在这一逻辑下,妙投团队围绕六条投资主线展开拆解——机器人、国产算力、AI应用、创新药、黄金以及恒生科技,寻找分化之中的结构机会。
机器人高开低走?
机器人点燃了春晚,成为了资本市场再次关注机器人的导火索,但资本有所分歧,恐会高开低走。
宇树科技在《武BOT》中表现出色,完成了跳跃、舞棍、空翻、双节棍表演、舞剑等各类高难度武术动作,其小脑运控能力相对于2025年的《秧BOT》提升明显。
此外,银河通用机器人在短片中展示了机器人盘核桃、捡玻璃碎片、货架取货、叠衣服、串烤肠、对话等日常生活应用的功能。
人形机器人的热度被“春晚”炒起来了,销量大增。
据《科创板日报》、马年春晚开播两小时(2月16日20:00-22:00),京东机器人搜索量环比增长超300%,客服问询量增长460%,订单量增长150%。
受此影响,2月20日,港股开盘机器人概念股大涨,越疆涨超21%,优必选、三花智控涨超4%。
虽然机器人板块有所上涨,但部分企业的表现高开低走,如:优必选、三花智控。
妙投认为,这波春节机器人表演,短期能够给机器人厂商带来一波销量,但长期仍需看其商业化进度。
因此,资本市场仍较为犹豫,有所分歧。
现阶段,机器人最大的瓶颈就是商业化落地,还需关注产能释放与订单。
在2月16日晚间,宇树科技创始人王兴兴接受采访时,表示预计公司人形机器人出货量在一到两万台左右,相对于2025年5500台出货有较大的增长。
此外,国外的特斯拉、国内的优必选等人形机器厂商在2026年均有量产的计划。
妙投认为,2026年机器人量产仍是人形机器人行业的增长逻辑。
不过,从技术层面来看,人形机器人有一定进展,也会影响到商业化的进度。
宇树在运动控制方面有所突破,体现在连续三次单腿后空翻,使用弹射器后能空翻落地,仍多用于表演阶段,实际工作很少用到该功能。
不过,最值得关注的是机器人的灵巧手进展,比如:捡玻璃碎片、货架取货、叠衣服等,直接影响到商业化。因此,一旦商业化加速,维宏股份、伟创电气、鸣志电器、江苏雷利等灵巧手相关企业将受益。
另外,这次春晚的松延动力成为黑马,进入资本市场的视野。其相关供应链企业,短期内会被资金关注,有所表现。
总体来看,妙投仍维持此前的观点。2026年机器人的增长逻辑仍是放量,春晚没有给太大的惊喜,特斯拉链、宇树链、优必选链等供应商可持续关注。
(妙投研究员:董必政)
AI应用风暴不断
AI应用注定在2026年将卷起一轮又一轮风暴。
美股在恐慌。在《崩盘的远不止金银》一篇中,妙投已经提出美国资本市场在担心“大模型吞噬一切”的风险;1月底到2月初,Anthropic先后发布Claude Cowork插件系统及Opus 4.6模型,美股更是出现了“软件末日”的抛售潮,整个软件板块瞬间蒸发超万亿美元。
但中国这边风景不太一样,刚过了个最赛博朋克的春节:
节前先是掀起AI“百模大战”:不仅有月之暗面、智谱和稀宇科技密集发布新一代AI大模型,巨头们也不甘示弱,字节跳动在Seedance2.0后又推出豆包大模型2.0系列,除夕当天,阿里巴巴开源千问Qwen3.5-Plus,腾讯元宝、百度等也在春节期间密集发布新模型。
春晚乃至整个春节档都成了各路玩家争奇斗艳的舞台,红包也成了开路先锋。据统计,几家互联网巨头在此期间投入的预算合计超过80亿元。
相关战绩统计如下:
字节豆包,在2025年底成为了首个DAU突破1亿的AI产品,除夕AI总互动19亿次;
阿里千问,30亿免单活动上线后,千问DAU暴涨至7352万;让1.3亿人第一次体验AI购物;
腾讯元宝,月活跃用户1.14亿,相对逊色。
在大A开盘前,港股率先出现些变化。
2月20日,港股农历马年第一个交易日,三大指数集体下跌。百度跌超6%,金蝶国际、哔哩哔哩跌超5%,阿里巴巴跌4.91%;但多只AI股盘中集体上涨,尤其是智谱大涨42.72%,让2月以来累计大涨达220.51%,总市值达3232亿港元。
但23日,港股出现“逆转”。美团涨超5%,京东涨超3%,阿里巴巴、腾讯、快手均涨超3%;而智谱跌超20%,MINIMAX跌超10%。
一跌一涨,表现好的才修复到节前位置,大概率是不想港股通节后来捡便宜筹码;而智谱大跌消息面上是短期运营风波,实际上是短期涨幅过大,获利盘兑现。
所以又重新回到原点,仍要回答AI应用在资本市场上看似矛盾的2点表现:为何美股软件股大跌,而港股AI应用股暴涨?为何涨的是智谱、MINIMAX,而阿里腾讯跌跌不休?以及关键的,未来AI应用的投资逻辑是什么?
简单来说。
美股软件股暴跌与港股AI应用股暴涨,看似矛盾,实则是源于两国软件行业在商业模式、产业结构、发展阶段等方面存在差异,由此在面对AI技术冲击时会有不同后果。
美国SaaS公司是独立收费的工具提供商,市场担心AI Agent直接挑战SaaS按账号收费的订阅模式,也即,大模型可以直接完成部分功能(如客服、数据分析、内容生成),独立软件的生存根基被动摇。
而中国AI应用集中于互联网巨头生态,市场当前认为AI是提升巨头们的广告效率、优化运营成本、创造新入口的工具。
同时,美国SaaS市场已高度成熟,AI Agent的出现意味着存量替代;中国企业级SaaS渗透率仍低,AI应用更多是增量渗透。
互联网巨头虽然AI频频落子,但股价仍存在各种下跌动力,除了港股整体资金面,以及字节跳动这个房间里看不见的大象等共同原因,腾讯跌可能是AI布局被认为有些迟缓,阿里跌又可能是担忧AI等资本开支大,等等。
反而是智谱、MiniMax等作为"纯AI原生"标的,因稀缺性、历史包袱小获得资本追捧。
更关键的,AI会破坏旧应用,但中国市场的新应用会是怎样的?
事实上,AI在中国并非被认为的是新流量渠道,毕竟移动互联网的流量红利已接近饱和。AI正在演变为一种新的消费代理机制。
过去品牌竞争的核心是通过抢占各流量入口来占领用户心智,但未来品牌要竞争AI的“语料权重”和“推荐概率”。这意味着中国AI应用会重构消费分发机制。
从格局来看,中国当前互联网生态更像是“诸侯割据”,腾讯、阿里巴巴、字节跳动各自拥有一套闭合体系,当AI成为消费代理后,很可能演变为每个生态内部形成自己的“AI代理中心”。一个统一的AI代理很难穿透微信去获取聊天数据,也很难直接调用淘宝的完整商品库。
但要看到有两个关键变量。即用户时间是有限的,且平台之间的流量差距会被放大。这会导致巨头间座次将再次洗牌,谁能成为超级入口,谁就掌握更高决策权,否则就会沦为“后台执行者”。
所以,如果谁无法成为那个最终的“代理”,而只是生态内的“执行层”,则它的估值天花板会受到压制。
这还需要持续观察。
短期来看,更有确定性的地方是AI基础设施(硬件),及受AI冲击较小的消费等板块和个股。
前者是因为卖铲子永远安全,即便增速预期下调,但这只是边际降温,叙事逻辑仍在。后者更是在多轮资金风格轮动时有表现,可佐证的是,美股港股市场近期也出现高估值科技股向低估值红利资产的切换迹象。
(妙投研究员:段明珠)
算力底座国产替代拐点来了
昇腾芯片产业链有望在2026年持续放量。
春节期间大涨的港股智谱,其大模型训练全程基于昇腾芯片,标志着国产大模型在算法与算力层面实现了真正意义上的全栈自主可控。该模型参数规模达744B,且华为已实现对该模型的"Day 0"适配,验证了昇腾在高端大模型训练上的能力。
(图片来源:同花顺)
从产业节奏看,2026年是昇腾产业链的第一个业绩爆发窗口。
一方面,昇腾950PR预计于Q1量产,950DT有望在Q4放量,形成全年接力;另一方面,市场普遍预计昇腾950系列2026年出货量有望达到百万张级别。一旦出货兑现,将为整个昇腾产业链带来显著的收入与利润弹性,行业景气度也将进入验证阶段。
那么,业绩弹性将沿着产业链逐级释放,从最上游的制造与封装,到中游核心硬件,再到下游应用与生态,形成由点到面的扩散。
(1)上游芯片制造与封装
昇腾芯片产业链上游涵盖芯片设计、制造、封装测试及关键材料供应,是国产AI芯片自主可控的关键环节。
封装测试环节,长电科技、通富微电和深科技形成国内HBM先进封装的"三国鼎立"。长电科技凭借XDFOI多维扇出封装平台,已实现HBM3量产良率98.5%,在华为昇腾910D芯片4nm Chiplet封装领域占据独家供应商地位。
其合肥基地规划的HBM产线预计2026年满产后占全球HBM产能的15%,将为昇腾950系列芯片提供关键支持。通富微电则积极布局Chiplet和2D+封装技术,2025年中报显示其AI芯片封装业务增速超50%,成为昇腾910系列芯片的核心封测供应商之一。
封装基板与材料,兴森科技作为国内唯一量产20层以上ABF载板厂商,供应昇腾70%封装基板,成本较海外低30%。华正新材则为昇腾910C提供高频高速材料,2025年其5G通讯材料市占率达2.9%。华海诚科的芯片封装材料打破海外垄断,已成功进入华为昇腾供应链。
(2)中游核心硬件与零部件
中游环节是昇腾产业链的"心脏",主要包括高速连接器、服务器电源、光模块等核心组件。
连接器领域,华丰科技是华为昇腾高速背板连接器的核心供应商,市占率超70%,其112G产品已实现国内独家量产。
2025年华丰科技已获得华为昇腾40万套高速连接器模组订单,总额约60亿元,预计2026年Q1将开始批量交付昇腾950系列所需的224G高速连接器,单价有望提升50%,毛利率从30%提升至35%以上。华工科技的224G高速连接器已通过华为认证,与华丰科技形成竞争格局,共同支撑昇腾服务器的高速互联需求。
服务器电源,泰嘉股份通过参股的雅达电子切入昇腾服务器高功率电源领域,单机价值量较传统服务器提升超5倍。2025年泰嘉股份已新增6条生产线专门生产昇腾服务器电源,单卡电源价值量超5000元,预计2026年电源业务收入同比增长80%以上。
值得注意的是,泰嘉股份还与华为储能、逆变器业务达成OEM协议,形成"算力+储能"双轮驱动模式,未来增长空间广阔。
(3)下游散热温控与软件生态
下游环节是昇腾产业链的"神经系统",包括散热温控、软件生态及行业应用场景。
散热温控领域,申菱环境是昇腾液冷方案的核心供应商,2025年业务增长超6倍,主要受益于昇腾服务器出货量激增。英维克作为精密温控设备龙头,其浸没式液冷技术在昇腾384超节点中发挥关键作用,2025年液冷业务收入占比持续提升。
川润股份则凭借风电领域积累的液冷技术,成为华为昇腾910D集群液冷系统独家供应商,2025年定向增发募资12亿元加码液冷产能,投产后年产能超10万台,为昇腾服务器的高功耗散热提供保障。
软件生态环节,润和软件基于昇腾芯片开发IntelliCore AI解决方案一体机,覆盖智能安防、工业互联网等领域。软通动力作为华为"钻石级"合作伙伴,独家运营深圳鹏城云脑II推理平台,2024年AI推理服务收入同比激增380%,其"天璇2.0 MaaS平台"支持大模型本地化部署,已在12个省市级政务云AI项目中落地。
恒为科技与华为签署《昇腾生态原生合作协议》,深度参与昇腾超节点部署,其智能控制模块市占率达60%,自研昇腾芯片控制算法使功耗降低30%。
此外,华为昇腾芯片的海外市场拓展已取得实质性突破。尽管面临美国制裁压力,但凭借差异化竞争策略,已在韩国、马来西亚等国家打开局面。
从产业趋势看,昇腾生态正经历从"被动替代"到"主动引领"的质变。一方面,国产大模型如智谱GLM-5、DeepSeek V4等已完成与昇腾的深度适配与优化;另一方面,昇腾超节点架构已在深圳龙岗区等场景实现商用,验证了其在大规模集群训练中的能力。
随着昇腾技术路线的持续兑现和生态系统的不断完善,中国AI算力将逐步摆脱对英伟达的依赖,实现真正的自主可控,中长期来看确定性更高,但短期要警惕情绪过热带来的调整。
(妙投研究员:张博)
创新药机会在哪?
2026年创新药将进入下半场。
随着市场对创新药产业向好共识形成,简单的赛道beta红利消退,投资逻辑正从追逐热点,转向苛刻地甄别对外授权交易质量与公司价值兑现能力。
为何这么说?
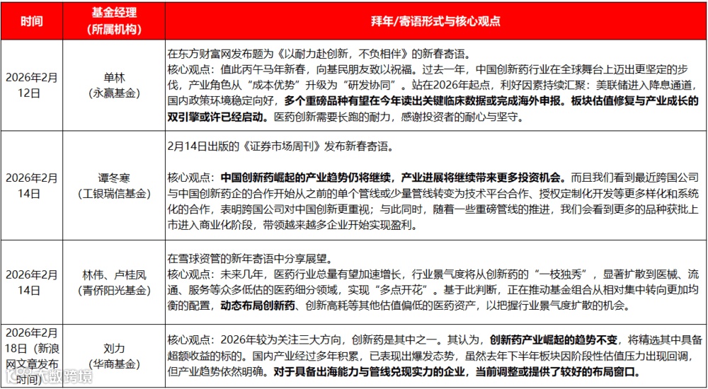
春节前,永赢基金单林、华商基金刘力、青侨阳光基金林伟与卢桂凤、工银瑞信基金基金谭冬寒等多位基金经理通过新年寄语明确提及并看好创新药。
他们普遍认为产业崛起的趋势不变,行业从之前的“成本优势”转向“研发协同”,进入基本面价值兑现阶段,并会在全球创新浪潮中扮演重要角色。
(图片来源:妙投制作)
同时,医药魔方NextPharma数据库显示,创新药对外授权(BD交易)持续活跃。
2026年开年至2月15日(春节假期期间)的45天内,中国创新药对外授权发生39起事件,总金额超490亿美元,已超过2025年全年的1/3(2025全年BD交易总额约1300亿美元)。
以上意味着,创新药产业向好趋势未变,且国际化变现能力在以BD方式加速,创新药无疑是当前市场瞩目的热点,投资机会仍在。
但市场共识的形成则意味着简单的“赛道β”红利正在消失。
投资者愈发清醒,BD交易带来的短期情绪刺激和现金流,并不等同于长期价值。能否持续产生“高质量BD”,并最终转化为扎实的业绩,才是关键。
投资创新药,正从“看有没有BD”,转向“甄别BD质量与公司价值兑现能力”。
关键是如何甄别?关注三大维度:
(1)靶点“变现确定性”:如是否经过临床验证?是否具备成为“重磅炸弹”或联合疗法的潜力?或是否已有该靶点的产品上市销售等等。
同时关注该靶点产品适应症的竞争格局,是否是拥挤的“红海”?产品的临床进度和差异化优势是否突出?这决定了合作产品未来的商业前景如何,也值得重点关注。
(2)首付款“含金量”。首付款是签约后就到账的真金白银,而后续的里程碑付款和销售分成,很多时候像“远期支票”,存在很多不确定性。
因此,首付款在总交易额中的占比越高,以及首付款中的现金支付占比较高,通常说明合作方对产品越有信心,交易也越扎实。反之,首付款占比较低,如仅有个位数;且首付款中一半以上是股权,就要谨慎了(BD交易中的首付款包括现金、股权等)
(3)合作方实力:需要关注是跨国大药企(MNC) 还是小型生物技术公司。
跨国大药企通常拥有强大的资金实力、丰富的临床开发经验和全球商业化网络,合作更稳健。如果合作方是后者小型生物技术公司,则需要仔细审视其管理团队背景、现金流状况和过往的临床推进能力。否则,合作方可能会因资金不足且相关领域经验缺乏,存在临床推进缓慢甚至合作终止的风险。
除此之外,考虑到国内药企大多是仿创结合,而只有业绩主要靠创新药驱动,才有可能真正享受到市场给予的创新药板块高估值,所以优选创新药收入贡献最起码超50%的药企。
但光有营收还不够,真正挣到钱了才是本事,也才是企业创新药真正的向上估值“拐点”。
所以,在上述基础上,盈利能力出现改善拐点或具备改善潜力的公司,更容易获得资本的关注。如目前盈利拐点即将出现的百济和信达,还有已实现利润的包括恒瑞、三生制药等。
综上,节后创新药板块机会仍在,但“游戏规则”已变。在产业趋势向好的大背景下,“高质量BD”与“可持续的盈利改善” 已成为新的投资逻辑。当然,创新研发天然伴随风险,管线进展与商业化成果不及预期,都可能带来资本市场波动,投资仍需谨慎。
(妙投研究员:张贝贝)
大起大落的黄金
春节后首个交易日,黄金股必然会高开。
因为黄金在春节期间先急跌后修复,最终回到强势趋势之中。
2月16日,COMEX黄金收跌了2.98%,跌破了5000美元/盎司的整数关口,触发因素是,市场传出伊美谈判进展超预期的消息,地缘冲突缓和的预期迅速升温,因此弱化了黄金的避险需求。
(图片来源:Wind)
但更深层的原因是黄金已经处于高位,市场情绪比较恐慌,一旦出现利空,杠杆资金会迅速止盈,跌幅必然会被放大。
所幸下跌行情并未持续,就在随后的三个交易日内,黄金持续上涨,不仅收复了16日的跌幅,还重新回到强势区间。
最直接的催化就是伊美局势出现逆转。当地时间2月19日,特朗普考虑有限打击以迫使伊朗达成协议,伊美对抗情绪急剧升温,谈判窗口缩小,军事部署和潜在攻击的风险明显上升。同时,俄乌谈判仍停留在立场沟通阶段,没有取得突破性进展,这意味着地缘风险仍未解除,金价自然会得到支撑。
除此之外就是美国制度与政策的不确定性,让市场更愿意为安全资产买单,提升了黄金的吸引力。
当地时间2026年2月20日,美国最高法院以6:3的投票结果作出重磅裁决:特朗普政府依据《国际紧急经济权力法》(IEEPA)实施的大规模关税措施违法。也就是说,特朗普过去依据IEEPA宣布的关税在法律上被判定无效。
面对裁决,特朗普迅速转向其他法律工具。2月21日,他宣布将依据《1974年贸易法》第122条,额外征收10%的全球关税,为期150天。数小时后,又在社交媒体上表示,将对多个国家的关税税率由10%提高至15%,这个税率也是该条款允许的法律上限。
从制度层面来看,这也反映了美国政策的反复以及不确定性。
从政策工具来看,如果IEEPA路径被封堵,而122条又存在时间限制(150天) 、税率上限(15%) 以及需后续国会配合。那么关税将不再是一个可以长期、规模化、单边扩张的财政工具。
关税本质上具有两个功能:一是贸易博弈工具;二是潜在财政收入来源(根据测算,美国靠IEEPA法案收上来的关税金额超1700亿美元)。
当第一条路径被司法约束,第二条功能的可持续性也被削弱。在美国财政赤字高企、债务规模持续扩张的背景下,这意味着美国的财政缺口需要继续发债来弥补。
目前美国的未偿债务已经逼近39万亿美元,当债务继续增加,利息支出规模也会随之增大,最终压力可能传导至利率上,即通过宽松的货币环境来缓解融资成本。
市场自然会推演出美国国债会继续大规模发行,同时配合更为宽松的货币政策,自然利好黄金。
所以黄金相关的板块在春节后第一个交易日里大概率会高开,接下来怎么走还要看10年期美债收益率走势。如果收益率继续上行,意味着市场仍在交易再通胀逻辑,在这种情形下,金价短期仍具备支撑基础;反之,若收益率回落,则需警惕短线情绪降温带来的波动。
可以确定的是,在特朗普关税政策反复、利率路径摇摆以及地缘变量扰动的环境下,大起大落将成为黄金未来走势的常态。
(妙投研究员:丁萍)
恒科还会继续颓?
春节期间以及春节之前,恒生科技指数经历了明显的下跌过程。这个指数因为其30个成分股囊括了阿里、腾讯、小米、美团等互联网巨头以及新能源车龙头、半导体龙头等知名科技股而被广泛关注。
在科技行情不错的情况下,恒科二月份以来,截至2月20日收盘,已经下跌8.86%,年内跌幅为5.52%。2月23日,恒科终于有所反弹。
恒科权重较大的互联网龙头大幅下跌,是拖累恒科的重要因素。
截至2月20日收盘,阿里巴巴-W2月以来累计下跌13%,腾讯控股、美团-W和快手-W更是分别收跌了14.62%、16.92%和17%,均明显跑输指数。
(图片来源:Wind)
在这些科技“老登”表现低迷的同时,新上市的科技新贵智谱、minimax却是股价大涨,智谱2月份以来涨了220%,minimax则收涨了105%。
实际上这些互联网龙头也在大力布局AI,为何股价表现相对低迷?
核心是市场对它们的定价逻辑不同。
科技新贵专攻AI赛道,被视为前景广阔,市场愿意用远期想象力去定价;而传统互联网龙头有着自己的核心业务,如社交、电商、本地生活、短视频等,这些赛道已经到了渗透率很高、未来扩张空间有限的阶段,市场更多是对存量市场的争夺,注定竞争状况非常惨烈,其营收与利润增长已经很难像科技新贵那样保持傲人的增长。
在这样的偏成熟的赛道上,龙头如果能保持强大的护城河、稳定的市场份额,则也不失为良好的投资标的。市场上有大量的机构投资者愿意投这样的增长不算逆天但格局稳定、未来现金流稳定的公司。例如质量价值风格的基金经理张坤,已经重仓腾讯多年,阿里、京东、美团也是他的重仓股中的常客。
但遗憾的是,互联网与科技领域,格局并没有想象中稳定,龙头的地位也存在变更的可能,去年以来的外卖大战、今年春节的红包大战,不仅短期内侵蚀着相关公司的利润,更是让这个行业格局随时面临变数。
就前者来说,投资者还可以忍受,后者则让投资者对行业的投资价值产生疑问。而未上市的字节跳动又凭借出众的流量以及出色的产品能力,在AI、本地生活、电商等领域侵蚀着互联网龙头的业绩可能性。如果字节已经上市,投资者还能选龙头、做对冲,字节未上市,一部分投资者只能先走为敬了。
这就导致了恒生科技指数当下的窘境。绝对意义上的业绩增速不算高,格局上的变数又让投资者不容易看清楚。
未来恒科会怎样走呢?
Wind数据显示,目前恒生科技指数市盈率TTM为21.51倍,处在近十年历史分位点的位置为19.31%,估值上还是比较安全的。
不过能否向上并不取决于估值,而是基本面是否有向好的边际改善。恒科权重股中的几家互联网大厂渗透率已经很高,成长性上已经与经济大势深度绑定,其行业分布上,信息技术与可选消费占比达到9成,成长性依赖于消费的恢复,业绩有超预期的增长并不容易。未来这部分业务可能要参照公用事业来估值。
恒生科技指数行业权重(资料来源:Wind)
想要这些权重带动恒科向上,变数在于三点:
首先是格局是否能稳定可预期,也就是各种“大战”内卷的结束;其次是AI的变数,能否给这些公司带来更多的业绩可能性;最后是情绪上能否更加乐观,带动估值的提升。
目前来看,针对即时零售、AI等业务的争夺持续,各种“大战”很难刹住车。这也带来市场对于平台经济监管的忧虑,情绪不太容易乐观。最大的变数仍是AI,如果这几家公司在AI上有较好的突破,会有上涨趋势。
综合来看,恒科指数可能会有短期的反弹,但要实现持续走强,仍需更多基本面与资金面的配合。
(妙投研究员:刘国辉)
最后做个总结,如果说春节以来的全球市场给出一个信号,那就是市场不确定性更高了。市场的关键词也已经从“讲故事”变成了“兑现”。谁能兑现,谁就能走出来。
对于节后的大A,高开易被兑现,低吸更安全,仓位不要打满,多元布局更稳妥。
免责声明:本文内容仅供参照,文内信息或所表达的意见不构成任何投资建议,请读者谨慎作出投资决策。
End
———▪ 妙投行业研究交流群▪ ———

