2022年,世界百年未有之大变局加速演进,对全球安全与发展产生深刻影响。踏上新征程的中国,正以中国式现代化全面推进中华民族伟大复兴。新时代中国和世界再次相遇,世界也对中国充满期待。
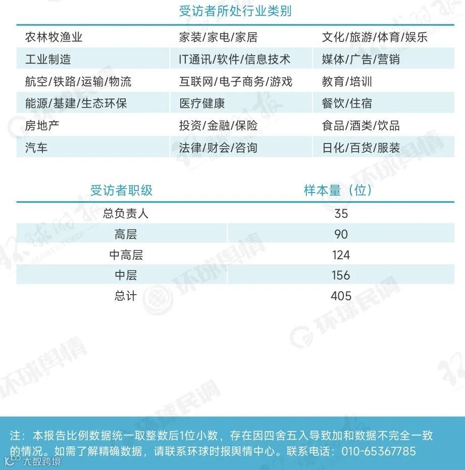
展望未来,胸怀使命,心有所信,方能行远。环球时报舆情中心联合环球时报采编中心,在岁末年初面向中外在华企业中高层发起主题为《经济预期、发展预测与趋势预判》的首届“环球年度经济调查”,倾听18个主要行业大类的405位中外企业中高层对中国和世界经济的见解和看法,汇聚开创未来的强大共识,携手向前,为2023年中国乃至世界经济的发展贡献智慧和力量。
调查背景及样本说明
-
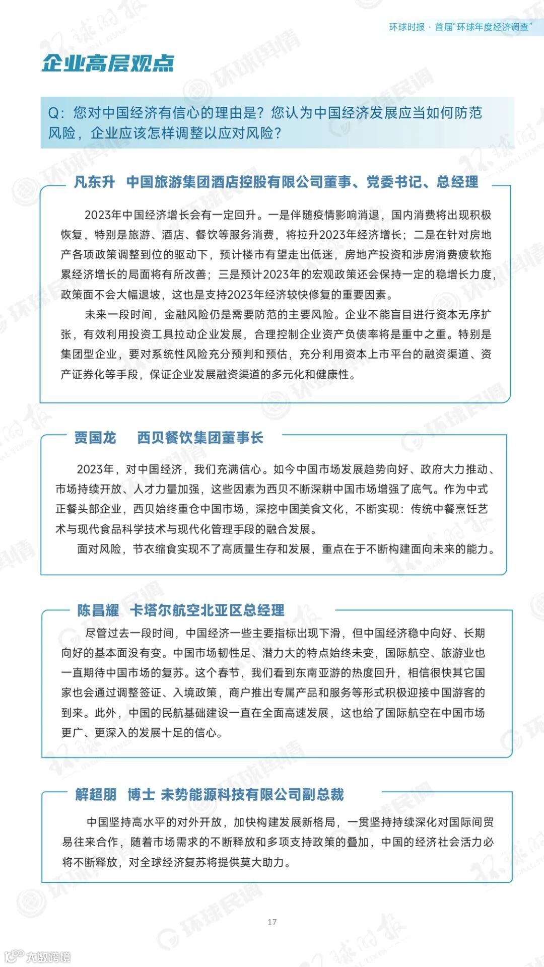
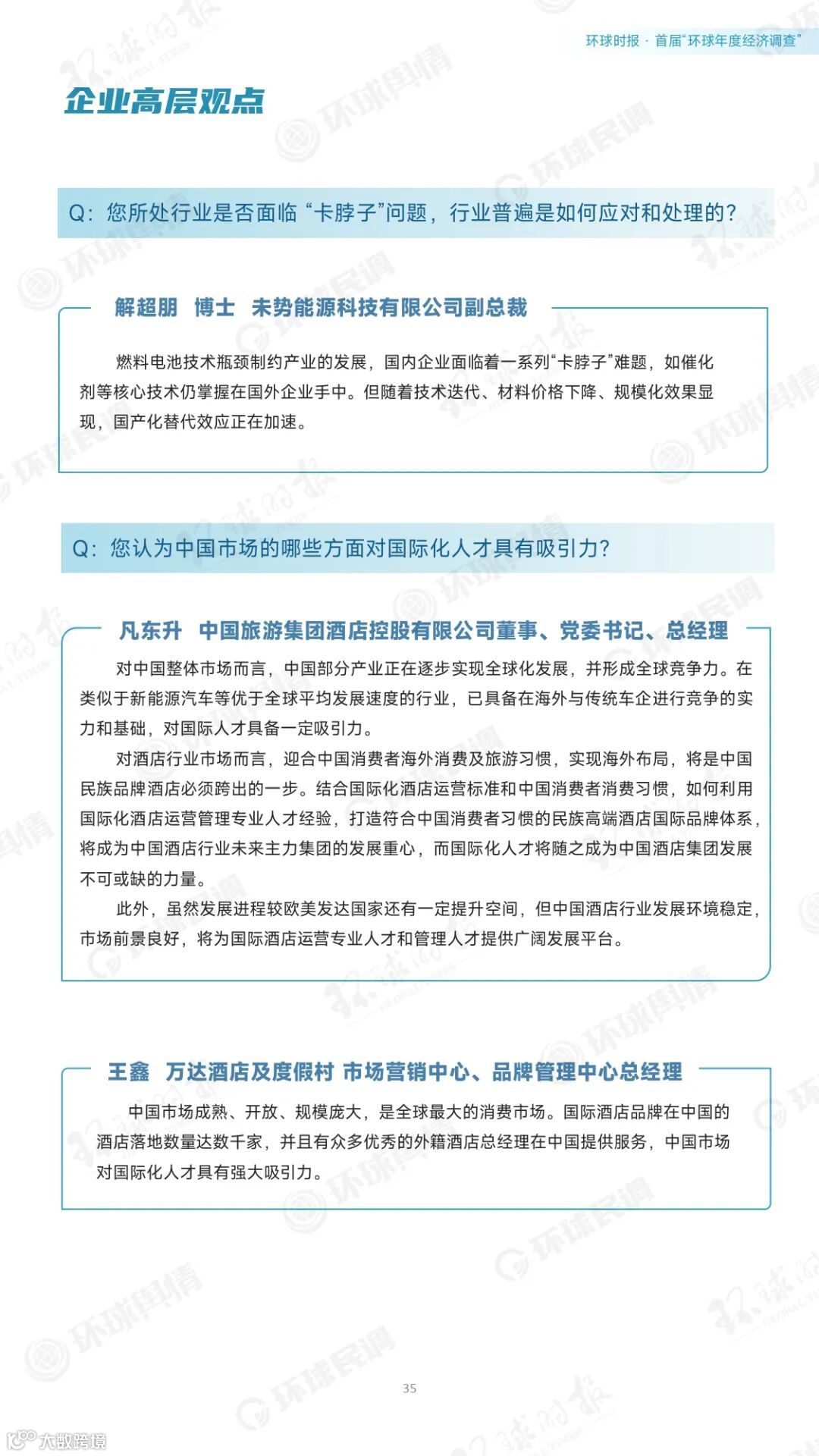
调查以在线问卷调查方法展开,全过程遵循国际市场调查行业通用标准。共回收有效问卷405份,覆盖18个主要行业大类。并对西贝餐饮集团、未势能源、卡塔尔航空、中旅酒店、万达酒店及度假村等企业高层代表开展深度访谈,从定量和定性两个维度呈现调查结果。 -
问卷调查时间为2022年12月12日至2023年1月9日,企业代表深访时间为2023年1月10日-1月29日。

调查报告




































版面报道

(图片来源:《环球时报》2023年2月2日 第5858期 第11版)


(图片来源:Global Times 2023年2月2日 第3956期 第1、2版)
感谢阅读!
如需完整报告,请联系010-65367785



