随着城市地下空间的不断开发,基坑开挖越来越深,加上周边作业环境复杂,对临近建筑物的保护要求越来越高,导致基坑支护施工成本和工期要求不断增加。SMW工法桩是深基坑支护设计中较常用的支护形式,有一定的经济效益和工期优势。
SMW工法称劲性水泥土搅拌桩法,即在水泥土桩内插入H型钢等(多数为H型钢,亦有插入拉伸式钢板桩、钢管等) ,将承受荷载与防渗挡水结合起来,使之成为同时具有受力与抗渗两种功能的支护结构的围护墙。
SMW工法桩,又称型钢水泥土搅拌桩,通常由三轴水泥土搅拌桩和内插型钢组成。H型钢插入根据受力计算确定,常用的内插型钢布置形式有“密插型”、“插二跳一型”和“插一跳一型”。

1)施工时基本无噪声,对周围环境影响小;
2)结构强度可靠,凡是适合应用水泥土搅拌桩的场合都可使用;
3)挡水防渗性能好,不必另设挡水帷幕;
4)可以配合多道支撑应用于较深的基坑;
5)此工法在一定条件下可代替作为地下围护的地下连续墙,在费用上如果能够采取一定施工措施成功回收H型钢等受拉材料,则大大低于地下连续墙,因而具有较大发展前景。
SMW工法桩主要适用于填土、淤泥质土、粘性土、粉土、砂性土、饱和黄土等地层且深度小于15米的基坑支护,常与支撑或锚索体系配合使用;在淤泥、泥炭土、有机质土及地下水具有腐蚀性和无工程经验的地区,则必须通过现场试验确定其适用性。
适用于软土地基处理、河道护岸、海岸防护等领域,对于含水量高的地基处理效果尤为显著。
SMW工法桩根据基坑开挖深度、周边环境条件、地质和水文条件、基坑形状、规模、支撑或锚索体系等要素综合确定。

SMW工法桩是一种新型的地基处理方法,主要采用水泥土搅拌桩作为主体结构。可在粘性土、粉土、砂土、砂砾土、Φ100以上卵石及单轴抗压强度60MPa以下的岩层应用。城市高架桥,海底筑墙应用受限制。具有施工简便、造价低廉、环保性能好等特点。
(型钢桩)SMW工法桩(价格影响因素):料具租赁时长,运输距离,吊桩费用。

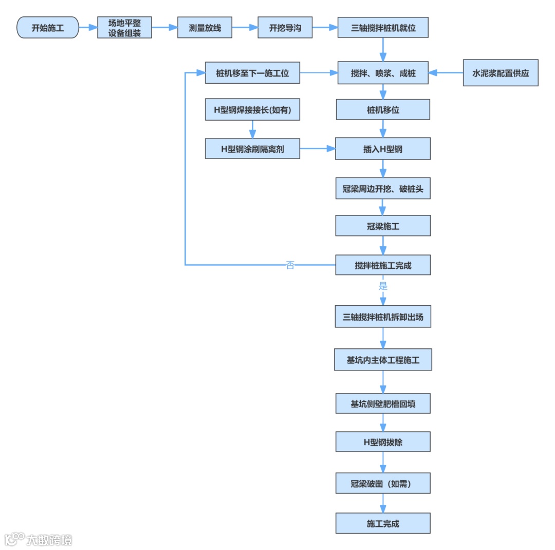
SMW工艺施工流程图
施工前,先根据图纸精确计算出围护中心线角点坐标(或转角点坐标),利用测量仪器精确放样出围护中心线,并进行坐标数据复核,同时做好护桩。
根据放样出的水泥土搅拌桩围护中心线,用挖掘机沿围护中心线平行方向开掘工作沟槽,沟槽宽度根据围护结构宽度确定。场地遇有地下障碍物时,利用挖机将地下障碍物清除干净,重新开挖沟槽,确保施工顺利进行。
①根据确定的位置严格钻机桩架的移动就位,就位误差不大于2cm。
②开钻前应用水平尺将平台调平,并调直机架,确保机架垂直度不小于1/150。
③指挥桩机就位,移动前看清上、下、左、右各方面的情况,发现有障碍物应及时清除,移动结束后检查定位情况并及时纠正,桩机应平稳、平正。

待水泥搅拌桩机的冷却水循环正常后,启动搅拌桩机电机,放松搅拌桩机吊索,使搅拌桩机沿导向架自上而下的边搅拌边喷浆(泵送压力应大于)切土下沉,下沉速度(min)可由电机的电流监测表控制。随时观察设备运行及地层变化情况,钻头下沉至设计深度位置时,停止钻进。
不断搅拌水泥浆,防止其离析,边搅拌边边喷浆提升提升速度(min)至自然地面。
若桩机停止施工或施工间歇时间太长时,向水泥浆搅拌桶中加入清水,开启灰浆泵,清洗全部管中残存的水泥浆。直至基本干净。并将粘附在搅拌头的软土清洗干净。
桩机移至进行下一桩位,重复进行上述步骤的施工。
常用H型钢一般以12m每节运输入场,如设计采用的型钢长度超过12m,需在现场焊接接长。型钢表面涂刷隔离剂可以减少H型钢插入搅拌桩时的摩擦阻力,同时在搅拌桩固化过程中,减少搅拌桩与型钢表面的粘连,以便后期型钢更容易拔出。
(2)型钢的插入必须采用牢固的定位导向架,并用两台经纬仪双向校核型钢插入时的垂直度,型钢插入到位后用悬挂构件控制型钢顶标高。并应将已插好的型钢连接起来,防止在施工下一组搅拌桩时,造成已插好的型钢移位。

由于在三轴搅拌桩水泥初凝前插入型钢,一部分水泥土被置换出沟槽,采用挖土机将沟槽内的水泥土清理出沟槽,保持沟槽沿边的整洁,确保桩体硬化成型和下道工序的继续,被清理的水泥土将在24h之后开始硬化,随日后基坑开挖一起运出场地。
SMW工法桩施工完成后,破凿桩头浮浆至设计标高→施工垫层→冠梁内H型钢包裹塑料膜→绑扎冠梁钢筋→支设冠梁侧模→浇筑冠梁混凝土。

基坑工程施工完成且基坑侧壁肥槽回填完成后,即可拔除H型钢。而后根据实际情况确认是否需要破凿冠梁。

由于采用的设备不同,新型的三轴钻机成桩体强度及桩身均匀性明显优于传统的双轴钻机,桩体的垂直性、桩与桩的平行性和搭接型程度都十分良好,保证了优良可靠的防水性能,同时也有利于型钢的插入和回收,与传统的重力坝基坑围护方法相比,具有占地面积小,开挖深度大,施工进度快,可靠性强等许多优点。与目前经常采用的地下连续墙和钻孔灌注桩等施工方法相比主要有以下特性:
(1)挡水性强;
(2)对周围地基影响小;
(3)多用途,能适应各种地层;
(4)工期短;
(5)造价低。
在与目前常用的基坑支护形式,如放坡、土钉墙、钢板桩、管桩支护、桩撑、桩锚和地下连续墙等相比,SMW工法桩具有对周边环境影响小、抗渗性好、刚度较大、工期短、型钢可回收重复使用,成本较低的优势。
扫码关注我们
微信号|林先生 13802401679
微信号|郑先生 13005133662

