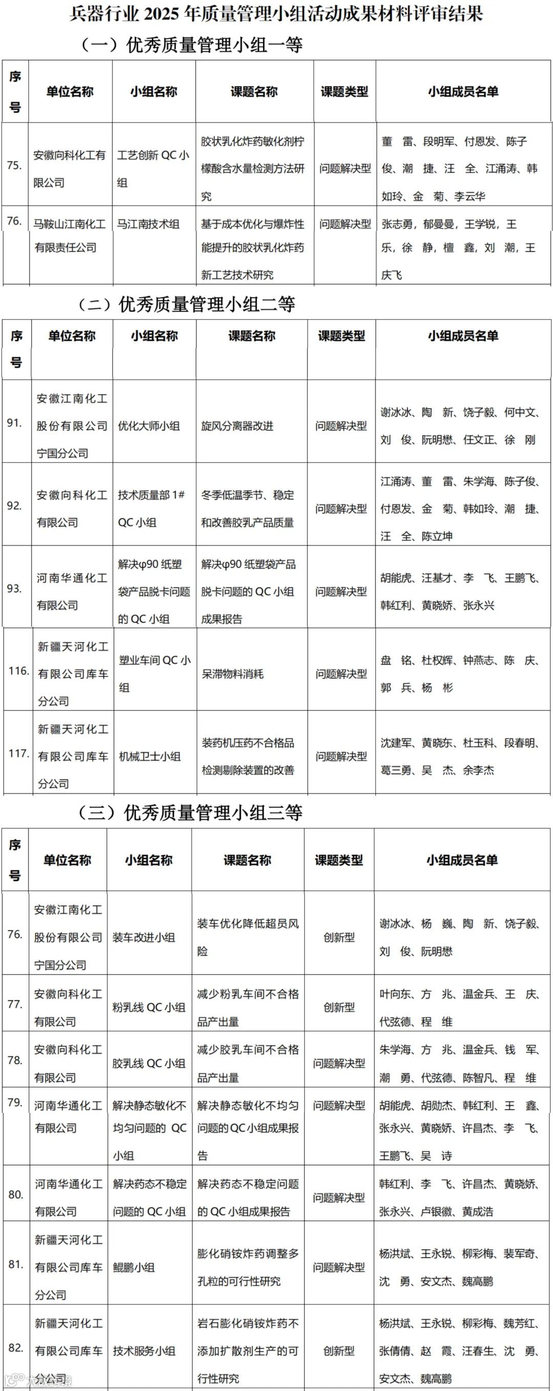
7月7日,兵器行业质量管理小组活动评审揭晓。江南化工选送的14项QC(质量控制)成果全部获奖,其中包括一等奖2项、二等奖5项、三等奖7项。这一获优异成绩充分展现了公司在深入推进质量管理、激发全员创新活力方面取得的扎实成效。
在国家深入实施《质量强国建设纲要》的战略背景下,江南化工积极响应兵器集团质量管理协会及特能集团深化QC小组活动的要求。公司所属单位QC小组紧紧围绕生产实际,运用现状调研、目标设定、数据分析、要因确认等科学方法,系统性的解决了一批生产中的痛点难点问题,显著提升了生产线运行效率和质量保障水平。
此次QC成果的全面获奖,是江南化工长期践行“质量制胜”理念、深耕质量管理的集中体现。江南化工将以此次获奖为新起点,持续深化QC小组活动,完善长效机制,进一步激发全员创新潜能,将质量意识深度融入生产各环节,以创新驱动筑牢企业高质量发展根基。
来源:周天娇
编辑:杨凯桢
审核:钱 钫

