阅读导语
随着时间的推移,皮肤逐渐失去年轻时的光彩,出现衰老的迹象。这主要归因于外界环境的压力、内源性氧化应激和细胞老化的累积。抗衰老成为许多人关注的焦点,寻求能够改善皮肤质量和减少衰老迹象的解决方案。
外泌体(exosome)作为一种新兴的生物活性物质,引起了科学家和美容领域的广泛兴趣。这些微小的纳米囊泡携带了丰富的生物分子,并具有独特的功能和特性,使其成为皮肤抗衰老研究的新方向。
01
外泌体对衰老的调节
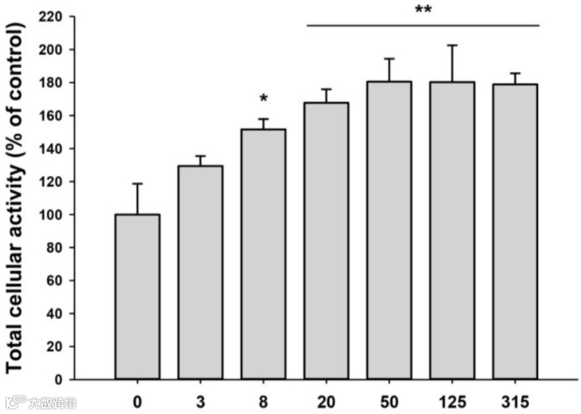
研究使用人类多能干细胞外泌体(iPSCs-Exo)对经过UVB照射以及体外传代30代以上的HDFs进行处理。
▲上图为研究文献
研究结果显示,在正常条件下,iPSCs-Exo能够促进两种HDFs的增殖和迁移,并增加I型胶原的表达水平。同时,iPSCs-Exo还显著降低后者的衰老相关指标,包括半乳糖苷酶(SA-BETA-GAL)和金属蛋白酶(MMP-1/3)的表达水平。SA-BETA-GAL的高表达一直是自然衰老的标志,而MMP-1/3是细胞衰老过程中高表达的重要酶物质。预处理HDFs使用诱导多能干细胞来源的外泌体(iPSCs-Exo)结果显示,能够抑制由UVB辐照引起的损伤和MMP-1/3的过表达。
▲iPSC-Exo对人真皮成纤维细胞(HDFs)增殖的影响
另一项研究与其结果相似,互相印证:人脂肪源性干细胞EVs不仅增强了UVB辐照后HDFs的迁移能力,还可显著抑制UVB照射诱导的MMP-1、MMP-2、MMP-3和MMP-9的过表达,增强Ⅰ型胶原、Ⅱ型胶原、Ⅲ型胶原和Ⅴ型胶原及弹性蛋白的表达。
在其预处理的HDFs中,UVB照射后组织金属蛋白酶抑制剂(TIMP)-1和转化生长因子(TGF)-beta1的表达显著增加,而这两种物质是参与MMP抑制和细胞外基质合成的重要因子。以上两项实验体现了干细胞外泌体改善光老化的积极作用。
▲HASC(人脂肪源性干细胞)分泌EV(外泌体)的特性(a)治疗UVB引起的皮肤老化(b)
此外,在人类脂肪组织来源的间充质干细胞外泌体(ASC-EXOSOMES)与特应性皮炎(AD)的研究中,外泌体还被发现可以通过皮下注射的形式刺激神经酰胺的合成。神经酰胺是增加皮肤角质层水合度,维持皮肤屏障、抗衰老及美白等方面的重要物质,也是如今抗衰老的热门成分。
皮肤组织存在少量的成体干细胞—具有多向分化潜能,是维持皮肤年轻态的储备力量,其衰竭是皮肤衰老的重要原因之一。
因此,来自人类干细胞的外泌体可以缓解干细胞在培养中的老化。另一项研究也发现了胚胎干细胞EVs在体外能显著恢复衰老的MSCs活力。这些实验结果可以从一定程度上预示干细胞外泌体对衰老皮肤成体干细胞的积极作用。
▲人类干细胞衍生的细胞外囊泡 (EV) 可促进衰老间充质干细胞 (MSC) 的生长
02
外泌体对于年轻化的作用
外泌体年轻化作用的转化应用目前处于实验室研究阶段,其巨大的应用潜力值得关注:外泌体作为细胞间的通讯物质,一般能取得比药物更好的效果;与细胞本身应用相比,效果基本相同,且应用具有更大的优势:
★避免了非自体细胞应用的免疫排斥问题;
★更易保存,不存在长时间保存后的毒性,且不丧失活性;
★在受控的实验室条件下,通过定制的细胞系进行经济的批量生产。
一项研究比较了分别来自三维球体(3D-HDF-XOs)和单层培养的HDFs外泌体:3D-HDF-XOs显著表达了更高水平的TIMP-1,使MMP-1表达下降明显,并使I型前胶原蛋白表达增加。
此外,其真皮胶原沉积水平显示高于骨髓间充质干细胞源性外泌体。这些结果提示3D-HDF-XOs具有良好的预防和治疗皮肤衰老的潜力。
▲临床方法学是影响外泌体应用效果的重要因素
外泌体在皮肤抗衰老领域的研究已经取得了一些令人鼓舞的进展。临床实验表明,外泌体治疗可以改善皮肤质量,减少皱纹和色素沉着,增加皮肤的紧致度和光泽度。然而,还需要进一步的研究来深入了解外泌体的机制和作用方式,并探索其在临床应用中的最佳使用方法。将来,外泌体可能成为一种创新的皮肤抗衰老治疗策略,为人们提供更加年轻和健康的皮肤。
03
结论
随着科学研究的深入进行,外泌体为改善皮肤质量和延缓衰老带来新方法,未来在预防皮肤疾病及抗老应用方面我们期待有更好的临床案例。
山东德升生物工程有限公司
山东德升生物工程有限公司是一家集细胞采集、制备、存储、检测及细胞技术研发为一体的高新技术企业。拥有20多年细胞技术行业临床实践经验,并与山东大学、山东省医学院、山东药科院等以及齐鲁医院、省立医院等三甲医院建立产、学、研合作关系,主要提供干细胞、免疫细胞技术开发和应用、基因检测、外泌体、面部细胞再生因子等保健医疗服务。
电话:400-805-0288
地址:山东省济南市高新区港兴三路济南药谷1号楼2222
免责声明:本文来源于细胞王国,本公众号所载文章归原作者所有,本文仅供参考并不构成任何应用建议,如文章内容涉及版权或其他问题,请及时跟本公众号联系,我们将在第一时间处理。我们多次学习最新广告法,守法是我们的责任义务,医学科学普及知识,我们尊重原创,也注重分享,部分图文素材来源于网络,如有违规或侵权,请及时联系我们会立即做出删除。

