
上海建科造价斩获上海市首届BIM技术应用创新大赛两项大奖
2019年5月9日,2019上海BIM技术应用与发展论坛在上海举行,上海建科造价咨询有限公司(以下简称上海建科造价)凭借“以BIM5D数据管理为中心的全过程项目管控”和“上海建科造价BIM5D科研咨询团队”分别获得由上海建筑信息模型技术应用推广中心举办的上海市首届BIM技术应用创新大赛最佳商业价值奖、优秀团队奖,标志着上海建科造价在BIM技术领域取得的成果、项目研发与实施团队取得的成绩又一次获得行业认可。上海市住房和城乡建设管理委员会与上海建筑信息模型技术应用推广中心领导、行业专家及获奖单位等共同见证了这一荣耀时刻。
最佳商业价值奖
优秀团队奖
上海建科造价始终坚持以科技创新为核心的发展战略,依托以高学历青年团队为排头兵、以行业资深专家为后盾的核心研发团队,不断践行工程应用和技术研发相结合的发展路线。十年间,已搭建“全过程造价管理“、“技术经济分析”与“BIM5D成本管控”三大完整技术体系,逐步形成具有自主知识产权的BIM算量工具、BIM造价管理平台、BIM5D全过程项目管控平台等研发产品。我们以造价咨询行业首家上海市高新技术企业的身份跨入建筑业数字时代,将创新成果高标准高质量地应用到各类咨询服务中,极大提高服务价值。
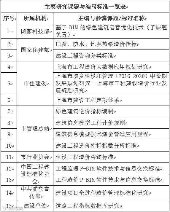
十年间,上海建科造价凭借对行业政策、发展方向的深刻理解与前沿技术的精确把控,肩负重任,长期承担国家、行业、地区管理部门与协会的课题研究和标准编写工作;同时在上级公司上海建科集团、上海建科咨询的支持下在造价大数据、数字建造、绿色建筑等领域大力投入研发资源,硕果累累,捷报连连。




未来,上海建科造价将继续把握行业领先优势,牢记使命开拓进取,加强探索BIM、大数据、人工智能等技术与造价管理相结合的集成应用技术,助力城市精细化管理与智慧城市建设,以创新步伐向数字化、网络化、智能化的发展道路迈进。
如要投稿:请发送稿件至xzzx@jkec.com.cn
长按识别二维码
关注更多精彩内容!

