
谈起税务稽查,企业老板和财务人员都非常的关注,不论曾经是否被稽查过,都希望多了解一些稽查与风险防范的内容。大家都知道虚开是红线,不能碰;2022年稽查重点是骗取增值税留抵退税;企业通过个人银行卡转账风险高,容易被查到……
今年除此外,还重点稽查什么?与往年对比,有其他新增的稽查要点吗?
在此,小编通过国家税务总局发布的稽查、监管等相关的文件,以及各地方税务局公布的稽查案例,分析今年的稽查重点、要点,希望可以帮助到亿企赢用户朋友,更好地了解税务局的稽查新动向,提前防范与应对,降低企业税务风险。
首先,根据2021年中办、国办发布的《进一步深化税收征管改革的意见》,加大对逃避税问题多发的行业、地区和人群、对隐瞒收入、虚列成本、转移利润以及利用“税收洼地”、“阴阳合同”和关联交易等逃避税行为的检查力度。该意见,非常重要,规定了2021年-2025年的税收征管改革的重点监管方向,值得每一位财务朋友认真研读几遍。
在此基础上,税务总局贯彻《进一步深化税收征管改革的意见》精神,要求:以税收风险为导向,精准实施税务监管,明确了税务稽查方向,接下来要严厉打击的是重点行业、领域与违法行为。同时,2022年初,国家税务总局在便民办税春风行动2.0中,提出今年的监管重点是专项治理,将严厉打击相关违法行为。
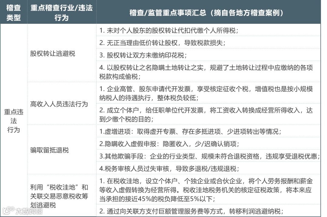
综合以上,小编梳理出2023年的稽查重点行业与事项。
重点行业

重点违法行为

其他新增稽查重点




