更多精彩,请点击上方蓝字关注我们!
中国重卡离全球第一,还有多远?2020年,中国重汽代表中国重卡行业,用顽强拼搏的实干给了这个问题以有力的回答。
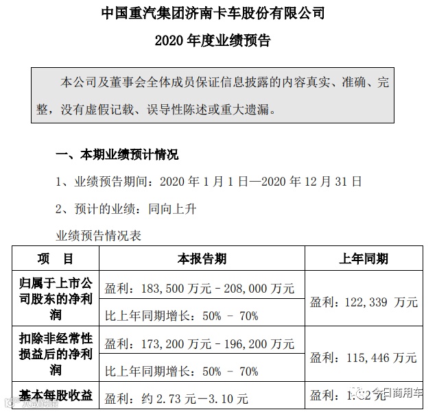
2020年中国重汽集团商用车产销突破50万辆,同比增长68.8%,其中,重卡突破30万辆,同比增长67.4%。不仅是销量的领先,盈利能力也大幅提升。根据中国重汽(000951)2020年度业绩预告显示,公司预计2020年实现归属于上市公司股东的净利润18.35-20.8亿,同比增长50%-70%;扣除非经常性损益后的净利润预计达到17.32亿元至19.62亿元,同比增长50%-70%。
在2020年之前,中国重汽的销售净利率多年维持在2%的水平。是什么催动中国重汽,让它焕发出日益强大的创造力和旺盛的生命力,表现出中国重卡制造商的胆识与魄力?
补短板 抢市场
商场如兵战,充满了谋略和智慧的较量。2020年,在审时度势的战略布局与果敢决绝的战术实施下,中国重汽实现多驾马车并驾齐驱——2020年3月份以后,中国重汽产品在牵引车市场发力,市占率提高8.2%;载货车短板快速突破,同比增长145%,提高2.2%;搅拌车成功转型,市占率达到42%,较同期提升3.4%;自卸车、专用车市场市占率均实现了同比提升,完成了由营销驱动向产品驱动转型。
知不足然后能自反也。中国重汽更通过与潍柴强强联手,在460马力以下的重卡和中轻卡产品配套潍柴发动机,实现了促增量、补短板的目标,两家行业龙头企业通过合作提升资源配置效率,协同效应凸显。仅仅在轻卡领域,中国重汽轻卡2020年全年销量达到20万辆,跃居行业第二,同比增长85%,比行业18.8%的平均增速高出66%,未来实现行业第一指日可待。
中国重汽不仅在销量上全面开花,更注重发展的质量。一方面,经过数年积累与发展,以中国重汽汕德卡为代表的进口替代重卡迅速崛起,2020年全年产销突破7万辆,同比增长7倍以上,真正确立了中国“高端品牌”重卡的行业地位。目前,汕德卡对比进口重卡,具备明显的成本和先发优势;相较其它品牌国产重卡,更可靠、更高效。
另一方面,中国重汽实施战略性合网强渠,进一步激发了营销网络活力,单店销量平均提升150%以上,渠道抗风险能力及盈利能力大幅提高;并在全球疫情影响等诸多不利条件下,依然保持超过3万台等海外销售业绩,且占有率持续提升,稳居国内重卡行业出口龙头地位。通过在短板领域、高端品牌、海外市场的前瞻布局,中国重汽已为未来其在全球市场的全面崛起打下了坚实基础。
聚主业 强研发
在旺销的背后,是中国重汽做强主业、精进研发的持续支撑。2018年,谭旭光入主中国重汽以来,强主业、剥副业,先后完成了以房地产、物业、医院、幼儿园为代表的十几家非主营业务的有序退出,成功剥离了与商用车产业相关度不高的经营业务,构建了聚焦主业的内在驱动力,推动全系列商用车品牌发展势能走强。
驱动企业和品牌恒久发展的始终是技术创新带来的产品反哺,而只有雄厚的研发投入才能支撑产品力的大幅提升。数据显示,2020年,中国重汽累计投入研发经费超过30亿元,2021年将达到50亿元,并明确未来5年仍将不断增加。

2020年中国重汽推出的全新一代黄河重卡,在节能降耗上实现了新突破。其创造性采用“子弹头”式设计,通过匹配低风阻挂车,风阻系数降至0.4以下,比行业主流产品降低30%,按照每年30万公里的行驶里程来计算,可节约5万—6万元的燃油支出。此外,黄河重卡智能化整车能量管理平台,集成了智能电控附件、全动力链高效减摩、E-AMT无忧换挡、制动能量管理、预测性换挡与巡航控制、主动进气格栅等先进技术,进一步降低了燃油消耗。
在全球瞩目的无人驾驶重卡领域,中国重汽同样展示出了先驱的引领实力。通过运用大量人工智能、车联网、云计算、新能源和新材料等世界前沿创新技术,中国重汽运营在天津港口的25台无人驾驶电动集装箱卡车,不仅为世界港口智慧化升级树立了“中国样板”,也代表着中国重汽顺应智能化、网联化发展趋势,在新能源电动重卡领域的重要突破。
中国重汽从高端出发迈向新高端的实践,是聚主业、强研发的必然,也是其市场规模维持高位运行的底气所在。参考中国重汽2020年12月业绩表现,在黄河、汕德卡、豪沃TH7等升级换代产品相继入市之后,如果2021年延续此上扬势头,中国重汽有望以40万台的销量挑战新的高度。

做一个有深度、有态度的公众号
网址:http://www.tcv360.com
长按关注:今日商用车


快手:星宇卡车帝
抖音:星宇卡车帝