今日中央气象台发布
台风橙色预警
↓ ↓ ↓
第14号台风“灿都”(强台风级)13日5时中心位于我市象山县东南方向约185公里洋面上。将于今天中午前后在宁波到舟山一带沿海登陆或穿过舟山群岛,然后缓慢北上或在浙北北部到苏南回旋少动,16日开始转向东北方向移动。
预计今天上午到明天上午宁波沿海将出现100~180厘米的风暴增水,今天下午镇海沿海和甬江口岸段将达到红色预警级别,北仑北岸将达到橙色预警级别,北仑南岸、鄞州、奉化、象山港象山岸段、象山港宁海岸段和象山县东岸将达到黄色预警级别,宁海三门湾岸段将达到蓝色预警级别。
享道出行司机师傅们
请提前做好防范
务必注意出行安全!
易积水路段提醒
交警部门经过排摸,列出以下可能出现积水的路段,供司机师傅们参考。
海曙区:灵桥路东恩中学桥洞、南苑街粮丰街口附近、翠柏路后河巷附近、西湾路(新芝路-文化路)、环城西路西门加油站附近、柳汀街青少年宫、环城西路达敏学校、长春路马衙街、环通岗、新典路粮丰街口附近、新芝岗东口、中山西路铁路立交桥下、新芝路(通途路以北)、苗圃路(咏归路-马园路)、机场路(新星路以北)、三板桥(长春路以东)、高桥周家浦村高速桥洞下。
江北区:通途路清河路口、清河路清湖路口北段、范江岸翠柏路口、环城北路大闸岗、江安路大庆南路口、中官路329国道口、清河路锦绣江花门口、大庆北路东鹰花园门口、江北区政府门口、路林市场门口、工程学院门口、万达公寓门口、天水家园门口、海外滩门口、范江岸路、翠柏路、湖西路、正大路、湖东路、宁镇公路、中通物流到宁大西校区段、洪塘工业区全境、环城北路双东坊铁路桥洞、康庄南路公铁立交桥洞、洪塘中路桥洞、洪塘西路桥洞。
鄞州区:麦德龙高速立交桥下、宋诏桥凤凰新村立交桥下、环城南路芝兰桥立交桥下、鄞县大道沧海路路口东侧立交桥下、福庆路环城南路立交桥下、兴宁路226弄内铁路涵洞、百宁街铁路桥涵洞、沧海路星河辰光铁路桥涵洞、琴桥桥洞下、黄鹂小区周边道路、江东北路甬江大桥桥洞下。
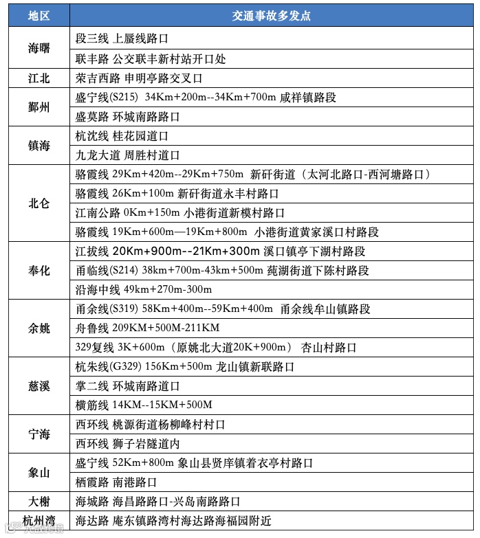
事故多发点段提醒
我市公安交警部门根据相关数据分析,有以下26处交通事故多发点段,请市民行经这些路段时小心谨慎驾驶。
台风天行车小帖士
出门先检查
·检查雨刮器、制动器的状况
·雨天保持较高的胎压有利于车辆在雨中平稳刹车
尽量选择大路以及环线公路的主路
以及环线公路的主路
这些路段排水能力比较好
·遇到路面或立交桥下积水过深时,尽量绕行,避免强行通过
必要时打开防雾灯
警醒其他车辆注意到你
·示宽灯和前雾灯往往不够用
·红色后雾灯的穿透力比较强,如遇大暴雨时,应及时开启双跳灯
行车时降低车速
路面积水不超过半个车轮时
若前挡风玻璃有霜气
·将冷气吹向前挡风玻璃
若发现车轮打滑或下陷
·不要猛踩油门
·应在发动机不熄火的情况下,在他人协助下驶出水区
如果车辆在涉水行驶过程中熄火
·千万不要在车上等候
·应在水位还未完全涨上来前快速撤离
·下车到高处等待求援
高速上车辆如果遭到强横风的袭击
·要注意握紧方向盘
·发现车辆偏移时,应微量转,动方向盘,矫正行驶方向
·集装箱车、面包车、厢式货车,应当避开台风期间上高速公路行车
雨天出行,安全第一。
降低车速,保持车距!

