搜索
首页
大数快讯
大数活动
服务超市
文章专题
出海平台
流量密码
出海蓝图
产业赛道
物流仓储
跨境支付
选品策略
实操手册
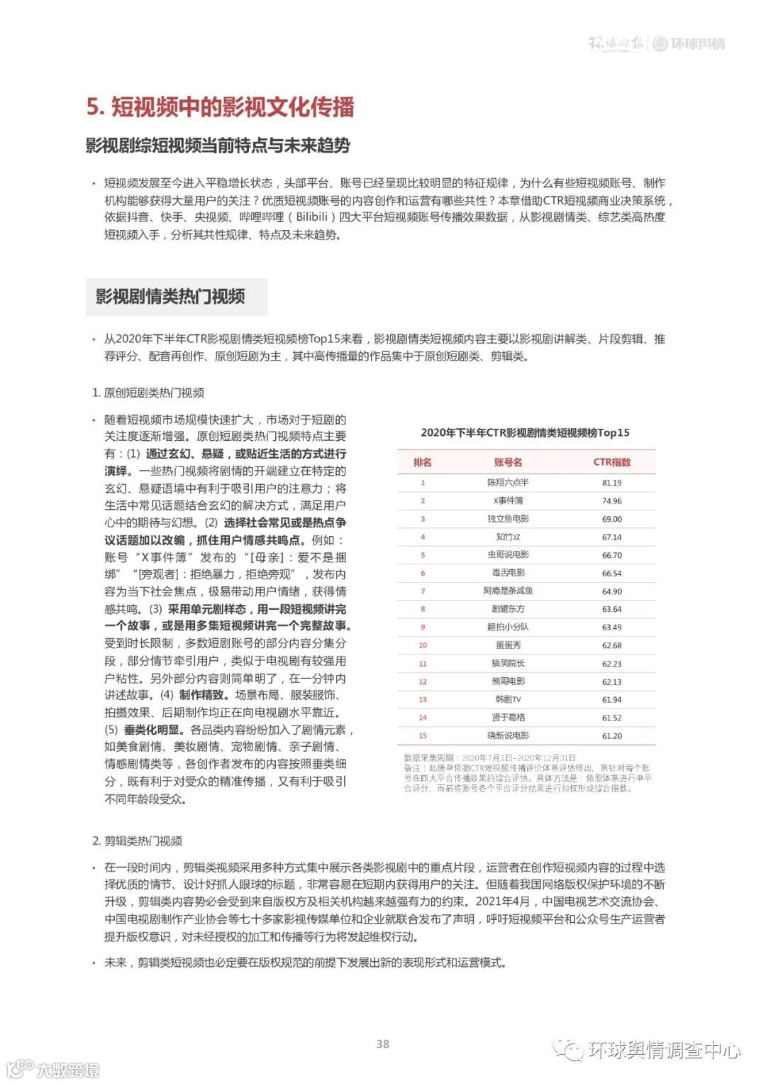
报告
跨企查
百科
导航
知识体系
工具箱
更多
找货源
跨境招聘
DeepSeek
首页
>
环球舆情 · 2020年影视文化传播评估报告
>
环球舆情 · 2020年影视文化传播评估报告
环球四维咨询
2021-05-15
2
导读:环球舆情调查中心出品
环球舆情调查中心出品
【声明】内容源于网络
0
0
环球四维咨询
由环球时报社子公司环球四维咨询(北京)有限公司运营,专注全球前沿领域动态追踪与战略研判。深度解析政策趋势、洞察国际竞合风险、淬炼产业实践经验,助您看清前沿风向,融入产业浪潮。
内容
518
粉丝
0
关注
在线咨询
环球四维咨询
由环球时报社子公司环球四维咨询(北京)有限公司运营,专注全球前沿领域动态追踪与战略研判。深度解析政策趋势、洞察国际竞合风险、淬炼产业实践经验,助您看清前沿风向,融入产业浪潮。
总阅读
448
粉丝
0
内容
518