江南喜报
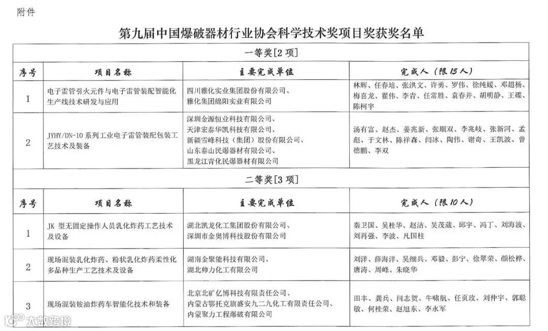
近日,江南化工湖北帅力申报的“现场混装乳化炸药、粉状乳化炸药柔性化多品种生产工艺技术及设备”项目荣获第九届中国爆破器材行业协会科学技术奖二等奖。
该项目基于现有生产技术基础,研制了一种现场混装乳化炸药、粉状乳化炸药柔性化多品种生产工艺技术及设备,能够满足高熔点油相熔液、高析晶点水相溶液安全以及环保远距离管道输送系统需求。开发的新型油水相配制、储存设备的加热及排空技术,使设备得到充分利用。该科研项目综合性能达到国际先进水平。
此次荣誉的获得,充分体现了公司多年来在民爆科技创新领域深度耕耘的成果,彰显了公司在粉状乳化炸药生产研发领域取得的卓越成就。湖北帅力将以此为契机,不断完善科技创新体系建设,积极探索新技术、新工艺的应用,在科技创新和成果转化方面取得更大突破。
来源:湖北帅力 田荣华
编辑:杨凯桢
审核:钱 钫
监制:田 波

