
前言 /
莫纳什生物医学发现研究所 (BDI) 的研究人员发现,接受间充质干细胞 (MSC) 治疗的患者,获得治疗益处的原因不是因为注射的细胞保持活力,而是因为细胞死亡。
细胞王国·主编/ 摩西
细胞治疗行业第三视角
读万卷书 行万里路
与万人谈 干一件事
细胞凋亡发挥疗效
近年来,再生医学领域中的大量研发人员,都在关注干细胞技术和开发相关治疗产品。间充质干细胞(MSCs)是用于治疗这些疾病的有效候选之一,目前已显示出巨大的希望和临床前景。
以往共识是,MSCs在临床应用中发挥作用是基于它们能在机体内,持续存活并分泌的各种细胞因子、趋化因子和亚细胞颗粒。然而,在一些通过静脉输注后追踪MSCs的研究报告中,发现给药24小时后在肺和肝脏中仅检测到死亡的MSCs。 有趣的是,在移植物抗宿主病(GVHD)的研究中,证明只有免疫细胞能够诱导MSC细胞凋亡的患者,才能对MSC的治疗有反应,这表明或许MSC的细胞凋亡可能是其发挥作用的主要因素。
无独有偶,11月11日,莫纳什生物医学发现研究所 (BDI) 的研究人员在发表于《自然通讯》杂志的一篇名为“Mesenchymal stromal cell apoptosis is required for their therapeutic function”报道中声称,患者接受间充质干细胞 (MSC) 治疗获益并不是因为注射的细胞持续在体内保持活力,而是因为细胞死亡。

莫纳什大学的研究揭示了MSC如何在细胞治疗中使患者受益的新观点
—
来源:论文截屏
BDI的研究结果表明,MSCs的治疗效果是由于接受者的免疫细胞对MSCs做出反应,在注射后会发生一种特定类型的细胞死亡现象,称为细胞凋亡,从而带来抗炎作用。细胞凋亡不仅仅是细胞死亡。这是一个程序性的过程,可确保垂死的细胞不会激活不必要的炎症,且能发挥抗炎作用。
研究证实,凋亡细胞可以释放免疫抑制因子和细胞外囊泡(包括凋亡小体),从而改变免疫功能的各个方面。它们还可以在吞噬后间接调节免疫细胞的功能,从而诱导免疫调节巨噬细胞、耐受性DC以及调节性T和B细胞,导致免疫抑制细胞因子的产生,例如TGF-β和IL-10。这些因子可能被用作细胞疗法的替代品。
MSC在肺中加速凋亡
已显示凋亡的淋巴细胞会抑制细胞介导的和体液免疫反应,同样在动物模型中,间充质干细胞凋亡可诱导肺损伤和炎症的免疫抑制作用。大部分MSC通过静脉输注后在肺部滞留,所以有理由相信,通过静脉给药途径输注的MSC对肺部疾病有益。之前BDI的研究已经证明,尽管人类MSC在肺中不能持续存活,但它们仍能抑制过敏性哮喘的发生。

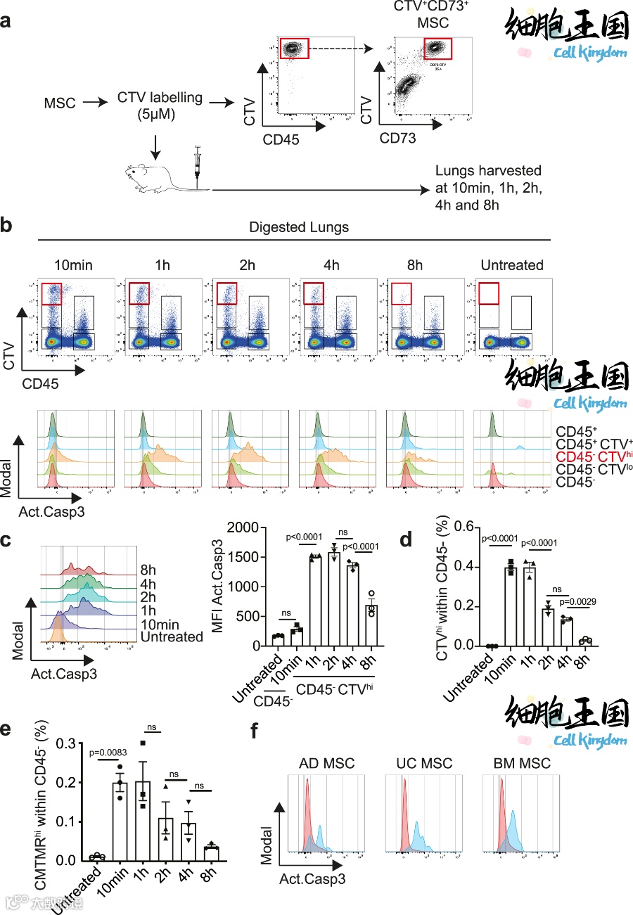
图1:静脉注射给药后不久,MSCs在肺中发生细胞凋亡。在注射后的不同时间点,通过流式细胞术消化和分析受体小鼠的肺,以追踪MSC,在8小时后仅检测到非常少的数量(图 1d)
—
来源:Mesenchymal stromal cell apoptosis is required for their therapeutic function
MSC凋亡后仍保留免疫抑制能力
为了研究是否需要有活性的 MSCs 持续存在于肺部,才能发挥免疫调节作用,BDI的研究人员对比了有活性的MSCs与凋亡MSCs抑制OVA诱导的哮喘的能力。研究者向OVA致敏小鼠注射已用0.5μM星形孢菌素(STS-MSC)预处理6小时以诱导细胞凋亡的MSC(图2a)。在此剂量的星形孢菌素下,MSCs在注射时大部分是有活力的,但在不含星形孢菌素的培养基中再培养12小时后变为 AnnexinV + PI +。在用OVA进行气道攻击后,STS-MSC的施用抑制了BALF中嗜酸性粒细胞的流入以及OVA特异性IL-5和IL-13的产生,其程度与未处理的MSC相似(图2b),表明MSCs在肺中的抑制作用不需要MSCs 持续保持活性。

图2:凋亡的MSC在体内仍保留其免疫抑制能力
—
来源:Mesenchymal stromal cell apoptosis is required for their therapeutic function
对凋亡具有抗性的MSC
免疫抑制能力减弱
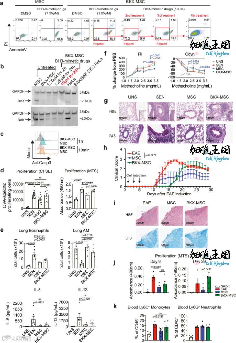
Tracy Heng副教授领导的研究发现,如果控制MSCs的细胞启动凋亡程序,那么这些细胞在减轻肺部炎症和多发性硬化症模型的实验中,几乎变得无效。为了测试抗凋亡的MSC在体内是否保留免疫抑制能力,OVA 致敏的小鼠在用OVA 进行气道损伤之前接受静脉注射 BKX-MSC (对细胞凋亡程序具有抗性的MSC。保留了MSC的典型特征,包括表面表型、体外分化为间充质谱系的能力、形成成纤维细胞CFU的能力和体外抑制T细胞增殖的能力。)
果不其然,先前在MSC治疗的小鼠中报道的肺嗜酸性粒细胞减少和AMs增加,在 BKX-MSC治疗的小鼠中不太明显但仍然显着(图3e)。BKX-MSC的有效性降低在组织学上也很明显,因为肺组织切片显示MSC 治疗小鼠气道中的炎症细胞和分泌粘液的杯状细胞减少,但在BKX-MSC治疗的小鼠中减少程度较小。(图3g )。总之,这些发现表明,MSCs 的细胞凋亡是起到免疫抑制和治疗效果的必要因素。

图3:BKX-MSC 在体内显示出降低的免疫抑制能力。
—
来源:Mesenchymal stromal cell apoptosis is required for their therapeutic function
将细胞活力作为疗效的评价标准不准确
参与该项研究的Heng副教授说,迄今为止,一个悬而未决的问题是,其他细胞类型是否可以通过凋亡产生类似的效果。此外,正如我们研究所证明的那样,虽然由有活力的MSCs 分泌到培养基中的可溶性因子(例如细胞外囊泡)提供了一种有吸引力的无细胞治疗替代方案,但当有活力的MSCs作为细胞产品被输注时,它们可能不是发挥效力的直接衡量标准。另一方面,最近已证明凋亡的MSC衍生的细胞外囊泡具有治疗潜力。我们的数据提供了对MSC治疗机制的进一步理解,并揭示了新治疗干预的机会。
通过更好地了解免疫细胞如何对凋亡状态的MSCs 做出反应,我们或能够开发出新的治疗策略,直接针对有反应的免疫细胞群来产生抗炎作用。
应用MSCs的细胞疗法已在多种疾病中显示出极好的前景,从炎症到自身免疫和器官移植。MSCs 分泌许多有助于其治疗效果的可溶性因子。但是这种作用方式与注射的 MSC不会在体内持续存在的发现不符。“了解MSC疗法的作用机制对于设计改善疾病结果的治疗方案很重要,”Heng 副教授说。
声明:本文涉及内容仅用于探究生物医药前沿进展,不构成任何医疗指导,如有需求请前往正规医院就诊。

