doi: 10.1177/20417314231197604
紫外线照射引发的皮肤光老化,是导致皮肤皱纹、粗糙、色素沉着的主要诱因,传统治疗难以从分子层面逆转损伤。在再生医学领域,间充质干细胞(MSCs)及其分泌的细胞外囊泡(EVs)一直是研究热点。这些微小的囊泡承载着干细胞的核心信号分子,在组织修复、抗衰等领域展现出巨大潜力。然而,传统的血清饥饿培养法(Serum starvation culture,SC)在收集 EVs 时,往往会导致干细胞凋亡、自噬异常,不仅降低 EVs 产量,还会影响其治疗效果。
对此,中科睿极首席科学家张智勇教授团队在国际期刊《Journal of Tissue Engineering》发表重要成果(论文标题:Continuous nutrient supply culture strategy controls multivesicular endosomes pathway and anti-photo-aging miRNA cargo loading of extracellular vesicles)。团队创新性提出持续营养供应培养(continuous nutrient supply culture,CC)策略,通过优化 MSC 培养微环境,让外泌体的产量、质量与抗光老化活性实现三重提升,为 MSC-EVs 无细胞疗法的临床转化提供了全新技术路径。
核心突破:持续营养供应让外泌体 “效能翻倍”
为破解传统血清饥饿培养法这一难题,研究团队通过构建了 “持续营养供应培养(CC)” 与 “血清饥饿培养(SC)” 两大体系,从细胞状态、外泌体产量、功能活性等多维度展开系统对比,验证新型培养策略的优越性。
实验设计
一、持续营养供应培养(CC)体系构建
培养基选择:采用 UltraMedia® 无血清培养基(REGEN-αGEEK, China),添加 1% 青霉素/链霉素(P/S)。
营养供应:持续补充生长因子、白蛋白等必需营养,培养基成分与浓度明确,避免动物源外泌体干扰。
培养流程:将脐带组织块接种于上述培养基,在 37℃、5% CO₂培养箱中培养;当原代细胞生长至 80% 汇合度时移除组织块,后续传代仍使用相同无血清 + 持续营养供应体系;细胞达 80% 融合时直接收集上清液,细胞可继续传代复用。
二、血清饥饿培养(SC)体系构建
常规培养阶段:采用 DMEM/F12培养基,添加10%胎牛血清(FBS)和1% P/S,同样接种脐带组织块进行原代培养和传代。
饥饿处理流程:当细胞生长至 80% 融合度时,用 pH=7.4 的 PBS 清洗细胞 3 次,更换为无血清 DMEM/F12 培养基,饥饿培养 24 小时后收集上清液。
研究成果1
Figure 1
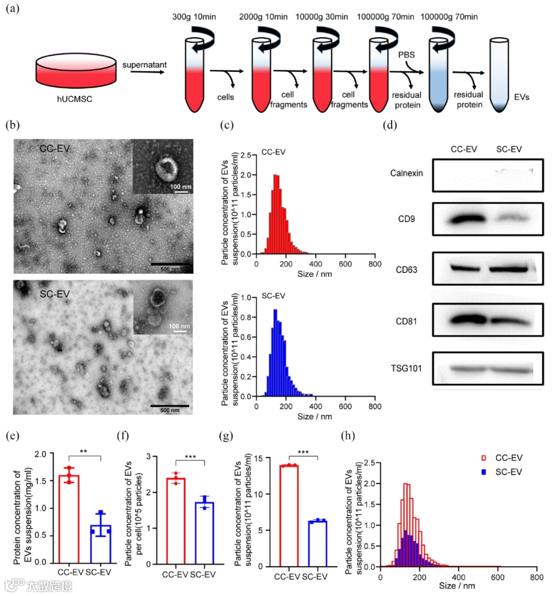
首先,通过超速离心法成功分离出 CC-EVs 与 SC-EVs,进行系列表征实验。实验结果表明,两者均具有圆形双层膜结构、30–150 nm典型粒径, 均表达 CD9、CD63、CD81、TSG101 等经典外泌体阳性标志物,且无杂质蛋白钙联蛋白(Calnexin)表达,证明分离得到的为高纯度外泌体(Figure 1a-d)。其中两者的关键差异在于产量,相同体积细胞上清液经相同方法分离后,CC-EVs 的蛋白浓度显著高于 SC-EVs,反映其分泌量更丰富(Figure 1e)。每株 CC-MSC 可分泌约 2.4×10⁵个外泌体,是 SC-MSC 分泌量的 1.4 倍(Figure 1f)。CC-EVs 的颗粒浓度达1.4×10¹² particles/mL,远高于SC-EVs的6.4×10¹¹ particles/mL,且在30–150 nm 的核心粒径范围内,CC-EVs 的颗粒数量优势更为明显(Figure 1g-h)。综上证实:持续营养供应培养(CC)策略在不改变外泌体基本特性的前提下,能显著提升 MSC 外泌体的产量与浓度,为其后续功能优势奠定了基础。
研究成果2
Figure 2
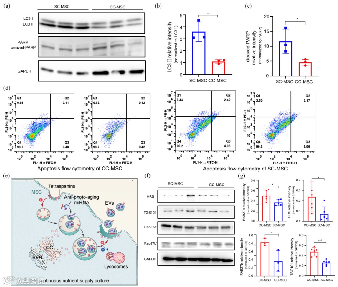
为了研究CC策略促进EV形成的机制,首先考察了不同MSCs培养方法对细胞状态的影响。与血清饥饿培养(SC)相比,持续营养供应培养(CC)能显著抑制 MSC 的自噬(自噬标志物 LC3 II 表达降低)和凋亡(总凋亡率仅 0.115%,较 SC 组下降 2.85%),维持细胞稳态(Figure 2a-d)。同时CC 策略可上调内体分选复合物(ESCRT)核心蛋白(HRS、TSG101)及膜转运蛋白 Rab27a/b 的表达,通过调控多泡体通路,为外泌体前体形成与释放提供关键分子基础。
研究成果3
Figure 3
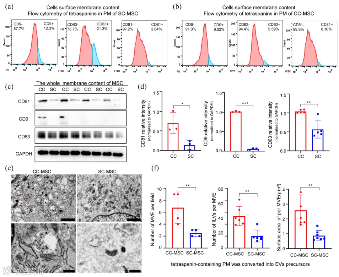
与 SC 组相比,CC-MSC 细胞膜表面的四跨膜蛋白(CD9、CD63、CD81)含量更低,但细胞整体的四跨膜蛋白总含量更高,表明 CC 策略促进含这类蛋白的细胞膜内吞(Figure 3a-d);透射电镜观察显示,CC-MSC 内的外泌体前体(多泡体,MVE)数量更丰富、形态更成熟,且每个多泡体内的腔内囊泡(ILV)更多,证实 CC 策略通过加速膜内吞促进外泌体前体形成(Figure 3e-f)。综上表明,CC策略通过促进含四跨膜蛋白的细胞膜内吞,加速多泡体(外泌体前体)的形成,为后续外泌体的高效释放奠定结构基础。
研究成果4
Figure 4
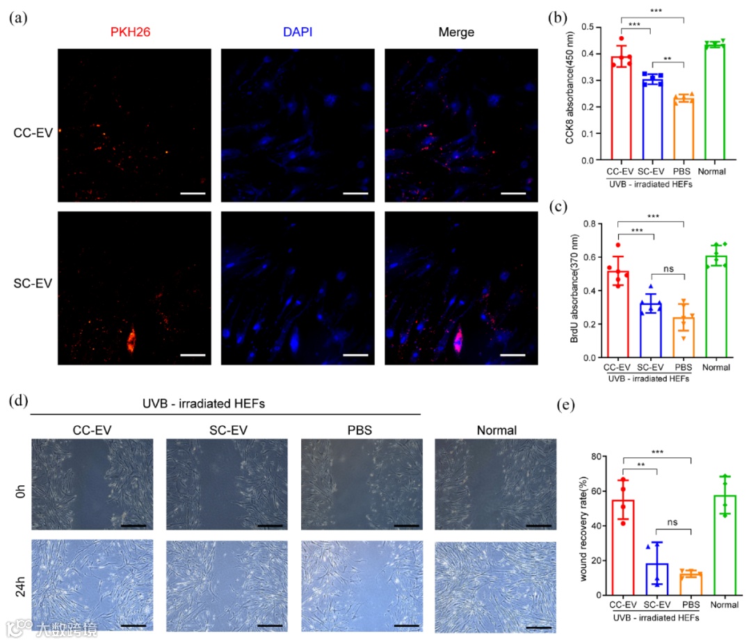
PKH26 荧光标记实验显示,CC-EVs 与 SC-EVs 均可被人表皮成纤维细胞(HEFs)成功摄取,荧光颗粒聚集于细胞质中,为后续功能发挥奠定基础(Figure 4a)。CCK-8 检测与 BrdU ELISA 验证表明,两种外泌体均能改善 UVB 损伤 HEFs 的增殖活性,但 CC-EVs 效果更显著(Figure 4b-c)。细胞划痕实验显示,光老化 HEFs 伤口愈合缓慢,而 CC-EVs 处理组的划痕愈合率明显高于 SC-EVs 组,证实 CC-EVs 更能加速损伤细胞的迁移修复(Figure 4d-e)。
研究成果5
Figure 5
β-半乳糖苷酶(细胞衰老关键标志物)染色显示,UVB 诱导的光老化HEFs经 EVs处理后,衰老阳性细胞率显著降低,且 CC-EVs 的抑制效果优于 SC-EVs(Figure 5a-b)。CC-EVs 可显著下调光老化 HEFs 中基质金属蛋白酶 1(MMP-1)的表达(减少胶原降解),同时上调 Ⅰ 型胶原蛋白合成,逆转 UVB 导致的胶原代谢紊乱(Figure 5c-d)。UVB 照射会升高光老化细胞中p53蛋白(DNA 损伤相关蛋白)的表达,而 CC-EVs处理能有效降低 p53 水平(Figure 5e-f)。综上表明,与 SC-EVs 相比,CC-EVs 能更显著地抑制 UVB 诱导的光老化 HEFs 衰老、调控胶原代谢平衡并修复 DNA 损伤,展现出更优的体外抗光老化修复活性。
研究成果6
Figure 6
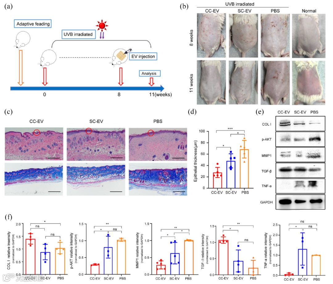
UVB 诱导的光老化小鼠经3周治疗后,CC-EVs 组小鼠背部皮肤粗糙度显著降低,晒伤导致的瘢痕与溃疡完全消失,皮肤状态接近正常;SC-EVs 组也有改善,但效果弱于 CC-EVs 组(Figure 6a-b)。HE及Masson染色显示,CC-EVs 组小鼠表皮厚度显著变薄,皮下胶原纤维再生并有序排列,皮肤附属器恢复均匀分布,逆转 UVB 导致的胶原紊乱(Figure 6c-d)。其中分子调控机制可能为通过调控 NF-κB通路抑制慢性炎症并促进胶原再生,展现出更优的体内抗光老化修复效能(Figure 6e-f)。
研究成果7
Figure 7
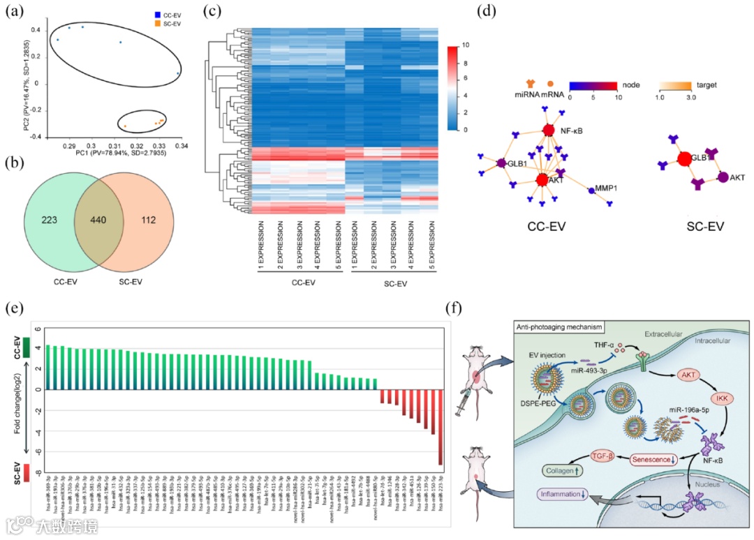
miRNA组学分析显示:CC-EVs 与 SC-EVs 的 miRNA 表达谱可被清晰区分,两组外泌体携带的miRNA 组成存在本质差异(Figure 7a)。Venn图显示,CC-EVs 含663种 miRNA,SC-EVs 含 552 种,共有的 miRNA 为 440 种,CC-EVs 独有的 miRNA 达 223 种(较 SC-EVs 多 112 种)(Figure 7b)。其中,两组外泌体存在125 种显著差异表达的 miRNA,CC-EVs中46 种上调(占 83.6%), 9 种下调(占 17.4%),差异倍数达2倍以上(Figure 7c)。构建的miRNA-NF-κB 信号通路相互作用网络显示,CC-EVs 中富集多种抗衰miRNA(如 miR-493-3p、miR-196a-5p)可靶向 TNF-α 等基因,抑制 NF-κB 通路激活,进而下调 MMPs、β-半乳糖苷酶等衰老相关分子,减轻慢性炎症与氧化应激,这也是其治疗效能优于SC-EVs 的核心分子机制(Figure 7d-f)。
结论
该研究创新性提出的持续营养供应培养策略,不仅解决了传统血清饥饿培养的诸多弊端,更通过调控MSC细胞状态与外泌体装载cargo,实现了外泌体产量与功能的双重优化。尤为重要的是,CC-EVs 通过富集抗衰 miRNA 靶向抑制 NF-κB 通路,为皮肤光老化治疗提供了精准高效的分子机制。
临床意义:从实验室到产业化的跨越
本研究不仅为MSC-EVs的质量控制提供了新思路,更为其工业化生产指明方向:
成本效益:CC策略缩短培养周期,提高细胞利用率,降低生产成本。
质量可控:化学成分明确的培养基(购自中科睿极UltraMedia®无血清培养基系列,REGEN-αGEEK)避免动物源性EVs污染,符合GMP标准。
疗效优化:维持细胞生理状态确保EVs组成稳定,提升治疗可预测性
未来,结合三维培养、切向流过滤技术以及CC策略,有望实现MSC-EVs的规模化、标准化生产,推动其在皮肤抗衰、慢性炎症性疾病等领域的临床转化。
DASEA 生物智造平台
滑动查看更多

