搜索
首页
大数快讯
大数活动
服务超市
文章专题
出海平台
流量密码
出海蓝图
产业赛道
物流仓储
跨境支付
选品策略
实操手册
报告
跨企查
百科
导航
知识体系
工具箱
更多
找货源
跨境招聘
DeepSeek
首页
>
@全员 直到年底,这张挂图,你都用得着!
>
@全员 直到年底,这张挂图,你都用得着!
中国石化仪征化纤公司
2020-08-01
1
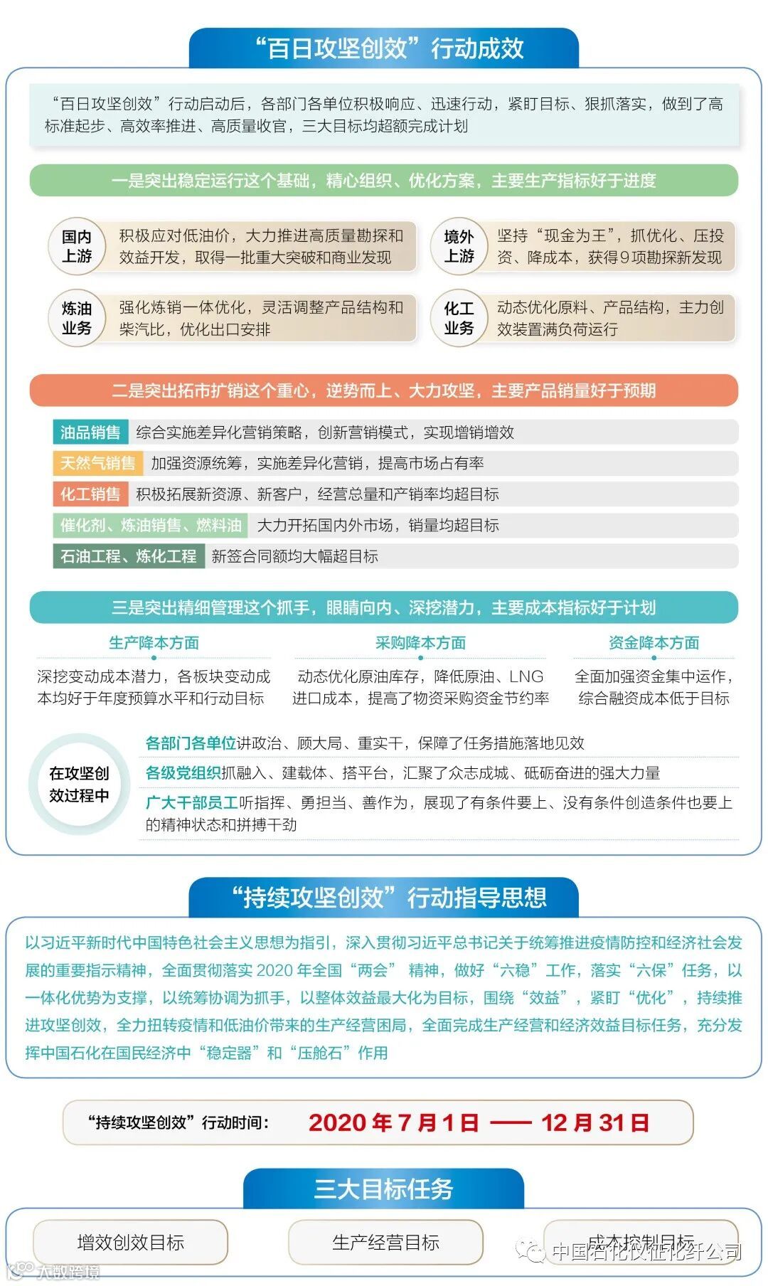
导读:集团公司开展“持续攻坚创效”行动“明白纸”
集团公司开展“持续攻坚创效”行动“明白纸”
素材来源:集团公司党组宣传部、生产经营管理部
【声明】内容源于网络
0
0
中国石化仪征化纤公司
企业品牌宣传,定期发布企业生产经营信息和产品信息。
内容
2323
粉丝
0
关注
在线咨询
中国石化仪征化纤公司
企业品牌宣传,定期发布企业生产经营信息和产品信息。
总阅读
781
粉丝
0
内容
2.3k