国家对楼市的调控持续升级,为了防止贷款违规流入房地产领域,监管层频出“大招”:进入六月,江苏已有三家银行交了真金白银的罚款。
01 江苏3家银行被罚
6月4日,江苏东海农村商业银行股份有限公司双湖支行由于个人贷款后管理出现问题,使贷款资金流入地产,被连云港银保监局处以35万元的罚款。

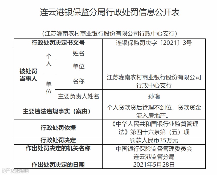
江苏灌南农村商业银行股份有限公司行政中心支行因个人贷款后管理不到位,贷款资金流入房地产领域,同样被连云港银保监局处以35万元的罚款。

6月8日,苏州银行股份有限公司宿迁分行因贷款资金违规流入房地产开发企业账户,被用于缴纳土地出让金,被宿迁银保监会处以30万元的罚款。

短时间内,3家银行因贷款资金违规流入房地产领域,被处以百万元的罚款,足见监管层调控楼市的决心了。
02 为何贷款资金违规乱象频出?

住房研究中心研究员李宇嘉表示:“从整体贷款的不良率来看,房地产贷款的不良率是最低的也被认为是优质贷款,由于银行有利润目标,房地产就成为银行完成这一目标的最佳载体。”
“在这一轮房地产调控之前,各地对资金流入房地产没有统一的监管标准,这就导致监管非常宽松。在这种情况下,就会有很多资金流入房地产。”
在这种情况下,国家该如何对这些乱象进行纠正,避免贷款资金继续违规流入楼市呢?
03 国家三部委约束贷款资金违规乱象

今年3月26日,中国银保监会办公厅、住建部办公厅、央行办公厅发布关于防止经营用途的贷款违规流入房地产领域的通知。
《通知》要求,房地产中介不得为购房人提供或与其他机构合作提供房抵经营贷等金融产品的咨询和服务,不得诱导购房人违规使用经营用途资金;在提供新房、二手房买卖经纪服务时,应要求购房人书面承诺,购房资金不存在挪用银行信贷资金等问题。各地住房和城乡建设部门建立房地产中介机构和人员违规行为“黑名单”,加大处罚问责力度并定期披露。
银保监会统信部副主任刘忠瑞称:“对自查不力被监管查实、故意隐瞒问题或发现问题未及时处理问责的银行、中介机构,将依法依规从严采取监管措施。对确认挪用经营贷的借款人,不仅要压缩授信额度、收回贷款,还将报送征信系统,提高挪用贷款的违规成本。”

依法使用贷款资金,避免经营类贷款违规流入楼市,才能避免高额罚款!

