
国家公布禁止与限制目录

根据《中华人民共和国技术进出口管理条例》,商务部会同科技部制定、调整并公布禁止或限制出口的技术目录,主要目的是规范技术出口管理,促进科技进步和对外经济技术合作,维护国家经济安全。上一次《目录》修订是在2008年,距今已有10年多时间。
本次《目录》调整先后征求了相关部门、行业协会、业界学界和社会公众意见,共涉及53项技术条目:一是删除了4项禁止出口的技术条目;二是删除5项限制出口的技术条目;三是新增23项限制出口的技术条目;四是对21项技术条目的控制要点和技术参数进行了修改。
目前,商务部、科技部仍在有序推进目录修订工作。下一步,将进一步删减调整《中国禁止出口限制出口技术目录》;同时,根据2019年底修订发布的《禁止进口限制进口技术管理办法》,大幅精简《中国禁止进口限制进口技术目录》,进一步突出市场调节作用。
“限制”大批医疗器械内容
在目录中可以看到,“禁止出口部分”未涉及医疗器械条目。
“限制出口部分”与医疗器械有以下几项:
在组织工程医疗器械产品的制备和加工技术(编号:052707X)项下增加控制要点:“6. 医用诊断器械及设备制造技术(包括国产新一代基因检测仪、第三代单分子测序仪)”。

(制图:器械汇)
删去医用诊断器械及设备制造技术(编号:053604X)控制要点 4

(制图:器械汇)
技术出口如何界定?包括哪些形式?
商务部官网指出,根据《中华人民共和国技术进出口管理条例》,技术出口是指从我国境内向境外,通过贸易、投资或者经济技术合作的方式转移技术的行为,包括专利权转让、专利申请权转让、专利实施许可、技术秘密转让、技术服务和其他方式的技术转移。
也就是说,凡是涉及向境外转移技术,无论是采用贸易还是投资等其他方式,均要遵守《中华人民共和国技术进出口管理条例》的规定。
技术出口分为自由、限制和禁止三类,其中自由类技术实行事后合同登记备案,限制类技术进出口需要申请许可证。
2007年起,商务部已将限制类技术进出口许可权限下放至各省、自治区、直辖市商务主管部门。
商务主管部门收到技术出口申请后,会同科技主管部门进行审查,自收到申请之日起30个工作日内作出批准或者不批准的决定,对批准的发给《技术出口许可意向书》。
申请人取得意向书后,方可对外进行实质性谈判,签订技术出口合同。申请人签订技术出口合同后,必须申请《技术出口许可证》。
商务主管部门对技术出口合同的真实性进行审查,自收到相关文件之日起15个工作日内,对技术出口作出许可或者不许可的决定,如果准予许可,颁发《技术出口许可证》。技术出口合同自技术出口许可证颁发之日起生效。
鼓励医疗器械投资目录
日前,商务部网站消息,国家发展改革委、商务部就《鼓励外商投资产业目录(2020年版)(征求意见稿)》向社会公开征求意见。共包括十三个大类,与2019年版相比,增加 125条,修改 76 条。

主要修订内容包括:
进一步鼓励外资参与制造业高质量发展。 全国目录新增或扩展原材料、 零部件、 终端产品制造等条目。
进一步鼓励外资投向生产性服务业。全国目录新增或扩展研发设计、 商务服务、 现代物流、 信息服务等条目。
进一步鼓励外资投向中西部地区。
其中,与医疗设备(及相关零部件)领域有关的产业如表1所示。
全国目录中与医疗设备有关的条目

与2019年的全国目录相比,2020年的全国目录在医疗设备(及相关零部件)领域增加了13项条目:
人工智能辅助医疗设备制造
高端放射治疗设备制造
高端手术器械、理疗康复设备、可穿戴智能化健康装备制造
危重病用生命支持设备制造
移动与远程诊疗设备制造
呼吸机、ECMO、监护仪、PCR仪制造
微创手术医疗设备开发、生产:3D 成像、电子显微系统、手术机器人、机械臂等
钬激光和二氧化碳激光治疗类产品的研发、生产
新型支架、假体等高端植入介入设备与材料及增材制造技术开发与应用
集成电路封装及测试设备制造
在线医疗
DNA编码化合物库技术研发
智能制造系统集成服务
中西部地区成为重点之一
中西部地区目录在医疗设备(及相关零部件)领域也有所增加和调整,详细请见表2。
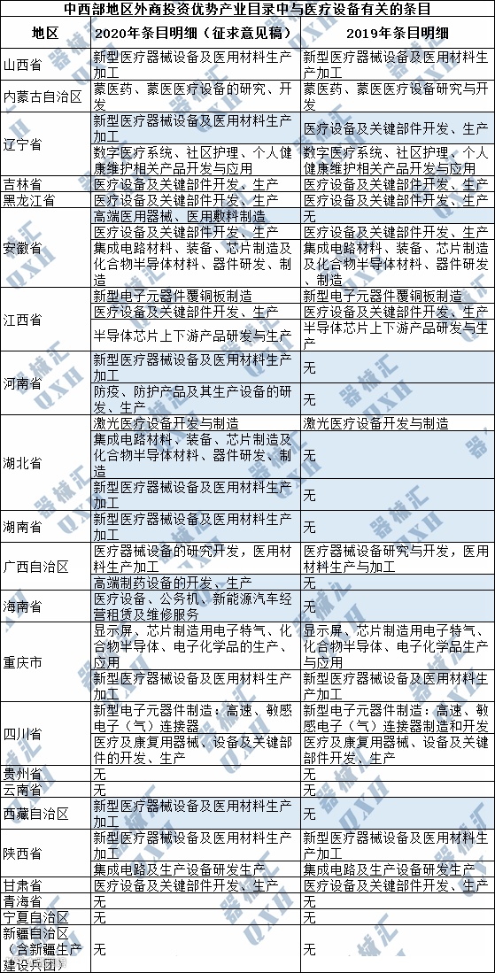
中西部地区目录中与医疗设备有关的条目

鼓励外商投资清单条目的增减具有风向标意义,反映了当前和未来一段时间我国经济产业结构优化的内在诉求和引领作用。
商务部外资司司长宗长青此前介绍,鼓励目录对外商投资企业有一些配套优惠政策,例如:
投资总额内进口自用设备免征关税;
对于集约用地的项目优先供应土地,并且可以按不低于工业用地出让最低价标准70%确定土地出让底价;
外商投资中西部鼓励目录内的领域,不仅可以享受上述优惠政策,还可以享受西部大开发15%的企业所得税税率优惠。
目前,中国正在加快补齐高端医疗装备短板,加快关键核心技术攻关,实现高端医疗装备自主可控。鼓励外资参与制造业高质量发展,为外资企业带来更多机会的同时,也让外资支持中国朝着既定方向努力。


