Hello大家好,欢迎来到这周的一周市场动态,我是董小妮~
话说,2024年05月24日证监会发布了《上市公司董事、监事和高级管理人员所持本公司股份及其变动管理规则(2024年修订)》,其中受人关注的就是敏感期的缩短,第十三条规定了:
第十三条
上市公司董事、监事和高级管理人员在下列期间不得买卖本公司股票:
(一)上市公司年度报告、半年度报告公告前十五日内;
(二)上市公司季度报告、业绩预告、业绩快报公告前五日内;
(三)自可能对本公司证券及其衍生品种交易价格产生较大影响的重大事件发生之日起或者在决策过程中,至依法披露之日止;
(四)证券交易所规定的其他期间。
最明显的就是把年报和半年报的敏感期从原来的30天缩减至15天,季报、业绩快报、业绩快报从原来的10天缩减至5天,但是,细心的小伙伴发现,交易所的股份变动指引还没对应做出修改,还是保留年报半年报敏感期15天,季报、业绩预告和快报的敏感期10天的规定,所以有的小伙伴就拿不准到底是要按照哪个标准去执行。
小妮认为,其实现在就直接按照证监会的规则去执行就好了,上周就有一个违规案例,验证了目前关于敏感期按照证监会的规定执行即可的说法。
我们一起来看看!
案情简介:
经查,张某作为上交所主板某上市公司董事,于公司披露《2024年半年度业绩预减公告》前五日内减持公司股份970,600股,成交金额为4,927,822元。上述行为违反了《上市公司董事、监事和高级管理人员所持本公司股份及其变动管理规则》第十三条第二项规定、《上市公司股东减持股份管理暂行办法》第二十四条规定。
小妮解读:
案例其实很简单,就是一个敏感期交易的情况,只是想借此案例去说明,我们可以按照证监会的规定去遵守敏感期的规定即可。后续交易所应该会对应修订相关指引。
处分决定:
根据《上市公司董事、监事和高级管理人员所持本公司股份及其变动管理规则》第十六条规定、《上市公司股东减持股份管理暂行办法》第二十九条第一款规定,天津证监局决定对张某采取出具警示函的监督管理措施。

好了这周的案例就分享到这里了,下面让我们一起回顾下上周资本市场上的动态吧~
二、证监会及其派出机构、
交易所的监管统计
(一)上周证监会证监局、交易所监管概览
2024年9月23日-9月29日,证监会作出5份监管文书;证监局作出37份监管文书;上交所作出2份监管文书;深交所作出5份监管文书。

(二)证监会证监局监管动态
2024年9月23日-9月29日,证监会作出2份行政处罚决定事先告知书,3份行政处罚决定书;证监局作出5份行政处罚决定书,32份行政监管措施决定书。



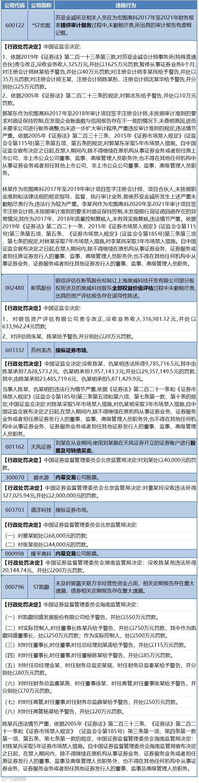
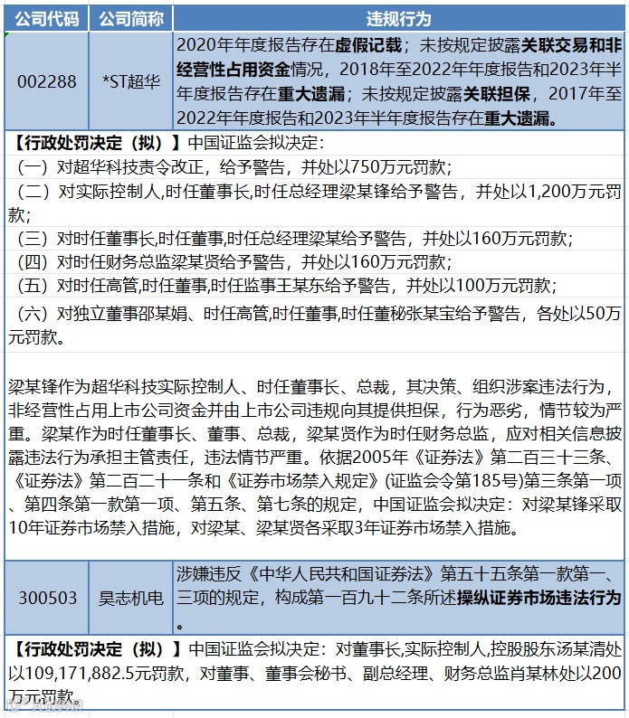
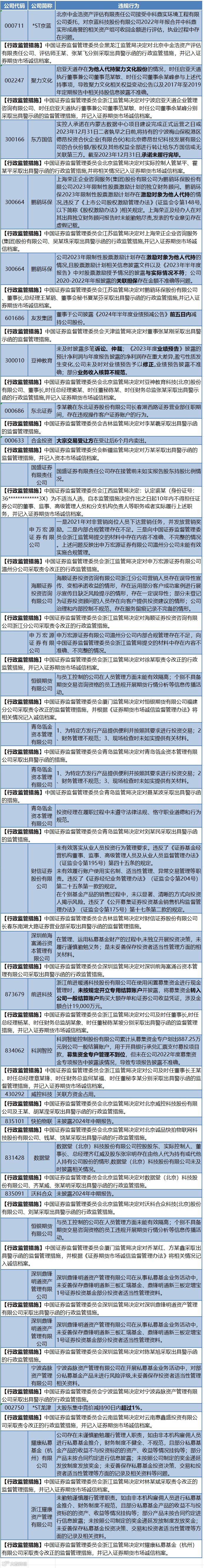
▲上下滑动查看图片
(三)上交所监管动态
1、上市公司监管
2024年9月23日-9月29日,上交所公司监管部门作出1份监管工作函,1份监管警示函。同时,加大信息披露和股价异常的联动监管,针对公司披露敏感信息或股价发生明显异常的,提请启动内幕交易、异常交易核查12单。

2024年9月23日-9月29日,上交所官网披露了1份问询函。

2、市场交易监管
2024年9月23日-9月29日,上交所对42起拉抬打压、虚假申报等证券异常交易行为采取了书面警示等监管措施,对20起上市公司重大事项等进行专项核查,向证监会上报涉嫌违法违规案件线索1起。
(四)深交所监管动态
1、上市公司监管动态
2024年9月23日-9月29日,深交所发出1份监管函,4份纪律处分措施。

2024年9月23日-9月29日,深交所官网未披露问询函件。
2、市场交易监管动态
2024年9月23日-9月29日,深交所共对89起证券异常交易行为采取了自律监管措施,涉及盘中拉抬打压、虚假申报等异常交易情形;对近期股价涨跌异常的“银之杰”进行重点监控;共对3起上市公司重大事项进行核查。


