引言:新规施行,公司注册资本相关事项的规定与要求亟待明晰。本文基于新《公司法》与《注册资本登记管理制度》,从“《注册资本登记管理制度》正式稿相对征求意见稿的变化”、“新设公司的注册资本缴纳期限与要求”、“存量公司的注册资本缴纳期限与要求”、“过渡期内的减资”、“公司增加注册资本的缴纳期限”、“国家企业信用信息公示系统的公示信息与公司报送义务”、“股东名册的准备与重要性”等方面对公司注册资本相关事项进行详细梳理。
目 录
一、正式稿相对征求意见稿的变化
二、新设公司的注册资本缴纳期限与要求
三、存量公司的注册资本缴纳期限与要求
四、过渡期内的减资
五、公司增加注册资本的缴纳期限
六、国家企业信用信息公示系统的公示信息与公司报送义务
七、股东名册的准备与重要性
八、其他
2023年12月29日
《中华人民共和国公司法(2023修订)》(以下简称“新《公司法》”)正式发布。
2024年2月6日
国家市场监督管理总局(以下简称“市场监督总局”)发布《市场监管总局关于公开征求<国务院关于实施<中华人民共和国公司法>注册资本登记管理制度的规定(征求意见稿)>意见的公告》(以下简称《注册资本规定(征求意见稿)》)。
2024年7月1日
《中华人民共和国公司法(2023修订)》正式施行。
《国务院关于实施〈中华人民共和国公司法〉注册资本登记管理制度的规定》(以下简称《注册资本规定(正式稿)》)正式发布。
正式稿相对征求意见稿的变化
经对比,笔者注意到较之《注册资本规定(征求意见稿)》,《注册资本规定(正式稿)》在条款顺序与结构、条款的实质内容等方面均发生了一定程度的变化,其中实质新增以及完整删除的条款具体如下:
(一) 新增条款
《注册资本规定(正式稿)》较之《注册资本规定(征求意见稿)》,新增如下条款:
1.《注册资本规定(正式稿)》第八条
“公司自被吊销营业执照、责令关闭或者被撤销之日起,满3年未向公司登记机关申请注销公司登记的,公司登记机关可以通过国家企业信用信息公示系统予以公告,公告期限不少于60日。
公告期内,相关部门、债权人以及其他利害关系人向公司登记机关提出异议的,注销程序终止。公告期限届满后无异议的,公司登记机关可以注销公司登记,并在国家企业信用信息公示系统作出特别标注。”
2.《注册资本规定(正式稿)》第九条
“公司的股东或者发起人未按照本规定缴纳认缴的出资额或者股款,或者公司未依法公示有关信息的,依照公司法、《企业信息公示暂行条例》的有关规定予以处罚。”
(二) 删除条款
《注册资本规定(正式稿)》已删除《注册资本规定(征求意见稿)》第二条[注1]、第五条[注2]、第九条[注3]以及第十三条[注4]。
除上述实质新增以及完整删除的条款外,《注册资本规定(正式稿)》对《注册资本规定(征求意见稿)》中的部分条款予以简化、合并,并根据实操情况进行部分调整,笔者将在后文对注册资本相关事项的梳理中体现对该等变化的相关内容的分析。
新设公司的注册资本缴纳期限与要求
根据新《公司法》第四十七条、第九十八条以及第一百零一条,新设公司的注册资本缴纳期限与要求如下:
《注册资本规定(正式稿)》删除了《注册资本规定(征求意见稿)》第二条的规定,但实际上由于《注册资本规定(征求意见稿)》第二条与新《公司法》第四十七条、第九十八条以及第一百零一条的要求是一致的,因此并未对新设公司的注册资本缴纳期限与要求产生实质影响。
存量公司的注册资本缴纳期限与要求
根据《注册资本规定(正式稿)》第二条的规定,对于新《公司法》施行前设立的存量公司(即在2024年6月30日(含该日)前登记设立的公司),如为股份有限公司,发起人最晚应于2027年6月30日(含该日)之前缴足认购股份的全部股款;如为有限责任公司,股东最晚应于2032年6月30日(含该日)之前完成全部认缴注册资本的出资。
《注册资本规定(正式稿)》第二条与《注册资本规定(征求意见稿)》第三条的内容实质是相同的,只是不再采用“过渡期”的表述,但实质上无论是有限责任公司亦或是股份有限公司,对于其出资期限的调整过渡期均为3年,具体为从2024年7月1日至2027年6月30日。
需要注意的是,尽管有限责任公司股东最晚出资期限是2032年6月30日(含该日),但有限责任公司需要在2027年6月30日(含该日)之前通过修改公司章程将股东的出资期限调整至符合《注册资本规定(正式稿)》第二条的相关要求,否则按照《注册资本规定(正式稿)》第六条的规定,公司登记机关将责令改正,逾期未改正的,由公司登记机关在国家企业信用信息公示系统(以下简称“公示系统”)作出特别标注并向社会公示。
过渡期内的减资
对于存量公司而言,如果无法在新《公司法》以及《注册资本规定(正式稿)》规定的期限完成注册资本的全额实缴,则需要实施减资。
(一) 简易减资的设想
2022年3月1日实施的《中华人民共和国市场主体登记管理条例》(以下简称《登记管理条例》)所规定的简易注销程序被新《公司法》第二百四十条进一步明确。《注册资本规定(征求意见稿)》第五条[注5]原本效仿该等安排明确了“简易减资”的流程与要求,这对应了《注册资本规定(征求意见稿)》第四条对公司登记机关提出的优化调整出资期限、出资额的登记办理流程,简化材料,提高登记效率的要求。
但如上文所述,笔者注意到《注册资本规定(正式稿)》中已删除了《注册资本规定(征求意见稿)》第五条的相关规定,但《注册资本规定(正式稿)》第十条亦明确,“公司登记机关应当对公司调整出资期限、注册资本加强指导,制定具体操作指南,优化办理流程,提高登记效率,提升登记便利化水平。”
笔者认为,对于简易减资具体操作在未来可能会出台更细化的规定。
(二) 普通减资的流程与要求
首先,公司股东会需要作出减少注册资本的决议;其次,自股东会作出减少注册资本决议之日起10日内通知债权人,并于30日内在报纸上或者公示系统公告。
需要注意的是,前述通知义务与刊登公告的义务并非是择一为之,而是要求公司均履行到位。
根据新《公司法》第二百二十四条的规定,“债权人自接到通知之日起30日内,未接到通知的自公告之日起45日内,有权要求公司清偿债务或者提供相应的担保。”因此,实务中,前述期限届满后,公司即可办理注册资本变更登记。
公司增加注册资本的缴纳期限
根据新《公司法》第二百二十八条的规定,公司增加注册资本的缴纳期限如下:
笔者认为仍有一处待后续实操进一步明确的地方在于,有限责任公司新增注册资本时,股东5年认缴期的起算点具体以何者为准,公司股东会作出新增注册资本决议之日、公司办理完毕注册资本变更登记之日,亦或是增资协议签署之日仍有待明确。
国家企业信用信息公示系统的公示信息与公司报送义务
新《公司法》第三十二条与第四十条明确公司的如下信息将通过公示系统向社会公示:
1. 名称;
2. 住所;
3. 注册资本;
4. 经营范围;
5. 法定代表人的姓名;
6. 有限责任公司股东、股份有限公司发起人的姓名或者名称;
7. 有限责任公司股东认缴和实缴的出资额、出资方式和出资日期,股份有限公司发起人认购的股份数;
8. 有限责任公司股东、股份有限公司发起人的股权、股份变更信息;
9. 行政许可取得、变更、注销等信息。
同时,根据《注册资本规定(正式稿)》第四条的规定,公司调整股东认缴和实缴的出资额、出资方式、出资期限,或者调整发起人认购的股份数的,应当自信息产生日起20个工作日内由公司上报公示系统。
笔者发现《注册资本规定(正式稿)》并未对前文所述的“信息产生之日”做进一步解释。同时,笔者注意到《登记管理条例》中第二十四条规定,“市场主体变更登记事项,应当自作出变更决议、决定或者法定变更事项发生之日起30日内向登记机关申请变更登记。”
然而,根据《登记管理条例》第八条[注6]的规定,市场主体一般登记登记事项包括了“有限责任公司股东、股份有限公司发起人的姓名或者名称”、“注册资本或者出资额”。因此,后续实务中,对于“有限责任公司股东、股份有限公司发起人的姓名或者名称”、“有限责任公司股东认缴和实缴的出资额、出资方式和出资日期,股份有限公司发起人认购的股份数”、“有限责任公司股东、股份有限公司发起人的股权、股份变更信息”等信息在上报公示系统以及办理变更登记的具体时限要求该如何适用尚需等待市场监督总局的进一步解释以及实操的检验。
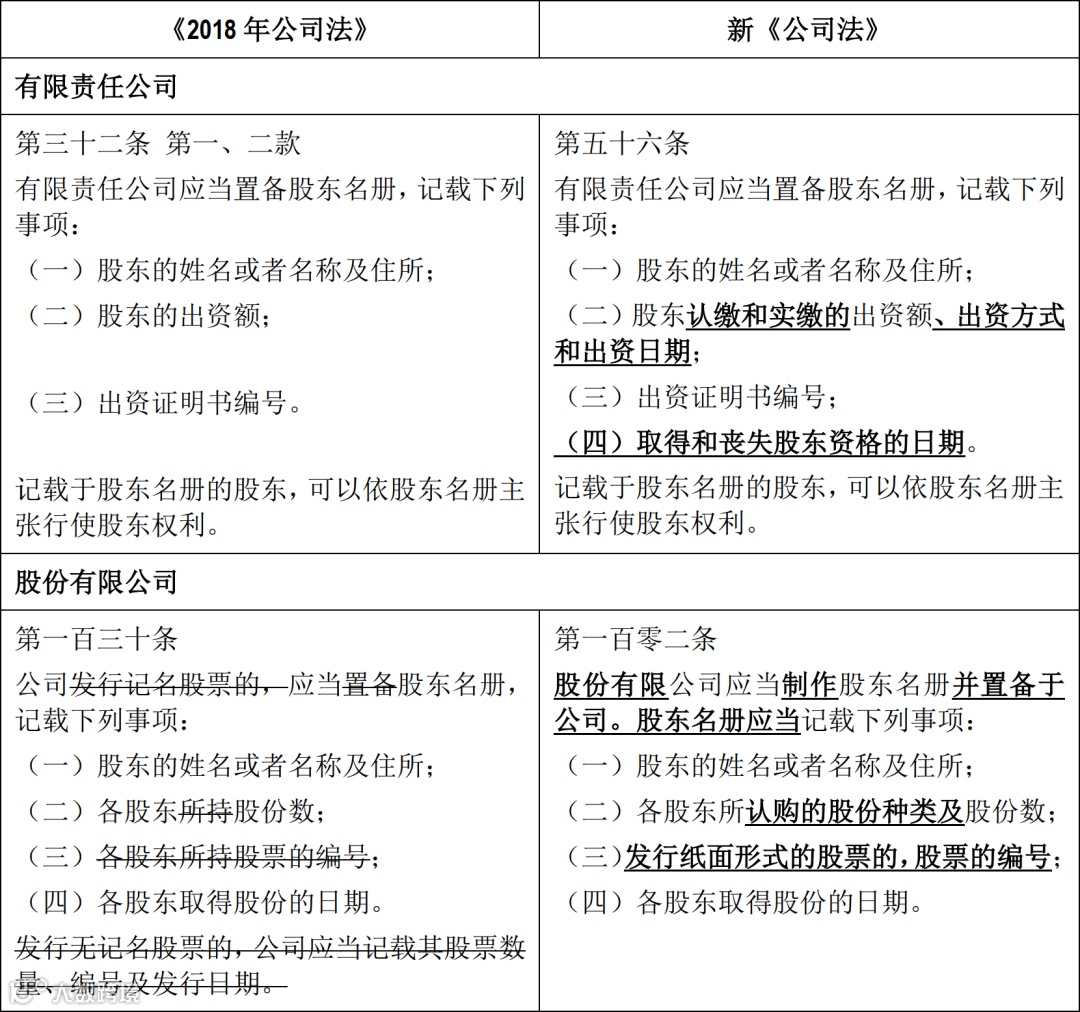
股东名册的准备与重要性
《注册资本规定(征求意见稿)》第十条第二款[注7]规定,公司应当通过公示系统上传股东名册,作为股东实缴的相关材料之一,但笔者注意到《注册资本规定(正式稿)》已删除前述内容,然而笔者认为未来市场监督管理总局仍有可能出台进一步规定,对于证明股东完成实缴出资的材料进行细化要求。
较之现行实施的《中华人民共和国公司法(2018年修正)》(以下简称《2018年公司法》),新《公司法》对股东名册记载事项的调整如下:
需要注意的是,新《公司法》第八十六条第一款规定“股东转让股权的,应当书面通知公司,请求变更股东名册;需要办理变更登记的,并请求公司向公司登记机关办理变更登记。公司拒绝或者在合理期限内不予答复的,转让人、受让人可以依法向人民法院提起诉讼。”
本条规定系针对有限责任公司股权转让事宜,从条款内容而言:(1)承担书面向公司请求变更股东名册的义务人是转让人,如转让人怠于履行前述义务,则受让人有权追究转让人的法律责任;(2)公司如果拒绝或怠于变更股东名册,转让人与受让人均可作为原告,将公司作为被告,通过法院寻求救济。
本条未对公司办理股东名册的合理期限进行界定,但参考前文所述《登记管理条例》第二十四条的规定,“市场主体变更登记事项,应当自作出变更决议、决定或者法定变更事项发生之日起30日内向登记机关申请变更登记”,笔者认为公司至晚应在上述期限届满前完成股东名册的变更。
笔者注意到新《公司法》第八十六条第二款进一步明确“股权转让的,受让人自记载于股东名册时起可以向公司主张行使股东权利。”该条规定虽然是新《公司法》新增条款,但其与新《公司法》第五十六条第二款的规定“记载于股东名册的股东,可以依股东名册主张行使股东权利”是相呼应的,而新《公司法》第五十六条第二款并非新增条款,其完全沿袭了《2018年公司法》第三十二条第二款的规定。同时,《全国法院民商事审判工作会议纪要》中关于“二、关于公司纠纷案件的审理”项下“8.【有限责任公司的股权变动】”亦规定“当事人之间转让有限责任公司股权,受让人以其姓名或者名称已记载于股东名册为由主张其已经取得股权的,人民法院依法予以支持,但法律、行政法规规定应当办理批准手续生效的股权转让除外。未向公司登记机关办理股权变更登记的,不得对抗善意相对人。”
实操中,很多公司都未重视制作与置备股东名册的工作,实际上股东名册的制作与及时更新是公司自我保护的一项重要措施。首先,如上文所述,当发生股权转让,在转让人书面通知公司变更股东名册时,公司本身就负有法定义务对股东名册进行更新,否则将承担法律责任。其次,无论新《公司法》还是《2018年公司法》均规定“记载于股东名册的股东,可以依股东名册主张行使股东权利”,即意味着正常情况下,公司向股东发送通知、开展分红等,均以股东名册记载股东信息为准,而在发生纠纷时,公司只有真正按股东名册履行了相关义务才可主张免于承担相关责任。
其 他
根据《注册资本规定(正式稿)》第十条的规定:“公司登记机关应当对公司调整出资期限、注册资本加强指导,制定具体操作指南,优化办理流程,提高登记效率,提升登记便利化水平。”笔者认为,后续市场监督总局将会根据新《公司法》以及《注册资本规定(正式稿)》对《中华人民共和国市场主体登记管理条例》进行修订,公司应对此予以关注。
根据《注册资本规定(正式稿)》第六条以及第七条的规定,存在如下情形,公司登记机关在国家企业信用信息公示系统上作出特别标注,并向社会公示:
1. 公司未按照《注册资本规定(正式稿)》规定调整其出资期限、注册资本的,且经公司登记机关责令改正,仍逾期未改正的;
2. 公司因被吊销营业执照、责令关闭或者被撤销,或者通过其住所、经营场所无法联系被列入经营异常名录,出资期限、注册资本不符合《注册资本规定(正式稿)》且无法调整的。
根据《注册资本规定(正式稿)》第七条的规定,对于前述第2项情形,公司登记机关对其另册管理。


