2023年12月29日,第十四届全国人民代表大会常务委员会第七次会议审议通过了《公司法》,自2024年7月1日起施行。新《公司法》进一步加强了股东权利保护,优化调整了股东会运作机制,为贯彻落实新《公司法》,进一步提升上市公司规范运作水平,证监会在广泛调研、深入研究的基础上,结合上市公司监管实践,于2025年3月28日晚间,发布2025年第7号公告,修订《上市公司股东会规则》(以下简称《股东会规则》)。
股东会作为上市公司最高权力机构,通常是股东行使自身权利的主要途径,这也使得如何开好股东会、维护好与股东之间的关系成为上市公司重要的事情,因此召开股东会应依据规则严格按照相关流程进行。小编对《股东会规则》修订前后的情况进行归纳整理,并梳理了新规下召开股东会的注意要点,以供各位参考借鉴。
根据《公司法》及《股东会规则》,股东会分为年度股东会和临时股东会。年度股东会每年召开一次,应当于上一会计年度结束后的6个月内举行。临时股东会不定期召开,出现《公司法》第一百一十三条规定的应当召开临时股东会的情形时,临时股东会应当在两个月内召开。
(《股东会规则》第五条及《公司法》第一百一十三条)
(《股东会规则》第一章 总则新旧版修订对照)
《股东会规则》调整了股东会提议召开、召集和主持等程序性规定。具体包括审计委员会全面承接监事会相关职权,新增独立董事提议召开临时股东会需全体独立董事过半数同意,明确股东会当场公布表决结果。
按照新规要求:董事会应当在规定的期限内按时召集股东大会。除此之外,独立董事(需经全体独立董事过半数同意)、审计委员会和单独或者合计持有公司百分之十以上股份(含表决权恢复的优先股等)的股东均有权向董事会提议召开临时股东大会或自行召开股东大会。对于审计委员会或股东自行召集的股东大会,董事会和董事会秘书应予配合。董事会应当提供股权登记日的股东名册。董事会未提供股东名册的,召集人可以持召集股东大会通知的相关公告,向证券登记结算机构申请获取。召集人所获取的股东名册不得用于除召开股东大会以外的其他用途。审计委员会或股东自行召集的股东大会,会议所必需的费用由公司承担。
(《股东会规则》第二章 股东会的召集新旧版修订对照)
《股东会规则》调整了股东会提案权的相关规定。明确审计委员会承接监事会的股东会提案权,同时为承接新《公司法》,将临时提案权股东的持股比例由3%降为1%,并明确公司不得提高该比例。
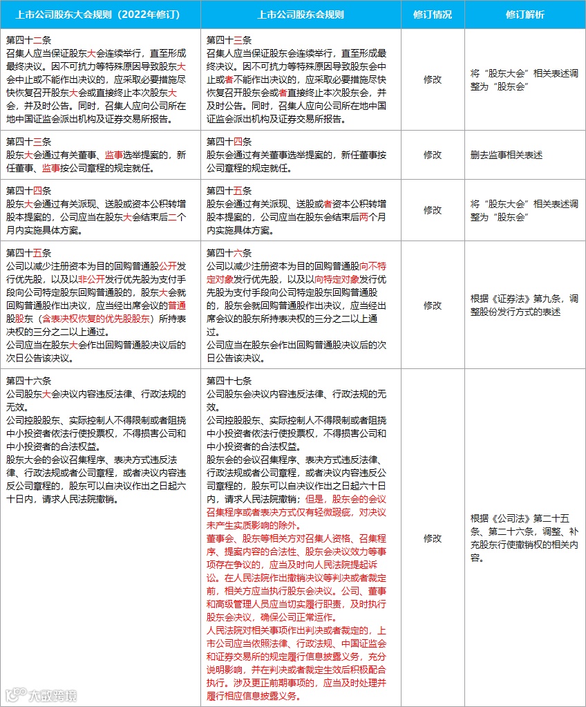
根据《公司法》及《股东会规则》的规定,召集人应当在年度股东会召开20日前以公告方式通知股东,临时股东会应当于会议召开15日前以公告方式通知股东。股东会通知中应当列明会议时间、地点,并确定股权登记日。股权登记日与会议日期之间的间隔应当不多于7个工作日。股权登记日一旦确认,不得变更。发出股东会通知后,无正当理由,股东会不得延期或取消,股东会通知中列明的提案不得取消。一旦出现延期或取消的情形,召集人应当在原定召开日前至少2个工作日公告并说明原因。
(《股东会规则》第三章 股东会的提案与通知新旧版修订对照)
(1)召开地点
公司应当在公司住所地或者公司章程规定的地点召开股东会,股东会应当设置会场,以现场会议形式召开。股东会除设置会场以现场形式召开外,还可以同时采用电子通信方式召开,并应当依规采用安全、经济、便捷的网络和其他方式为股东提供便利。股东可以亲自出席股东会并行使表决权,也可以委托他人代为出席和在授权范围内行使表决权。

(《股东会规则》第二十一、二十三条新旧版修订对照)
(2)投票方式
公司应当在股东会通知中明确载明网络或者其他方式的表决时间以及表决程序。股东会网络或者其他方式投票的开始时间,不得早于现场股东会召开前一日下午3:00,并不得迟于现场股东会召开当日上午9:30,其结束时间不得早于现场股东会结束当日下午3:00。
(《股东会规则》第二十二条新旧版修订对照)
(3)出席方式
股权登记日登记在册的所有股东或者其代理人,均有权出席股东会,公司和召集人不得以任何理由拒绝。股东应当持身份证或者其他能够表明其身份的有效证件或者证明出席股东会。代理人还应当提交股东授权委托书和个人有效身份证件。股东会要求董事、高级管理人员列席会议的,董事、高级管理人员应当列席并接受股东的质询。
(《股东会规则》第二十四~二十七条新旧版修订对照)
(4)会议主持
①股东会由董事长主持。董事长不能履行职务或者不履行职务时,由副董事长主持;副董事长不能履行职务或者不履行职务时,由过半数的董事共同推举的一名董事主持。
②审计委员会自行召集的股东会,由审计委员会召集人主持。审计委员会召集人不能履行职务或者不履行职务时,由过半数的审计委员会成员共同推举的一名审计委员会成员主持。
③股东自行召集的股东会,由召集人或者其推举代表主持。公司应当制定股东会议事规则。召开股东会时,会议主持人违反议事规则使股东会无法继续进行的,经出席股东会有表决权过半数的股东同意,股东会可推举一人担任会议主持人,继续开会。
(《股东会规则》第二十八~三十条新旧版修订对照)
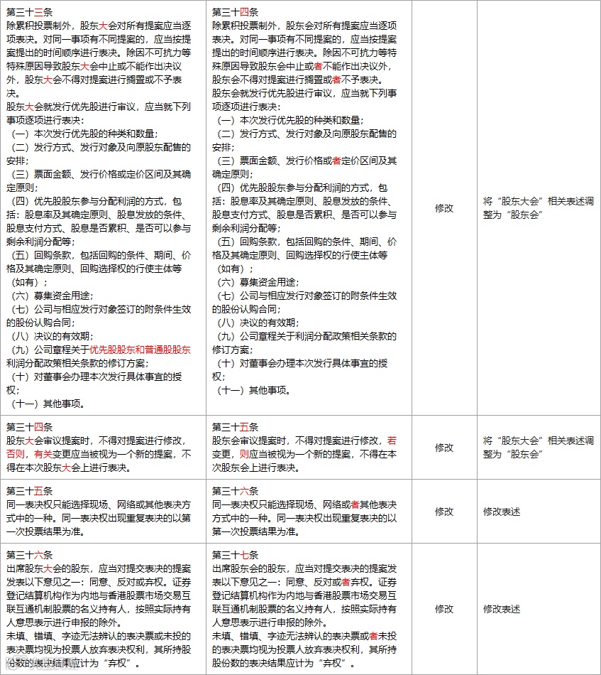
上市公司股东大会决议分为普通决议与特别决议。股东可以亲自出席股东会并行使表决权,也可以委托他人代为出席和在授权范围内行使表决权。股东与股东会拟审议事项有关联关系时,应当回避表决,其所持有表决权的股份不计入出席股东会有表决权的股份总数。
除累积投票制外,股东会对所有提案应当逐项表决。同一表决权只能选择现场、网络或者其他表决方式中的一种。同一表决权出现重复表决的以第一次投票结果为准。
(《股东会规则》第三十二~三十七条新旧版修订对照)
股东会对提案进行表决前,应当推举两名股东代表参加计票和监票。审议事项与股东有关联关系的,相关股东及代理人不得参加计票、监票。股东会对提案进行表决时,应当由律师、股东代表共同负责计票、监票,并当场公布表决结果。通过网络或者其他方式投票的公司股东或者其代理人,有权通过相应的投票系统查验自己的投票结果。
(《股东会规则》第三十八~四十一条新旧版修订对照)
股东会会议记录由董事会秘书负责,会议记录应记载以下内容:
(一)会议时间、地点、议程和召集人姓名或者名称;
(二)会议主持人以及列席会议的董事、高级管理人员姓名;
(三)出席会议的股东和代理人人数、所持有表决权的股份总数及占公司股份总数的比例;
(四)对每一提案的审议经过、发言要点和表决结果;
(五)股东的质询意见或者建议以及相应的答复或者说明;
(六)律师及计票人、监票人姓名;
(七)公司章程规定应当载入会议记录的其他内容。
出席或者列席会议的董事、董事会秘书、召集人或者其代表、会议主持人应当在会议记录上签名,并保证会议记录内容真实、准确和完整。会议记录应当与现场出席股东的签名册及代理出席的委托书、网络及其他方式表决情况的有效资料一并保存,保存期限不少于十年。
(《股东会规则》第四十二条新旧版修订对照)
其他修改点
(《股东会规则》第四十三~四十七条新旧版修订对照)
(《股东会规则》第五章 监督管理新旧版修订对照)
(《股东会规则》第六章 附则新旧版修订对照)
以上是本次《上市公司股东会规则》修订的主要内容,想看该法规全文对比内容可以在法规详情页查看或下载~


